nxp公司的OL2385是用于工業環境的全集成單片RF收發器,包括穩定的晶振,分數N鎖相環(PLL),低噪音放大器(LNA),用于自動增益控制(AGC)的衰減器,I/Q下混合器和兩個高分辨率10位ADC.工作頻率160 MHz - 960 MHz,工作速率高達400 kbit/s 4FSK,主要用在智能計量,家庭和建筑物安全和自動化(KNX-RF),遙控,無線醫療,無線傳感器網絡,工業監視和控制以及低功耗寬域網(SigFox).本文介紹了OL2385主要特性和優勢,框圖以及OM2385/FS001開發板主要特性,框圖,參考設計板和屏蔽板電路圖.
The device incorporates several commonly used building blocks including a crystalstabilized oscillator, a fractional-N based Phase Locked Loop (PLL) for accuratefrequency selection in both TX and RX, Low Noise Amplifier (LNA), attenuator forAutomatic Gain Control (AGC), I/Q down-mixer and two high resolution Analog to Digital
Converters (ADC).The conversion into the digital domain is done in an early phase,enabling a software defined radio like approach.By transforming signals in the digital domain in an early phase, one highly configurable RX channel is available including channel mixer, channel filter, ASK/FSK demodulator,clock-data recovery, bit processor and a micro-controller memory interface (DMA)allowing the micro-controller to complete the data handling and handshaking.
The device has an embedded RISC micro-controller optimized for high performance and low power as well as an EROM for customer applications. The device also includes a medium power UHF transmit system with a high dynamic range of -35dBm to +14dBm which makes it ideal for the use in narrow band communication systems. The TX system allows transmission with data rates up to 400 kbit/s NRZ.Power ramping and splatter avoidance filters are included to ensure that the transmit spectrum fulfills all the common standards in Europe, USA and Asia. The phase noise of the transmitter supports ARIB operation.
The device includes a series of timers to allow for autonomous polling and wake-up applications. The TX and RX data buffers are located in the RAM with autonomous direct memory access (DMA), reducing the ’real-time’ overhead for the accompanying micro-controller. The device can be interfaced via SPI, UART or LIN protocol compatible UART. Simplified programming of the device is facilitated by the HAL (Hardware Abstraction Layer).
The transceiver is configured to operate with low active and standby power consumption,ideal for battery powered applications.
OL2385主要特性和優勢:
Single IC for worldwide usage in bands between 160 MHz and 960 MHz
Wide dynamic range with AGC to achieve excellent blocking performance
I/Q down conversion with digital IF processing and automatic gain compensation
Integrated I/Q phase and amplitude mismatch compensation
Receiver path with 2 multiplexed antenna inputs enables different antenna matching
Advanced signal monitoring and data management for fast and reliable signaldetection and processing
High dynamic range RSSI measurement
Programmable PA with digitally controlled power ramping and shaping
Operation up to 400 kbit/s 4FSK for high data rate applications
RX and TX data buffer in RAM with independent DMA channels
Integrated temperature sensor for crystal temperature drift compensation
Support of high accuracy external temperature sensor for ARIB systems
Integrated 16-bit extended micro RISC kernel for system on chip solutions with up to
32kByte EROM
10 independent DMA channels for powerful data transfer and configuration
Integrated copy machine for fast data transfer
Coprocessor for bit manipulation and code redundancy cycle calculation (CRC)
Several timers for firmware development including 3 general purpose timers, 3 RX
channel timers, low power mode polling timer and watch dog timer
Clock driver for micro controller crystal sharing
Controlled via SPI, UART, LIN compatible UART
10 bit ADC sensor interface with up to 100kSps sampling rate
Tool chain (compiler, assembler, linker, debugger) with in circuit debug capability
API available to simplify custom firmware development
IREC evaluation and demonstration kit available for basic RF operation
Remote control protocol (RCP) to operate RF without custom firmware via SPI/UART
OL2385應用:
Smart Metering (sub-GHz Zigbee, wireless M-bus)
Home and building security and automation (KNX-RF)
Remote control devices
Wireless medical applications
Wireless sensor network
Industrial monitoring and control
Low Power Wide Area networks (SigFox)

圖1.OL2385框圖
OM2385/FS001開發板
The OM2385/FS001 development kit provides an evaluation platform for designing SIGFOX network applications that use NXP’s OL2385 single-chip RF transceiver. The kit consists of three boards: the OL2385 Shield Board, the OL2385 Reference Design Board and a FRDM-KL43Z board. The OL2385 Reference Design board is permanently affixed to the surface of the OL2385 Shield Board. The Reference Design Board contains an embedded OL2385 transceiver and serves as a wireless modem. When connected to an antenna (included in the kit), it provides all the functionality required to communicate with the SIGFOX network. The OL2385 Shield Board contains connectors for external communication. The Shield Board is mounted by means of four Arduino™ connectors to the FRDM-KL43Z. The FRDM-KL43Z acts as the communication link between the development kit and a PC. It comes pre-loaded with microcode that manages the interface between the PC and the OL2385 reference board. Users must initially register their device with SIGFOX using a unique ID and access code provided with the kit. Once the device has been registered, the kit can be used to connect to the SIGFOX network and test the functionality of the OL2385-based application under development.
To interact with the development kit, users must connect the kit to a PC through the OpenSDA port on the FRDM-KL25Z. A terminal emulator (such as HyperTerminal)provides the interface, allowing users to login to the network and send and receive messages. Designers can also use the Kinetis Design Studio (KDS) to develop and download microcode to the KL43Z.
The OM2385/SF001 consists of a base board (the OL2385 shield board) with a permanently attached daughter board (the OL2385 reference design board). The combination—along with the attached FRDM-KL43Z board—serves as a development platform that provides wireless modem access to the SIGFOX network. Once properly registered, the board allows users to send and receive messages across the network.
OM2385/FS001開發板主要特性:
• Arduino connector compatibility with other Freedom boards
• Support for UART, SPI, MDI and GPIO communication
• SIGFOX Communication Library

圖2.OM2385/FS001開發板外形圖
OM2385/FS001開發板包括:
• Assembled and tested OM2385/SF001 FRDM board mounted to a firmware loaded
FRDM-KL43Z board
• Antenna with attached uFL connector
• Standard A (male) to Mini B (male) USB cable
• Quick start guide

圖3.OM2385/FS001開發板框圖
The NXP Freedom development platform is a set of software and hardware tools supporting evaluation and development. It is ideal for rapid prototyping of microcontrollerbasedapplications. The NXP Freedom KL43Z hardware is a simple, yet sophisticateddesign featuring a Kinetis L series microcontroller, the industry’s first microcontroller builton the ARM® Cortex™-M0+ core.

圖4.FRDM-KL43Z 板外形圖

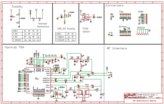
圖5.OL2385參考設計板電路圖

圖6.OL2385屏蔽板電路圖
|