| 當前位置:首頁->方案設計 |
|
| A5950直流馬達驅動方案 |
|
|
| 文章來源: 更新時間:2017/7/4 13:31:00 |
在線咨詢: |
| |
Allegro MicroSystems公司的A5950是脈寬調制(PWM)控制的直流馬達驅動器,峰值電流高達±3 A,工作電壓高達40V,內部保護電路包括過流保護,馬達線對地或對電源保護,帶滯后的熱關斷,VBB欠壓監視和過流保護,故障輸出.本文介紹了A5950主要特性和優勢,功能框圖以及A5950EU(QFN封裝)演示板和A5950LP(eTSSOP封裝)演示板的電路圖,材料清單和PCB設計圖.
Designed for pulse-width-modulated (PWM) control of DCmotors, the A5950 is capable of peak output currents up to±3 A and operating voltages up to 40 V.
Input terminals are provided for use in controlling the speed anddirection of a DC motor with externally applied PWM controlsignals. Internal synchronous rectification control circuitry isprovided to lower power dissipation during PWM operation.
Internal circuit protection includes overcurrent protection,motor lead short to ground or supply, thermal shutdown withhysteresis, undervoltage monitoring of VBB, and crossovercurrentprotection.
The A5950 is supplied in a low-profile 4 mm×4 mm 16-contactQFN (suffix “EU”) package with wettable flank option (suffix“-P”),or a 16-lead eTSSOP (suffix “LP”),all three with exposedpower tab for enhanced thermal performance.
A5950主要特性和優勢:
• Overcurrent protection (OCP)
• Motor lead short-to-ground protection
• Motor lead short-to-battery protection
• Motor short protection
• Low-power standby mode
• Fault output
• Adjustable current limit option
• Current-to-voltage output
• Synchronous rectification – high-side
• Internal UVLO
• Crossover-current protection
• Thermal warning and shutdown function
• AEC-Q100 Grade 1 qualified – K version

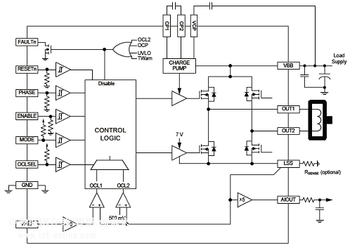
圖1.A5950功能框圖

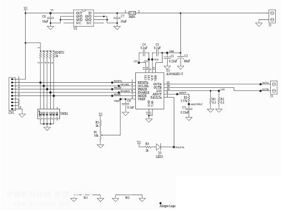
圖2.A5950EU(QFN封裝)演示板電路圖
A5950EU(QFN封裝)演示板材料清單:


圖3.A5950EU(QFN封裝)演示板PCB設計圖

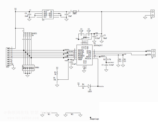
圖4.A5950LP(eTSSOP封裝)演示板電路圖
A5950LP(eTSSOP封裝)演示板材料清單:


圖5.A5950LP(eTSSOP封裝)演示板PCB設計圖 |
| |
|
|
|
|
|
| |
|
| |
|
|