根據調整管的工作狀態,我們常把穩壓電源分成兩類:線性穩壓電源和開關穩壓電源。此外,還有一種使用穩壓管的小電源。這里說的線性穩壓電源,是指調整管工作在線性狀態下的直流穩壓電源。而在開關電源中則不一樣,開關管是工作在開、關兩種狀態下的。
簡單介紹下分類:
NPN穩壓管:內部用一個PNP管控制達林頓調整管。
LDO穩壓管:調整管是一個PNP管。
Squasi-LDO:調整管是由一個PNP管控制一個NPN管。
LDO(low drop output)低壓差線性穩壓器
LDO的工作原理是通過反饋調整MOSFET的Vsd壓降以使輸出電壓不變。輸出電壓紋波小,電流也較小,用于RF模塊或音頻模塊等對電壓要求高的電路。特點是成本低噪音小。缺點是效率低,輸出電流小,只能用在降壓的場合。必須要注意,為了達到穩定的回路就必須使用負反饋。
下面是LDO S-1167 Series的基本原理圖。

該電路主要是由串聯調整管、取樣電阻、比較放大器組成。取樣電壓加在比較放大器的同相輸入端,與加在反相輸入端的基準電壓Uref相比較,兩者的差值經放大器A放大后,控制串聯調整管的壓降,從而穩定輸出電壓。當輸出電壓Uout降低時,基準電壓與取樣電壓的差值增加,比較放大器輸出的驅動電流增加,串聯調整管壓降減小,從而使輸出電壓升高。相反,若輸出電壓Uout超過所需要的設定值,比較放大器輸出的前驅動電流減小,從而使輸出電壓降低。供電過程中,輸出電壓校正連續進行,調整時間只受比較放大器和串聯調整管回路反應速度的限制。環路內的負反饋總是強制比較放大器調節輸入兩端的電壓使其相等。
LDO的效率不高,下表是3.3v的LDO量得的數據。

在diag下效率為67.86%,在OS下效率為66.62%。輸入輸出電流基本相等,是因為輸入電流到輸出電流,經過PNP調整管,只在柵極消耗了一點。以S1167B33-I6T2G為例測得的輸入輸出曲線如下圖:

輸入端大于3.3V時,一直有恒定的3.3V輸出,大于2.8V小于3.3V時,輸入等于輸出,小于2.8V時,系統就不穩定了。把輸出端對地短路,并未出現大電流(0.02mA)。6.5V是spec中定義的,由于怕損傷器件,輸入并未超過6.5V測量。
穩壓管的另一個重要的指標就是穩定性,在我們的設計線路中常常看到在其輸出端會有大大小小的電容,其作用是什么呢?下面具體分析穩壓管的反饋及回路穩定性。
前面提到過三中穩壓管:
1.NPN穩壓管

例如:LM340 LM317 比較老的3端穩壓管
2.LDO穩壓管

例如:S-1167 Series
3.準LDO穩壓器

三種穩壓器的最大區別在于壓降和接地引腳電流。很明顯NPN和準LDO的穩壓管在調整管上稍微復雜點,所以壓降也大些。達林管的增益很高,所以只需要很小的電流就可以驅動,準LDO也是這樣,IGND很小。PNP管的放大系數一般是15-20,LDO的IGND電流能達到負載電流的7%。 NPN穩壓管的最大好處就是無條件的穩定(大多數不需要加外接電容),LDO則需要在輸出端加上電容,以減少回路帶寬及提供些正的相位補償。
所有的穩壓器都使用負反饋回路以保持輸出電壓的穩定。但反饋信號在通過回路后都有一定的增益和相位變化。如果反饋信號相位有180度變化,負反饋就會變成正反饋,造成輸出不穩定。因此反饋信號經過整個回路的相位偏移,需要有至少20度的相位裕度,這樣才能保證電路的穩定。(相位裕度定義為回路總的相位偏移與-180度的差)
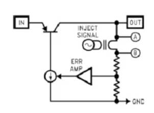
環路的不穩定來自于相位移量,我們可以在反饋回路中通過變壓器注入正弦小信號,如下圖所示,Loop Gain=Va/Vb,從Vb傳入交流小信號,同過回路產生相移到達Va。這樣可以計算回路增益,相位的偏移量。(此處以LDO分析)

可以通過網絡分析儀來測量回路增益,它通過向網絡回路注入低電平的正弦波,然后從直流信號掃描到使增益下降到0dB的頻率來測量增益的響應。
下面以一幅波特圖具體分析反饋回路的增益及相位變化情況。

概念:
極點 增益曲線出現-20dB/10倍頻變化的點
零點 在增益與相位上的效果與極點相反。
極點相移=-arctan(f/fp)
零點相移=arctan(f/fz)
假設直流增益為80dB(10-100Hz處的增益),100到1KHz增益減少了20dB,10K-100KHz增益減少20dB,100K-1MHz增益減少40dB(斜率有-20dB/10倍頻的變化)。圖中可以看出有3個POLE,一個ZERO。1MHz處的增益是0dB,說明1MHz的小信號在此截止,此回路的帶寬就是1MHz。
從這個波特圖能看出這個系統穩定么?前面說了系統是否穩定主要看相位移量,而我們只要看在0dB時的相移就可以了(圖中是1MHz)。
上圖中有3個極點和1個零點,前兩個極點產生-180度相移,零點產生90度相移,最后一個極點在40dB到0dB處,斜率為-40dB/10倍頻。根據極點相移公式-arctan(f/fp)=-arctan(10)=-1.47,換算成角度為-84.3度。所以總的相移為-180+90-84.3=174.2度。前面說到相位裕度等于|-180+174.2|=5.8<20.所以此回路不穩定。
看似上面的分析比較復雜,其實是自動控制理論里面的傳輸函數和根跡圖的概念.簡單的說,一個(線形)系統是否穩定(不會產生振蕩)取決于它的傳輸函數的極點分布.(極點的實部必須小于零),而且極點實部負數的絕對值越大,系統越穩定.我們就可以通過增加極點或是零點來調節相位裕度,從而使系統達到穩定。
調節LDO系統的穩定性,最常見的補償方法是在系統中插入零點來取消相移和極點。由于 LDO 已經就正常運行要求了一個輸出電容器,因此使用輸出電容器的ESR通常就是最簡單也最廉價的生成零點的方法。等效串聯電阻(ESR)是每個電容都具有的幾個基本特性。可以看為電阻和電容的串聯等效電路。
輸出電容的ESR在回路增益中產生一個零點,用來減少過量的負相移。增加系統的帶寬,使更穩定。零點處的頻值:
Fzero = 1/(2πxCoutxESR)
假設一個LDO系統在0dB時的截止頻率是30kHz。在其輸出端增加輸出電容為10uF,輸出電容的ESR=1ohm。則在16kHz處產生零點。

一般的LDO會由負載阻抗、輸出容抗等自身產生一些極點。圖中有3個極點(具體由來就不做分析,可由網絡分析儀掃描出),但有1個Ppwr在0dB之后的頻段,也就是帶寬之外,可以不考慮。從上面兩幅波特圖的對比看出,第二張圖增益曲線,當增加了輸出電容后,從80dB到0dB變得更平緩些。系統的帶寬大概從40KHz增加到100KHz左右。相位裕度也相應的增加(此例就不仔細計算了)。
那么系統對ESR又有什么要求呢?比如此例中設ESR=20ohm,則零點頻率會降低到Fzero=800Hz,使系統的帶寬增加到2MHz,從整個的波特圖我們發現在100K到2MHz之間又多了一個極點Ppwr。這就意味著系統又有了-90度的相移,零點就失去了其意義。那么ESR是不是越小越好呢?設ESR=50mohm。零點頻率會降到320kHz。不用看就知道,系統地穩定性基本沒改變,因為系統的帶寬就是40KHz,增加的零點頻率為320KHz已經超出了帶寬。
為了補償LDO穩壓器的。所以選擇的電容ESR要求要嚴格,首先要符合系統的回路頻率特性,同時也要有較好的溫度特性,不能隨溫度變化而變化過大。頻率響應也是重要的指標。這點鉭電容是比較好的選擇。(ESR是指在一定溫度下的某個頻率下的最大阻值,廠商一般定義為25攝氏度100KHz) |