| 當前位置:首頁->技術分享 |
|
| DRV8876 N溝H橋馬達驅動解決方案 |
|
|
| 文章來源:永阜康科技 更新時間:2019/8/24 9:34:00 |
在線咨詢: |
| |
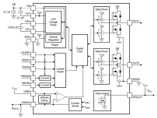
TI公司的DRV8876是適用于各種終端應用的靈活多樣的馬達驅動器,集成了N溝H橋,電荷泵穩壓器,電流檢測和調制,電流正比輸出和保護電路.電荷泵允許高邊和低邊N溝MOSFET和支持100%占空白比而提高了效率.集成的電流檢測使得驅動器能調整起動時和大負載時的馬達電流.限流可通過可調外部基準電壓來設定.器件可驅動一個雙向有刷DC馬達,或兩個單向有刷DC馬達以及其它電阻和電感負載,工作電壓4.5V-37V,輸出電流峰值達3.5A,PH/EN和PWM H橋控制模式,單獨半橋控制模式,支持1.8V,3.3V和5V邏輯輸入,超低功耗睡眠模式:<1-μA @ VVM = 24-V, TJ = 25℃.集成的保護特性包括欠壓鎖住(UVLO),電荷泵欠壓(CPUV),超電流保護(OCP),熱關端(TSD),自動故障恢復和故障指標引腳(nFAULT).主要用在大型和小型家用電器,打印機和掃描儀,智能儀表,ATM,現鈔點鈔機和EPOS以及伺服馬達和激勵器,吸塵機,人形和玩具機器人.本文介紹了DRV887x系列主要特性,功能框圖,應用電路,以及評估模塊DRV8876x/74xEV主要特性,電路圖,材料清單和PCB設計圖.
The DRV887x family of devices are flexible motordrivers for a wide variety of end applications. Thedevices integrate an N-channel H-bridge, chargepump regulator, current sensing and regulation,current proportional output, and protection circuitry.
The charge pump improves efficiency by allowing forboth high-side and low-side N-channels MOSFETsand 100% duty cycle support. The family of devicescome in pin to pin, scalable RDS(on) options to supportdifferent loads with minimal design changes.
Integrated current sensing allows for the driver toregulate the motor current during start up and highload events. A current limit can be set with anadjustable external voltage reference. Additionally,the devices provide an output current proportional tothe motor load current. This can be used to detectmotor stall or change in load conditions. Theintegrated current sensing uses an internal currentmirror architecture, removing the need for a largepower shunt resistor, saving board area and reducingsystem cost.
A low-power sleep mode is provided to achieve ultralowquiescent current draw by shutting down most ofthe internal circuitry. Internal protection features areprovided for supply undervoltage lockout (UVLO),charge pump undervoltage (CPUV), outputovercurrent (OCP), and device overtemperature(TSD). Fault conditions are indicated on nFAULT.
DRV887x系列主要特性:
1• N-channel H-bridge motor driver
– Drives one bidirectional brushed DC motor
– Two unidirectional brushed DC motors
– Other resistive and inductive loads
• 4.5-V to 37-V operating supply voltage range
• High output current capability
– DRV8876: 3.5-A Peak
• Integrated current sensing and regulation
• Proportional current output (IPROPI)
• Selectable current regulation (IMODE)
– Cycle-by-cycle or fixed off time
• Selectable input control modes (PMODE)
– PH/EN and PWM H-bridge control modes
– Independent half-bridge control mode
• Supports 1.8-V, 3.3-V, and 5-V logic inputs
• Ultra low-power sleep mode
– <1-μA @ VVM = 24-V, TJ = 25℃
• Spread spectrum clocking For lowelectromagnetic interference (EMI)
• Integrated protection features
– Undervoltage lockout (UVLO)
– Charge pump undervoltage (CPUV)
– Overcurrent protection (OCP)
– Thermal shutdown (TSD)
– Automatic fault recovery
– Fault indicator pin (nFAULT)
DRV887x系列應用:
• Brushed DC motors
• Major and small home appliances
• Vacuum, humanoid, and toy robotics
• Printers and scanners
• Smart meters
• ATMs, currency counters, and EPOS
• Servo motors and actuators

圖1.DRV887x系列功能框圖

圖2.DRV887x系列簡化電路圖

圖3.DRV887x系列典型應用電路圖(1)

圖4.DRV887x系列典型應用電路圖(2)
評估模塊DRV8876x/74xEV
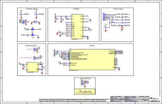
The DRV8876x/74xEVM is a complete solution for evaluating the DRV8876/74x H-bridge motor drivers. Itincludes an MSP430™ microcontroller that is preprogrammed to take input from two dedicated analogpotentiometers for PWM speed control of one or two brushed DC motors. The jumper on the PMODE pinallows the user to select from the input modes of PH/EN (GND), PWM (3.3 V), and independent halfbridgecontrol (Hi-Z). Power can be provided externally up to 37 V through the power header.
The DRV8876/74xEVM uses a single header for power entry to the EVM board. Only a single powersupply rail is necessary since an onboard 3.3-V regulator provides power to the MSP430. The minimumrecommended VM voltage for the EVM is 4.5 V and the maximum is 37 V. For complete voltage rangeinformation of the driver itself, refer to the device.
As previously mentioned, the MSP430 comes preprogrammed to control basic DC motor operation. Ifchanging the firmware via the external ez430™ development tool, do not supply power to the VMconnector on the EVM. The ez430™ board provides the necessary power during programming whenconnected to the J6 connector.

圖5.評估模塊DRV8876EVM外形圖

圖6.評估模塊DRV8876EVM PCB 3D視圖

圖7.評估模塊DRV8876EVM電路圖

圖8.評估模塊DRV8876EVM PCB設計圖(1)

圖9.評估模塊DRV8876EVM PCB設計圖(2)

圖10.評估模塊DRV8876EVM PCB設計圖(3)

圖11.評估模塊DRV8876EVM PCB設計圖(4)

圖12.評估模塊DRV8876EVM PCB設計圖(5)

圖13.評估模塊DRV8876EVM PCB設計圖(6)

圖14.評估模塊DRV8876EVM PCB設計圖(7)

圖15.評估模塊DRV8876EVM PCB設計圖(8)
|
| |
|
|
|
|
|
| |
| |
| |
 |
您可能對以下產品感興趣 |
 |
|
 |
| 產品型號 |
功能介紹 |
兼容型號 |
封裝形式 |
工作電壓 |
備注 |
| ATD5988 |
ATD5988是一種便于使用的內部集成了譯碼器的微
特步進電機驅動器。其設計為能使雙極步進電機以全、
半、1/4、1/8、1/16、1/32步進模式工作。步進模式由邏
輯輸入管腳MSx選擇。輸出驅動能力達到32V和±2A。
ATD5988包含一個工作在慢衰或混合衰減模式的固定衰
減時間的電流調節器。 |
A5988 |
QFN-28 |
6.5V-32V |
內置轉換器和過流保護的微特步進電機驅動芯片 |
| AT8841 |
AT8841為打印機和其它電機一體化應用提供一種雙通道集成電機驅動方案。AT8841有兩路H橋驅動,最大輸出42V 3A,可驅動兩路刷式直流電機,或者一路雙極步進電機,或者螺線管或者其它感性負載。雙極步進電機可以以整步、2細分、4細分運行,或者用軟件實現高細分。 |
DRV8841 |
TSSOP-28 |
8V-42V |
3A雙路刷式直流或單路雙極步進電機驅動器(PWM 控制器) |
| AT8840 |
AT8840為打印機和其它電機一體化應用提供一種單通道H橋集成電機驅動方案。AT8840有一路H橋驅動,最大輸出42V 3.5A(5A峰值),可驅動一路刷式直流電機。 |
DRV8840 |
TSOOP-28 |
8V-42V |
具有浪涌電流保護功能的 5A 刷式直流電機驅動器(PH/EN 控制器) |
| AT4931 |
AT4931 是一款三相無刷直流電機預驅動芯片,能夠在寬電
壓范圍內驅動N 溝道功率MOSFET,且電機電源最高可支持到
30V. |
A4931 |
QFN-28 |
8V-38V |
三相直流電動機預驅動器 |
|
| |
|
| |
|
|