| 當前位置:首頁->技術分享 |
|
| INA1620高保真音頻運算放大器解決方案 |
|
|
| 文章來源:永阜康科技 更新時間:2020/1/17 11:11:00 |
在線咨詢: |
| |
TI公司的INA1620是集成了精密匹配的薄膜電阻對和EMI濾波器的高保真音頻運算放大器,具有低失真高輸出電流兩個音頻運算放大器.放大器的低噪音密度為2.8-nV/√Hz,1 kHz的THD+N為-119.2dB,150mW輸出功率時能驅動32-Ω負載.集成的薄膜電阻匹配度在0.004%內,可以用來創建大量的非常高性能的音頻電路.INA1620工作電壓±2 V 到 ±18 V,每路電流僅為2.6mA.它的關斷模式使放大器的待機電流小于5 μA.放大器增益帶寬為21MHz(G=+1000),轉換速率為10 V/μs,電容負載驅動能力大于600 pF,600-Ω負載時的開路增益為136dB,器件的工作溫度從–40℃ 到+125℃.主要用在高保真(HiFi)耳機驅動器,專業音頻設備,模擬和數字混合控制臺,音頻測試和測量.本文介紹了INA1620主要特性,功能框圖和耳機放大器應用電路,專業麥克風預放大器電路以及音頻放大器評估模塊INA1620 EVM主要特性,電路圖,材料清單和PCB設計圖.
The INA1620 integrates 4 precision-matched thin-filmresistor pairs and EMI filtering on-chip with a lowdistortion,high output current, dual audio operationalamplifier. The amplifier achieves a very low,2.8-nV/√Hz noise density with an ultra-low THD+N of–119.2 dB at 1 kHz and drives a 32-Ω load at 150-mW output power. The integrated thin-film resistorsare matched to within 0.004% and can be used tocreate a large number of very high-performanceaudio circuits.
The INA1620 operates over a very wide supply rangeof ±2 V to ±18 V on only 2.6 mA of supply current perchannel. The INA1620 also has a shutdown mode,allowing the amplifiers to be switched from normaloperation to a standby current that is typically less than 5 μA. Shutdown mode is specifically designed toeliminate click-and-pop noise when transitioning intoor out of shutdown mode.
The INA1620 has a unique internal layout for lowestcrosstalk, and freedom from interactions betweenchannels, even when overdriven or overloaded. Thisdevice is specified from –40℃ to +125℃.
The INA1620 integrates a dual, bipolar-input, audio operational amplifier with four high-precision thin-film resistorpairs on the same die. The internal amplifiers and resistor pairs are pinned out to allow for many circuitconfigurations.
The internal amplifiers of the INA1620 use a unique topology to deliver high output current with extremely lowdistortion while consuming minimal supply current. A single gain-stage architecture, combining a high-gaintransconductance input stage and a unity-gain output stage, allows the INA1620 to achieve an open-loop gain of136 dB, even with 600-Ω loads.A separate enable circuit maintains control of the input and output stage when the amplifier is placed into itsshutdown mode and limits transients at the amplifier output when transitioning to and from this state. The enablecircuit features logic levels referenced to the amplifier ground pin. This configuration simplifies the interfacebetween the amplifier and the ground-referenced GPIO pins of microcontrollers. The addition of a ground pin tothe amplifier provides several additional benefits. For example, the compensation capacitor between the inputand output stages of the INA1620 is referenced to the ground pin, greatly improving PSRR.
INA1620主要特性:
• High-Quality Thin-Film ResistorsMatched to 0.004% (Typical)
• Integrated EMI Filters
• Ultra-low Noise: 2.8 nV/√Hz at 1 kHz
• Ultra-low Total Harmonic Distortion + Noise:
–119 dB THD+N (142 mW/ChInto 32 Ω/Ch)
• Wide Gain Bandwidth Product:32 MHz (G = +1000)
• High Slew Rate: 10 V/μs
• High Capacitive-Load Drive Capability: > 600 pF
• High Open-Loop Gain: 136 dB (600-Ω Load)
• Low Quiescent Current: 2.6 mA per Channel
• Low-Power Shutdown Mode With Reduced Popand-Click Noise: 5 μA per Channel
• Short-Circuit Protection
• Wide Supply Range: ±2 V to ±18 V
• Available in Small 24-pin WQFN Package
INA1620應用:
• High-Fidelity (HiFi) Headphone Drivers
• Professional Audio Equipment
• Analog and Digital Mixing Consoles
• Audio Test and Measurement

圖1.INA1620功能框圖

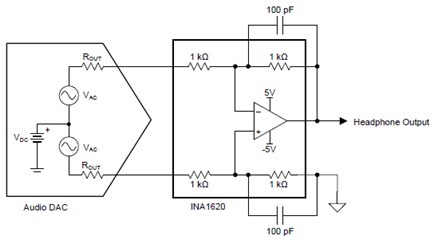
圖2.INA1620應用電路:耳機放大器
耳機放大器設計要求:
• ±5-V power supplies
• 150-mW output power (32-Ω load)
• < –110-dB THD+N at maximum output (32-Ω load)
• < 0.01-dB magnitude deviation (20 Hz to 20 kHz)

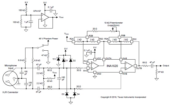
圖3.專業麥克風預放大器電路
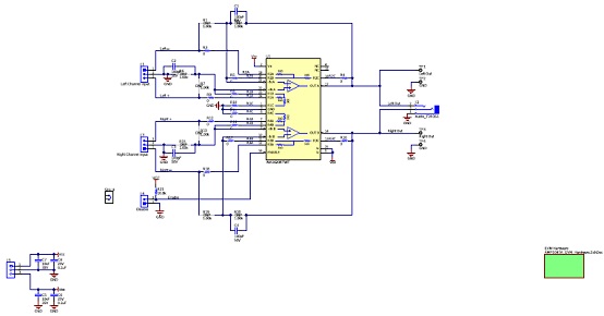
音頻放大器評估模塊INA1620 EVM
This user’s guide contains information for the INA1620 device as well as support documentation for theINA1620 evaluation module (EVM). Included are the performance specifications, set-up procedure,modifications, measured data, printed circuit board (PCB) layout, schematic, and bill of materials (BOM) ofthe INA1620EVM.

圖4.音頻放大器評估模塊INA1620 EVM外形圖
INA1620 EVM測試性能總結:


圖5.INA1620 EVM電路圖
INA1620 EVM材料清單:


圖6.INA1620 EVM PCB設計圖:頂層布局

圖7.INA1620 EVM PCB設計圖:底層布局 |
| |
|
|
|
|
|
| |
| |
| |
 |
您可能對以下產品感興趣 |
 |
|
 |
| 產品型號 |
功能介紹 |
兼容型號 |
封裝形式 |
工作電壓 |
備注 |
| HT97180 |
2X125mW/4.2V/32Ω |
SGM4917/MAX97220 |
QFN-16 |
1.65V-4.8V |
1.6V超低工作電壓、無POP聲、免電容差分輸入125mW立體聲G類耳機放大IC |
|
| |
|
| |
|
|