步進電機在控制系統中具有廣泛的應用。它可以把脈沖信號轉換成角位移,并且可用作電磁制動輪、電磁差分器、或角位移發生器等。
有時從一些舊設備上拆下的步進電機(這種電機一般沒有損壞)要改作它用,一般需自己設計驅動器。
1. 步進電機的工作原理
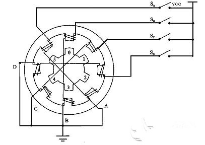
該步進電機為一四相步進電機,采用單極性直流電源供電。只要對步進電機的各相繞組按合適的時序通電,就能使步進電機步進轉動。圖1是該四相反應式步進電機工作原理示意圖。

圖1 四相步進電機步進示意圖
開始時,開關SB接通電源,SA、SC、SD斷開,B相磁極和轉子0、3號齒對齊,同時,轉子的1、4號齒就和C、D相繞組磁極產生錯齒,2、5號齒就和D、A相繞組磁極產生錯齒。
當開關SC接通電源,SB、SA、SD斷開時,由于C相繞組的磁力線和1、4號齒之間磁力線的作用,使轉子轉動,1、4號齒和C相繞組的磁極對齊。而0、3號齒和A、B相繞組產生錯齒,2、5號齒就和A、D相繞組磁極
產生錯齒。依次類推,A、B、C、D四相繞組輪流供電,則轉子會沿著A、B、C、D方向轉動。
四相步進電機按照通電順序的不同,可分為單四拍、雙四拍、八拍三種工作方式。單四拍與雙四拍的步距角相等,但單四拍的轉動力矩小。八拍工作方式的步距角是單四拍與雙四拍的一半,因此,八拍工作方式既可以保持較高的轉動力矩又可以提高控制精度。
單四拍、雙四拍與八拍工作方式的電源通電時序與波形分別如圖2.a、b、c所示:

圖2.步進電機工作時序波形圖

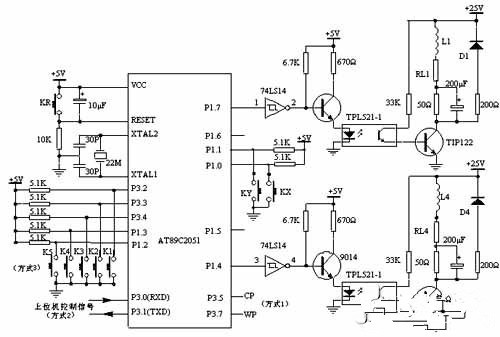
圖3 步進電機驅動器系統電路原理圖
AT89C2051將控制脈沖從P1口的P1.4~P1.7輸出,經74LS14反相后進入9014,經9014放大后控制光電開關,光電隔離后,由功率管TIP122將脈沖信號進行電壓和電流放大,驅動步進電機的各相繞組。使步進電機隨著不同的脈沖信號分別作正轉、反轉、加速、減速和停止等動作。圖中L1為步進電機的一相繞組。AT89C2051選用頻率22MHz的晶振,選用較高晶振的目的是為了在方式2下盡量減小AT89C2051對上位機脈沖信號周期的影響。
圖3中的RL1~RL4為繞組內阻,50Ω電阻是一外接電阻,起限流作用,也是一個改善回路時間常數的元件。D1~D4為續流二極管,使電機繞組產生的反電動勢通過續流二極管(D1~D4)而衰減掉,從而保護了功率管TIP122不受損壞。
在50Ω外接電阻上并聯一個200μF電容,可以改善注入步進電機繞組的電流脈沖前沿,提高了步進電機的高頻性能。與續流二極管串聯的200Ω電阻可減小回路的放電時間常數,使繞組中電流脈沖的后沿變陡,電流下降時間變小,也起到提高高頻工作性能的作用。
2.軟件設計
該驅動器根據撥碼開關KX、KY的不同組合有三種工作方式供選擇:
方式1為中斷方式:P3.5(INT1)為步進脈沖輸入端,P3.7為正反轉脈沖輸入端。上位機(PC機或單片機)與驅動器僅以2條線相連。
方式2為串行通訊方式:上位機(PC機或單片機)將控制命令發送給驅動器,驅動器根據控制命令自行完成有關控制過程。
方式3為撥碼開關控制方式:通過K1~K5的不同組合,直接控制步進電機。
當上電或按下復位鍵KR后,AT89C2051先檢測撥碼開關KX、KY的狀態,根據KX、KY 的不同組合,進入不同的工作方式。以下給出方式1的程序流程框圖與源程序。
在程序的編制中,要特別注意步進電機在換向時的處理。為使步進電機在換向時能平滑過渡,不至于產生錯步,應在每一步中設置標志位。其中20H單元的各位為步進電機正轉標志位;21H單元各位為反轉標志位。在正轉時,不僅給正轉標志位賦值,也同時給反轉標志位賦值;在反轉時也如此。這樣,當步進電機換向時,就可以上一次的位置作為起點反向運動,避免了電機換向時產生錯步。

圖4 方式1程序框圖
3.步進電機細分驅動電路
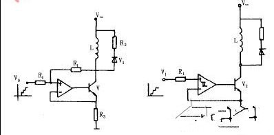
為了對步進電機的相電流進行控制,從而達到細分步進電機步距角的目的,人們曾設計了很多種步進電機的細分驅動電路。隨著微型計算機的發展,特別是單片計算機的出現,為步進電機的細分驅動帶來了便利。目前,步進電機細分驅動電路大多數都采用單片微機控制。單片機根據要求的步距角計算出各相繞組中通過的電流值,并輸出到數模轉換器(DPA) 中,由DPA 把數字量轉換為相應的模擬電壓,經過環形分配器加到各相的功放電路上,控制功放電路給各相繞組通以相應的電流,來實現步進電機的細分。單片機控制的步進電機細分驅動電路根據末級功放管的工作狀態可分為放大型和開關型兩種(見下圖5)。

圖5 步進電機細分驅動電路 |