TI公司的TAS5441-Q是單路D類音頻放大器,能從14.4Vdc汽車電池向4 Ω負載提供THD+N小于10%的高達22W功率.滿足 AEC-Q100汽車規范,工作電壓4.5V到18V, 4 Ω負載時的效率85%,差分模擬輸入,75dB電源抑制比例(PSRR),具有負載診斷功能如開路和短路輸出負載,輸出對電源和輸出對地短路.保護和檢測功能包括有短路保護,40V負載突降保護per ISO-7637-2,播放音樂時輸出DC電平檢測,超溫保護以及過壓和欠壓保護.主要用在汽車緊急呼叫(eCall)放大器,汽車通訊系統,儀表盤系統和信息娛樂音頻.本文介紹了TAS5441-Q主要特性,功能框圖,應用電路,評估板TAS5441-Q1 EVM主要特性,電路圖,材料清單和PCB設計圖.
The TAS5441-Q1 is a mono class-D audio amplifier, ideal for use in automotive emergency call (eCall), telematics, instrument cluster, and infotainment applications. The device provides up to 22-W into 4 Ω at less than 10% THD+N from a 14.4-Vdc automotive
battery. The wide operating voltage range and excellent efficiency make the device ideal for startstop support or running from a backup battery when required. The integrated load-dump protection reduces external voltage clamp cost and size, and the onboard load diagnostics report the status of the speaker through I2C.
TAS5441-Q主要特性:
• AEC-Q100 Qualified for automotive applications
– Temperature grade 1: –40°C to 125°C, TA
• Mono BTL Digital power amplifier
• 22-W Output power at 10% THD+N into 4 Ω
• 4.5-V to 18-V Operating range
• 85% Efficiency into 4 Ω
• Differential analog input
• Speaker Guard™ speaker protection with adjustable power limiter
• 75-dB Power-supply rejection ratio (PSRR)
• Load diagnostic functions:
– Open and shorted output load
– Output-to-power and output-to-ground shorts
• Protection and monitoring functions:
– Short-circuit protection
– 40-V Load dump protection per ISO-7637-2
– Output DC Level detection while music is playing
– Overtemperature protection
– Overvoltage and Undervoltage protection
• Thermally enhanced 16-Pin HTSSOP (PWP) package with PowerPAD™ package (pad down)
• Designed for automotive EMC requirements
• ISO9000: 2002 TS16949 certified
• 40-V Load dump protection in standby
• Non-blocking I2C in standby
TAS5441-Q應用:
• Automotive Emergency Call (eCall) Amplifier
• Telematics Systems
• Instrument Cluster Systems
• Infotainment Audio

圖1. TAS5441-Q功能框圖

圖2. TAS5441-Q典型應用電路圖
評估板TAS5441-Q1 EVM
TheTAS5441-Q1 evaluation module (EVM) is intended to demonstrate the capabilities of the TAS5441-Q1 device. All the device features can be accessed through the hardware and the software graphical user interface (GUI) which is supplied. This users guide contains a description of the EVM and the GUI. The schematic, bill of materials (BOM), and board layout are included.

圖3. 評估板TAS5441-Q1 EVM外形圖

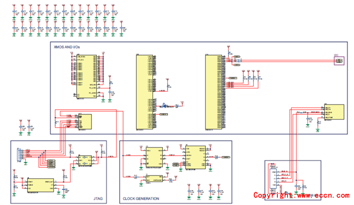
圖4. 評估板TAS5441-Q1 EVM電路圖:XMOS控制

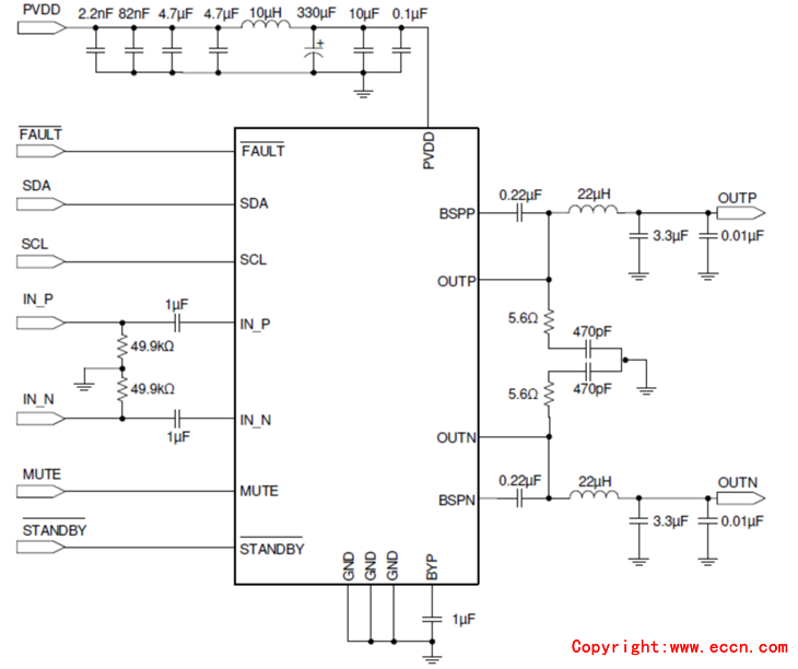
圖5. 評估板TAS5441-Q1 EVM電路圖:功率放大器

圖6. 評估板TAS5441-Q1 EVM電路圖:電源
評估板TAS5441-Q1 EVM材料清單:




圖7. 評估板TAS5441-Q1 EVM PCB設計:正面

圖8. 評估板TAS5441-Q1 EVM PCB設計:背面 |