TI公司的bq25790是5A一個到四個電池開關模式全集成降壓-升壓電池充電器,用于鋰電池和鋰聚合電池, 包括有4個開關的MOSFET(Q1,Q2,Q3和Q4),輸入和充電電流檢測電路,電池FET(QBAT)和降壓-升壓轉換器所有的回路補償.器件對充電電池在USB Type-C™和USB供電(USB-PD)應用如智能手機,平板電腦和其它手持設備的全輸入電壓范圍內提供高功率密度和設計靈活性.該器件采用750kHz和1.5MHz可編程開關頻率,具有優化的效率:3A ICHG時,2個電池的效率為96.5%(9V輸入),15V輸入時效率為94.5%.充電電流高達5A,分辨率為10mA,工作電壓3.6V到24V, 絕對最大額定值為30V,檢查USB BC1.2, SDP, CDP, DCP, HVDCP和非標準適配器,可檢查USB BC1.2, SDP, CDP, DCP, HVDCP和非標準適配器. 2個電池時的充電電壓調整率為±0.5%高精度,充電電流調整度為±5%,輸入電流調整度為±5%,器件具有熱調節和熱關斷特性,輸入/電池OVP和OCP,轉換器MOSFET OCP以及充電安全計時器.56引腳2.9x3.3mm WCSP封裝. 主要用在智能手機,平板電腦和無人機,無線揚聲器和數碼相機,移動打印機,電子銷售終端(EPOS).本文介紹了BQ25790主要特性,功能框圖,多種應用框圖,以及評估模塊BQ25790EVM (bmS027)主要特性,電路圖,材料清單和PCB設計圖.
The BQ25790 is a fully integrated switch-mode buckboost charger for 1-4 cell Li-ion battery and Lipolymer battery. The integration includes 4 switching MOSFETs (Q1, Q2, Q3, Q4), input and charging current sensing circuits, the battery FET (QBAT) and all the loop compensation of the buck-boost converter. It provides high power density and design
flexibility to charge batteries across the full input voltage range for USB Type-C™ and USB power delivery (USB-PD) applications such as smart phone, tablet and other portable devices.
The charger supports the narrow VDC power path management, in which the system is regulated at a voltage slightly higher than the battery voltage, but not drop below the minimum system voltage. The system keeps operating even when the battery is completely discharged or removed. When load power exceeds input source rating, the battery gets into supplement mode and prevents the input source from being overloaded and the system from crashing.
The device charges a battery from a wide range of the input sources including legacy USB adapter to high voltage USB PD adapter and traditional barrel adapter. The charger automatically sets converter to be buck, boost or buck-boost configurations based on input voltage and battery voltage without the host control. The dual input source selector manages the power flowing from two different input sources. The inputs selection is
controlled by the host through I2C with default source #1 (VAC1) as the primary input and the source #2 (VAC2) as the secondary input.
To support fast charging using adjustable high voltage adapter, the device provides D+/D- handshake. The device is compliant with USB 2.0 and USB 3.0 power delivery specification with input current and voltage regulation. In addition, the Input Current Optimizer (ICO) allows the detection of maximum power point of an unknown input source.
Besides the I2C host controlled charging mode, this charger also supports autonomous charging mode. After power up, the charging is enabled with default register settings. The device can complete a charging cycle without any software engagements. It detects battery voltage and charges the battery in different phases: trickle charging, pre-charging, constant current (CC) charging and constant voltage (CV) charging. At the end of the
charging cycle, the charger automatically terminates when the charge current is below a pre-set limit (termination current) in the constant voltage phase. When the full battery falls below the recharge threshold, the charger will automatically start another charging cycle.
In the absence of input sources, this device supports USB On-the-Go (OTG) function, discharging battery to generate an adjustable 2.8V~22V voltage on VBUS with 10mV step size, which is compliant to the USB PD 3.0 specification defined programmable power supply (PPS) feature.
The charger provides various safety features for battery charging and system operations, including battery temperature negative thermistor monitoring, trickle charge, pre-charge and fast charge timers and overvoltage/over-current protections on battery and input. The thermal regulation reduces charge current when the junction temperature exceeds a programmable threshold. The STAT output of the device reports the charging status and any fault conditions. The PG output indicates if a good power source is present. The INT pin immediately notifies host when fault occurs.
The device also provides a 16-bit analog-to-digital converter (ADC) for monitoring charge current and input/battery/system (VAC, VBUS, BAT, SYS, TS) voltages.
It is available in a 56-pin 2.9mm × 3.3mm WCSP package.
bq25790主要特性:
1• High efficient synchronous Switch Mode buckboost charger for 1-4 cell battery
– 750-kHz and 1.5-MHz Programmable switching frequencies
– Efficiency optimized for charging 2s battery, 96.5% efficiency with 9-V input and 94.5%
efficiency with 15-V input at 3-A ICHG
– Charging current up to 5 A with 10-mA resolution
• Support wide range of input sources
– 3.6-V to 24-V Wide input operating voltage range with 30-V absolute maximum rating
– Maximum power tracking with VINDPM up to 22 V and IINDPM up to 3.3 A
– Detect USB BC1.2, SDP, CDP, DCP, HVDCP and non-standard adapters
• Dual-input power mux controller for source selection
• High level integration
– Four switching MOSFETs and BATFET
– Input current and charging current sensing
• Narrow-VDC (NVDC) Power Path management
• Power USB port from battery (USB OTG)
– 2.8-V to 22-V OTG output voltage with 10-mV resolution to support USB-PD PPS
– OTG Output current regulation up to 3.32 A with 40-mA resolution
• Flexible autonomous and I2C mode for optimal system performance
• Integrated 16-bit ADC for voltage, current and temperature monitor
• Low battery quiescent current
– Typical 21-μA at battery only operation
– Typical 600 nA in Charger Shutdown Mode
• High accuracy
– ±0.5% Charge voltage regulation for 2s battery
– ±5% Charge current regulation
– ±5% Input current regulation
• Safety
– Thermal regulation and thermal shutdown
– Input/battery OVP and OCP
– Converter MOSFETs OCP
– Charging safety timer
• Package
– 56-Pin 2.9mm × 3.3mm WCSP
bq25790應用:
• Smartphone, Tablet, Drone
• Wireless speaker, Digital Camera
• Mobile printer, Electronic point of sales (EPOS)

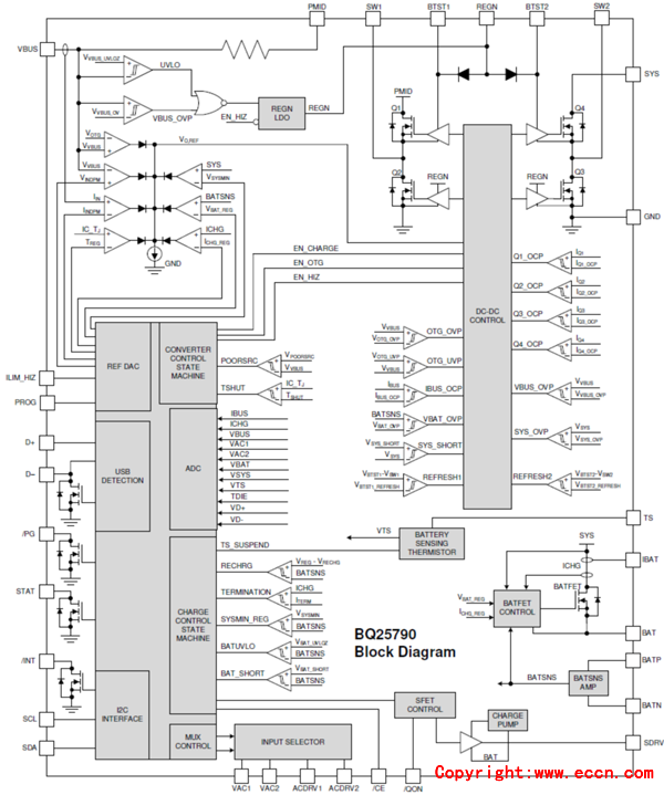
圖1. bq25790功能框圖

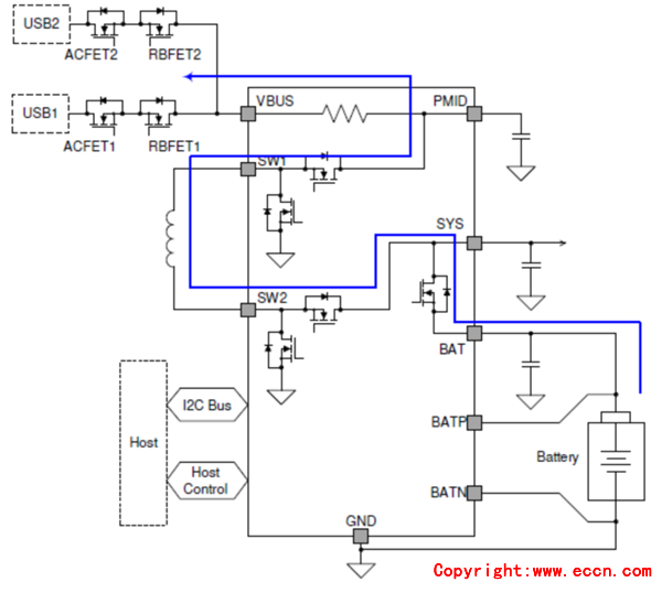
圖2. bq25790 OTG模式簡化應用框圖

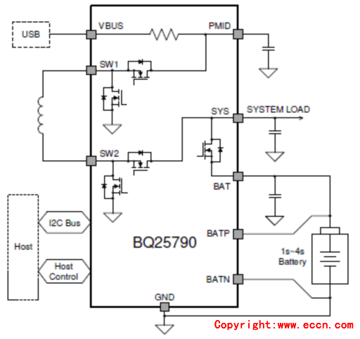
圖3. bq25790簡化電路框圖

圖4. bq25790兩輸入源和可選FET應用框圖

圖5. bq25790單輸入源和無可選FET應用框圖
評估模塊BQ25790EVM (BMS027)
This users guide describes the characteristics, operation, and functionality of the BQ25790 Evaluation Module (EVM). It also describes the equipment, test setup, and software required to operate the EVM. A complete schematic diagram, printed-circuit board (PCB) layouts, and bill of materials (BOM) are also included in this document.
Throughout this users guide, the abbreviations and terms EVM, BQ25790EVM, BMS027, and evaluation module are synonymous with the BQ25790 EVM.
評估模塊BQ25790EVM (BMS027)主要特性:
The BQ25790EVM is a complete module for evaluating the BQ25790 in the (WCSP) DSBGA package.
Key features of this EVM include:
• Synchronous Switch Mode Buck-Boost Charger for 1s-4s Battery Configuration for 5-A Charging with 10-mA Resolution
• Support for 3.6-V to 24-V Wide Range of Input Sources USB Auto-Detect, USB PD and Wireless Input
• Dual Input Source Selector to Drive Bi-Directional Blocking NFETs
• Power up USB Port from Battery (USB OTG) with 2.8-V to 22-V OTG Output Voltage with 10-mV Resolution
• Low Battery Quiescent Current < 1 μA in Shutdown Mode

圖6. 評估模塊BQ25790EVM (BMS027)測試建立圖

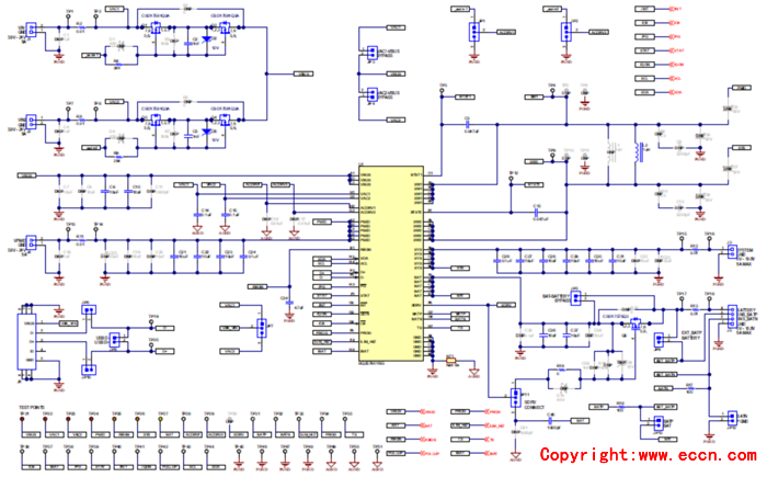
圖7.評估模塊BQ25790EVM (BMS027)電路圖(1)

圖8.評估模塊BQ25790EVM (BMS027)電路圖(2)
評估模塊BQ25790EVM (BMS027)材料清單:





圖9.評估模塊BQ25790EVM (BMS027) PCB頂層和綜合圖

圖10.評估模塊BQ25790EVM (BMS027) PCB信號層1

圖11.評估模塊BQ25790EVM (BMS027) PCB信號層2

圖12.評估模塊BQ25790EVM (BMS027) PCB底層和綜合層 |