TI公司的TPS51397A是單片4.5V-24V 10A帶ULQ™操作的同步降壓轉換器,集成的MOSFET具有高效率和容易使用,外接元件數量最少,從而節省了電源系統的空間. TPS51397A采用D-CAP3™控制,提供內部補償的最快的瞬態響應和極好的線路和負載調整.ULQ™ (超低靜態電流)在低功耗工作中延成電池壽命有極大的好處.器件的輸入電壓為4.5V到24V,輸出電壓為0.6V到5.5V,支持10A連續電流輸出,0.6 V ± 1%反饋精度(25C).集成的17-mΩ和5.9-mΩ FET,通過MODE引腳可選擇Eco-mode™和Out-of-Audio™,500kHz和800kHz可選擇開關頻率,可選擇軟起動時間,默認間隔1.2ms,大占空比操作,集成了功率良好指示器,內置輸出放電功能,逐個周期的過流保護,閉鎖輸出OV和UV保護,非閉鎖UVLO和OT保護,工作結溫度-40C 到125C,23引腳3.0x3.0 mm HotRod™ VQFN封裝.主要用在筆記本和PC電腦,超級本,手持平板計算機,工業PC<單板計算機和分布電源系統.本文介紹了TPS51397A主要特性,功能框圖, 5V 10A參考設計電路圖及其參考設計主要參數,以及評估模塊TPS51397AEVM主要特性,電路圖,材料清單和PCB設計圖.
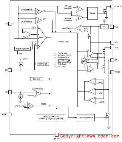
The device is a monolithic 10-A synchronous buckconverter with integrated MOSFETs that enable highefficiency and offers ease-of-use with minimumexternal component count for space-conscious powersystems.
The TPS51397A employs D-CAP3™ control thatprovides fast transient response and excellent lineand load regulation with internal compensation. TheULQ™ (Ultra Low Quiescent) feature is extremelybeneficial for long battery life in low power operation.
The large duty operation greatly improves the loadtransient performance when input voltage is low.
The MODE pin can be used to set Eco-mode™ orOut-of-Audio™ (OOA) mode for light-load operationand 500-kHz or 800-kHz switching frequency. TheEco-mode™ maintains high efficiency during light loadoperation. The OOA mode keeps the switching
frequency above audible frequency with minimumreduction in efficiency.
The device supports both internal and external softstartoptions. It has an internal fixed soft-start time of1.2 ms.If the application needs a longer soft-starttime, the external SS pin can be connected to anexternal capacitor.
The TPS51397A integrates a power-good indicatorand provides an output discharge function. It providescomplete protection including OVP, UVP, OCP, OTP,and UVLO. The device is available in a 20-pin 3.0-mmx 3.0-mm HotRod™ package and the junction
temperature is specified from –40C to 125C.
TPS51397A主要特性:
• Input voltage range: 4.5 V to 24 V
• Output voltage range: 0.6 V to 5.5 V
• Supports 10-A continuous output current
• D-CAP3™ architecture control for fast transientresponse
• 0.6 V ± 1% feedback voltage accuracy (25C)
• Integrated 17-mΩ and 5.9-mΩ FETs
• ULQ™ operation (110 μA) to enable long batterylife during system standby
• Selectable Eco-mode™ and Out-of-Audio™ byMODE pin
• 500-kHz and 800-kHz selectable switchingfrequency
• Adjustable soft-start time with default internal 1.2ms
• Large duty cycle operation
• Integrated power-good indicator
• Built-in output discharge function
• Cycle-by-cycle overcurrent protection
• Latched output OV and UV protections
• Non-latched UVLO and OT protections
• -40C to 125C Operating junction temperature
• 20-pin 3.0-mm × 3.0-mm HotRod™ VQFN package
• Pin-to-pin compatible with 12-A TPS56C230
• Create a custom design using the TPS51397Awith the WEBENCH® Power Designer
TPS51397A應用:
• Notebook and PC computers
• Ultrabook, handheld tablet computers
• Industrial PC, single-board computers
• Non-military drone
• Distributed power systems

圖1.TPS51397A功能框圖

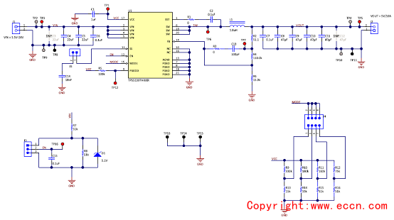
圖2. TPS51397A 5V 10A參考設計電路圖
參考設計主要參數:

評估模塊TPS51397AEVM
This users guide contains information for the TPS51397A evaluation module (EVM) as well as for theTPS51397A DC/DC converter. Also included are the performance specifications, schematic, layout and, the billof materials for the TPS51397AEVM.

圖3.評估模塊TPS51397AEVM外形圖(正面)

圖4.評估模塊TPS51397AEVM外形圖(背面)

圖5.評估模塊TPS51397AEVM電路圖
評估模塊TPS51397AEVM材料清單:



圖6.評估模塊TPS51397AEVM PCB設計圖(1):頂層裝配

圖7.評估模塊TPS51397AEVM PCB設計圖(2):頂層

圖8.評估模塊TPS51397AEVM PCB設計圖(3):層1

圖9.評估模塊TPS51397AEVM PCB設計圖(4):層2

圖10.評估模塊TPS51397AEVM PCB設計圖(5):底層 |