ST公司的LED1202是12路低靜態電流LED驅動器,保證了5V輸出驅動功能,而每路能提供高達20 mA和電壓裕度僅為350mV.每路的輸出電流由8位模擬和12位數字調光控制來單獨調整.慢開時間和慢關時間提高了系統的低噪音性能,而移相功能有助于降低浪涌電流,八種模式存儲在內部寄存器而不需要MCU干預進行自動定序.器件的1.8V兼容的I²C接口基于快速模式指標,工作高達400kHz.工作電壓2.6V-5V,每路的電流能力20mA,16mA時的12路的電流匹配度1%,2.5mA時的匹配度2%,8位模擬調光單獨控制,12位本地PWM分辨率.LED1202具有LED開路檢測和超溫保護.主要用在RGB照明如可穿戴電子學,電池供電設備和手持附件.本文介紹了LED1202主要特性,框圖和驅動器電路框圖,以及評估板STEVAL-LLL007V1主要特性,電路圖和材料清單.
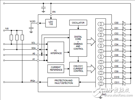
The LED1202 is a 12-channel low quiescent current LED driver; it guarantees 5 V output driving capability and each channel is able to provide up to 20 mA with a headroom voltage of 350 mV (typ.) only. The output current can be adjusted separately for each channel by 8-bit analog and 12-bit digital dimming control.
A slow turn-on and turn-off time improves the system low noise generation performance; moreover, the phase shifting function helps to reduce the inrush current. Eight patterns can be stored in the internal registers for automatic sequencing without MCU intervention.
The pattern sequence can be also configured for duration time and number of repetition. For multi-device applications, a common clock domain can be shared for timing synchronization. The device includes thermal shutdown and open LED detection.
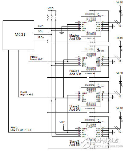
The device I²C interface is based on fast mode specification and works up to 400 kHz. Eight I²C addresses are possible by using two configuration pins (A0/A1) only.
The LED1202 is available in WLCSP20 package 1.71 x 2.16 x 0.5 mm with 0.4 mm pitch and in QFN20 3x3 package 3 x 3 x 0.6 mm with 0.5 mm pitch.
LED1202主要特性:
Supply range from 2.6 V to 5 V
12 channels for single LED
20 mA current capability per channel
1% (typ.) current matching at 16 mA and 2% (typ.) at 2.5 mA
1.8 V compatible I²C control interface
8-bit analog dimming individual control
12-bit local PWM resolution
8 programmable patterns
Programmable pattern sequence
Synchronization for multi-device application
Phase shifting between channels
Open LED detection
Overtemperature protection
8 configurable I²C slave addresses plus global address
Fault flag pin
LED1202應用:
• RGB LED lighting, fade-in and fade-out breathing effect,indicator lights for:
– Wearable electronics
– Battery powered devices
– Portable accessories

圖1.LED1202簡化框圖

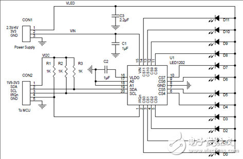
圖2.LED1202驅動器電路框圖

圖3.菊花鏈共通時鐘域配置概述圖
評估板STEVAL-LLL007V1
Evaluation kit for the LED1202 12-channel low quiescent current LED driver STMicroelectronics STEVAL-LLL007V1 Evaluation Kit is configured to evaluate the operation of the LED1202 driver. The STEVAL-LLL007V1 Evaluation Kit includes the STEVAL-LLL007M1 main board and the STEVAL-LLL007D1 and STEVAL-LLL007D2 panel boards. The main board connects to a NUCLEO-L073RZ development platform running the STSW-LLL007FW firmware. This firmware comes with pre-configured random and wave patterns for use in standalone mode.
Users are able to develop your own pattern sequences by connecting the Nucleo platform to a PC running a dedicated GUI program, giving access to all the LED driver settings. The STEVAL-LLL007D1 panel board and the STEVAL-LLL007D2 panel board connected with an external power source via the J13 connector on the STEVAL-LLL007M1 board achieves maximum luminosity.
評估板STEVAL-LLL007V1主要特性:
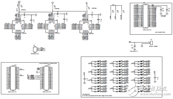
3x LED1202 12-channel low quiescent current LED drivers embedded on main board
Can immediately drive 36 white LEDs available on main board, to help you get started
Includes additional panel boards to let you expand your development:
1 with 36 white LEDs
1 with 12 RGB LEDs
Designed for use with NUCLEO-L073RZ development platform running the STSW-LLL007FW firmware
E5V connector to supply STM32 Nucleo board and additional panels
Supplied with a range of default patterns
GUI for advanced driver configuration and customized pattern generation
CE Certified
RoHS and China RoHS compliant
WEEE compliant (2012/19/UE RAEE II)
評估板STEVAL-LLL007V1包括:
STEVAL-LLL007M1 main board
STEVAL-LLL007D1 panel board with 36 white LEDS
STEVAL-LLL007D2 panel board with 12 RGB LEDS

圖4.評估板STEVAL-LLL007V1外形圖

圖5.評估板STEVAL-LLL007V1電路圖(1)

圖6.評估板STEVAL-LLL007V1電路圖(2)

圖7.評估板STEVAL-LLL007V1電路圖(3)
評估板STEVAL-LLL007M1材料清單:

|