| 今天,小編將在這篇文章中為大家帶來MPS MPQ3425升壓變換器的有關報道,通過閱讀這篇文章,大家可以對它具備清晰的認識,主要內容如下。
升壓變換器也稱為boost變換器或升壓斬波器,是可以提升電壓的DC-DC轉換器,其輸出(負載)電壓會比輸入(電源)電壓要高。升壓變換器是屬于至少有二個半導體元件(一個二極管及一個晶體管)及至少一個儲能元件(電感器)的開關電源。為了降低電壓漣波,會在輸入端及輸出端加裝用電容器制作(有時也會配合電感器)的濾波器,而MPQ3424便是一款boost變換器。

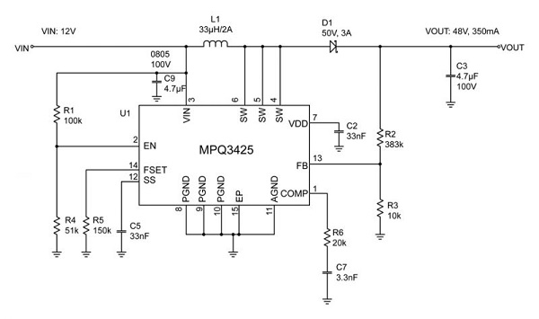
MPQ3425 是一款集成內部開關管的3.5A、90mΩ電流控制模式升壓變換器,是具有快速響應功能的高效調節器。MPQ3425 的可編程頻率高達 2MHz,方便濾波和低噪聲設計。外部補償引腳可以靈活地設置環路動態,允許其使用小尺寸低 ESR 陶瓷輸出電容。軟啟動功能提供小的浪涌電流,并可以通過外部電容來調節。
MPQ3425 升壓變換器輸入電壓低至 3.1V,可從 12V 轉換高達 48V 的輸出電壓和 350mA 的輸出電流。全方位保護功能包括欠壓鎖定保護(UVLO)、限流保護和熱過載保護。
MPQ3425 升壓變換器采用帶散熱焊盤的薄款 QFN-14(3mmx4mm)封裝。MPQ3425升壓變換器使用恒定頻率,峰值電流模式升壓調節架構來調節反饋電壓。
在每個周期的開始,N溝道MOSFET開關導通,從而迫使電感器電流上升。 在內部測量開關源的電流,并通過電流檢測放大器將其轉換為電壓。 將該電壓與COMP處的誤差電壓進行比較。 誤差放大器輸出端的電壓是1.225V參考電壓和反饋電壓之差的放大版本。
當這兩個電壓相等時,PWM比較器將關閉開關。電感器電流通過外部整流二極管流到輸出電容器。這導致電感器電流減小。 峰值電感電流由COMP電壓控制,該COMP電壓由輸出電壓控制。輸出電壓由電感器電流調節以滿足負載需求。 電流模式調節可改善瞬態響應和控制環路穩定性。
MPQ3425升壓變換器的UVLO Hysteresis
MPQ3425升壓變換器具有可編程的UVLO遲滯。 當VIN上電時,一個4µA的電流吸收器將施加到EN上連接的電阻分壓器。 因此,VIN必須額外增加以克服電流吸收。 該額外量是電流吸收乘以電阻器從VIN到EN的電流。 當EN達到1.5V時,電流吸收器關閉,以產生VIN下降的反向遲滯。
MPQ3425升壓變換器如何選擇軟啟動電容器
MPQ3425升壓變換器使用軟啟動計時器,該計時器在啟動期間限制COMP上的電壓,以防止輸入端出現過多電流。這樣可以防止由于輸入電流過沖而在啟動時過早終止電源電壓。
當MPQ3425升壓變換器上電并啟用使能時,5µA內部電流源為SS處的外部電容器充電。 當SS電容器充電時,SS電壓上升。 當SS電壓達到250mV時,MPQ3425升壓變換器以設定頻率的四分之一開始開關。 這稱為頻率折返模式。
在800mV時,開關頻率變為編程值。 當SS上的電壓達到2.5V時,軟啟動結束。 這限制了啟動時的電感器電流,迫使輸入電流緩慢上升至調節輸出電壓所需的電流。
MPQ3425升壓變換器如何選擇輸入電容
需要一個輸入電容器來向電感器提供交流紋波電流,同時限制輸入源的噪聲。需要一個低ESR的電容器,以將IC的噪聲保持在最小水平。建議使用陶瓷電容器,但鉭電容器或低ESR電解電容器也已足夠。
使用一個大于4.7µF的輸入電容器。電容器可以是電解的,鉭的或陶瓷的。但是,由于電容器吸收了輸入開關電流,因此需要足夠的紋波電流額定值。請使用RMS額定電流大于電感紋波電流的電容器。
為確保穩定運行,請將輸入電容器放置在盡可能靠近IC的位置。或者,可以將一個較小的高質量0.1pF陶瓷電容器放置在更靠近IC的位置,而將較大的電容器放置在更遠的位置。如果使用此技術,建議較大的電容器為鉭或電解電容。所有陶瓷電容器應放置在靠近MPQ3425升壓變換器的位置。
以上所有內容便是小編此次為大家帶來的有關MPQ3425升壓變換器的所有介紹,如果你想了解更多有關MPQ3425升壓變換器的內容,不妨在我們網站或者百度、google、MPS進行探索哦。 |