CS5333 和 CS5340 是用于數字音頻系統的完整立體聲模數轉換器。這些轉換器執行采樣、模數轉換和抗混疊濾波,為左右聲道生成 24 位值。這些小型、低功率轉換器非常適用于需要寬動態范圍和低噪聲的系統,例如機頂盒、A/V 接收器、DVD 卡拉 OK 播放器、DVD 錄像機和汽車應用。CS5333 不再推薦用于新設計,而 CS5340 是建議的替代品。
典型連接圖
圖 1 和圖 2 分別說明了 CS5333 和 CS5340 的典型連接圖。CS5333 的模擬和數字內核由 VA 供電,可設置為 1.8 V 至 3.3 V,并可獨立于 VA 設置。

CS5340 具有用于模擬和數字內核的獨立電源引腳。模擬部分由 VA 電源供電,數字部分由 VD 電源供電。這兩個電源引腳都可以由同一個外部電源供電,在它們之間使用一個小串聯電阻來隔離噪聲。模擬內核和數字內核均可在 3.3 V 至 5.0 V 的電壓范圍內獨立運行。 CS5340 的 VL 引腳提供數字接口邏輯,支持 1.8 V 至 5.0 V 的寬工作范圍,并可獨立于 VA 和 VD 供電電源。

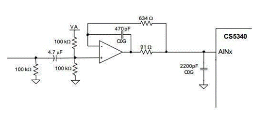
輸入濾波器拓撲
CS5333 和 CS5340 都實現了單端輸入架構。由于轉換器內輸入采樣拓撲的差異,這兩個器件的輸入濾波器要求不同。
CS5333 的建議輸入濾波器拓撲如圖 3 所示。該輸入網絡由交流耦合電容器和單極低通濾波器組成。

CS5333 會將模擬輸入節點自偏置到最佳偏置點(VA 的一半)。CS5333 在模擬輸入上實現了一個內部緩沖器,從而減少了輸入采樣節點上的開關電流量。開關電流的降低使 CS5333 對模擬輸入線上的串聯電阻不那么敏感。
CS5340 的建議濾波器拓撲如圖 4 所示。

結論
CS5340 是 CS5333 的推薦替代品,具有更高的性能和 192 kHz 輸出采樣率能力。在升級設計以使用 CS5340 代替 CS5333 時,必須特別注意。這些考慮因素包括引腳兼容性、功能模式選擇、輸入濾波器設計以及 FITL+ 參考引腳上的外部電容器要求。 |