摘要
太陽能對便攜式設備供電而言相當有吸引力,也一度廣泛應用于計算器和航天飛行器等應用中。近期,我們正考慮將太陽能應用于包括移動電話充電器在內的更廣泛的消費類產品應用中。
不過,太陽能電池板能提供的電力主要取決于工作環境,如光照強度、時間、地點等因素。電池通常用作能量存儲設備,如果太陽能電池板能提供更多電力,就可給電池充電;如果太陽能電池板提供的電力不足,那么反過來電池就給系統供電。我們要如何設計鋰離子電池充電器才能盡可能地利用太陽能電池并給鋰離子電池充電呢?首先,我們來討論太陽能電池的工作原理與電子輸出特性,然后,我們再討論電池充電系統的要求以及系統解決方案與太陽能電池特性相匹配的問題,從而盡可能地利用太陽能電池。
太陽能電池的 I-V 特性
基本上,太陽能電池包括一個 p-n 接點,光能(光子)在此使得電子和空穴重新組合,從而產生電流。由于 p-n接點的特性類似于二極管,因此我們通常將圖 1 所示的電路用作太陽能電池特性的簡化模型。

此處插入圖 1
圖 1 :太陽能電池的簡化電路模型
電流源 IPH 生成的電流與太陽能電池接收的光照量成正比。在不接負載時,幾乎所有生成的電流都流經二極管 D,其正向電壓決定著太陽能電池的開路電壓 (VOC)。VOC 因不同類型太陽能電池的具體特性而有所差異。但對大多數硅電池來說,VOC 值都在 0.5V~0.6V 之間,這也是 p-n 接點二極管的正常正向電壓范圍。
并行電阻 (RP) 表示實際電池發生的較小漏電流,而 Rs 則表示連接損耗。隨著負載電流的增加,太陽能電池生成的電流會有更多一部分偏離二極管而進入負載。對大多數負載電流值來說,這對輸出電壓僅產生很小的影響。
圖 2 顯示了太陽能電池的輸出特性。太陽能電池的輸出隨著二極管的 I-V 特性不同而略有變化,且串聯電阻 (RS) 也會造成較小的壓降,但輸出電壓基本保持為常量。不過,在某一時刻,通過內部二極管的電流會非常小,導致偏置不足,這樣二極管上的電壓會隨負載電流的上升而快速下降。最后,當所有生成的電流都流經負載而不通過二極管時,輸出電壓為零。這種電流稱作太陽能電池的短路電流 (ISC),它與 VOC 都是決定電池工作性能的主要參數,因此,我們將太陽能電池視為“電流有限的”電源。當輸出電流增加時,輸出電壓會下降,最后降為零,這時負載電流為短路電流。

此處插入圖 2
圖 2 :典型的太陽能電池 I-V 特性
在大多數應用中,理想情況是盡可能從太陽能電池獲得最大電力。由于輸出功率是輸出電壓與電流的乘積,因此我們應明確電池哪部分工作區能實現最大的輸出電壓與電流乘積值,即所謂的最大功率點 (MPP)。在一種極端情況下,輸出電壓為最大值(VOC),但輸出電流為零;在另一種極端情況下,輸出電流為最大值 (ISC),但輸出電壓為零。在上述兩種情況下,輸出電壓與電流的乘積均為零,因此,MPP 必須在兩種極端情況之間。
我們可以很容易地證明(或通過實驗觀察到),不管在何種應用,MPP 實際上總會出現在太陽能電池輸出特性圖的轉彎處(見圖 3)。實踐中的問題在于,太陽能電池 MPP 的確切位置會隨著光照和環境溫度的變化而變化,因此,為了盡可能利用太陽能,系統設計時必須在實際工作條件下實現或接近 MPP。

此處插入圖 3
圖 3 :太陽能電池輸出特性
優化電池充電器設計,以從太陽能電池板獲得最大電力
我們可通過幾種不同方法來跟蹤太陽能電池板系統的 MPP,不過這些方法通常會比較復雜,特別對衛星等關鍵任務系統來說更是如此。不過,在許多低成本系統中,我們并不必強求 MPP 跟蹤系統的精確性。簡單的低成本解決方案只要能收集到可用能量的 90% 左右就可以了。充電控制系統如何讓太陽能電池的工作接近 MPP 呢?
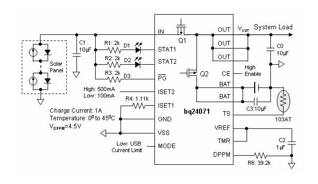
動態電源路徑管理 (DPPM) 技術能滿足跟蹤 MPP 的設計挑戰。圖 4 顯示了鋰離子電池充電應用的電路,可實現太陽能電池板電力的最大化,且我們能用 MOSFET Q2 來調節電池充電電流、充電電壓或系統總線電壓。太陽能電池板用作電源,對單節鋰離子電池進行充電。太陽能電池板包括一系列硅單元串,每串包括 11 個硅單元,就好像電流有限的電壓源,電池板的尺寸及光照量決定著電流的大小。
DPPM 能夠監控系統總線電壓 (VOUT) 隨電流限制電源的下降。系統總線連接的電容 (Co) 開始放電,一旦系統和電池充電器所需電流大于太陽能電池板提供的電流,就會使系統總線電壓下降。一旦系統總線電壓降到預設的DPPM 閾值,電池充電控制系統將在 DPPM 閾值位置調節系統總線電壓。我們可通過降低電池充電電流來實現上述目的,從而獲得太陽能電池板的最大電力。DPPM 控制電路設法達到穩定狀態條件,使系統獲得所需的電力,并用剩余電力給電池充電,這樣,我們就能最大化太陽能電池板的電力,并提高系統的可靠性。

此處插入圖 4
圖 4:用太陽能電池板給一節鋰離子電池充電
圖中太陽能電池板提供的最大輸出電壓 (VOC) 通常在 5.5V~6.0V 之間。由于該電壓低于預定義的 6V 輸出調節電壓,因此 MOSFET Q1 完全打開。如果系統和電池充電器所需的總電流超過太陽能電池根據光照量決定的輸出電流,那么太陽能電池板的輸出電壓將降低,從而減小輸出電壓 (VOUT)。當 VOUT 降至 VDPPM 時(也是太陽能電池板的輸出電壓),充電電流降低。如 VDPPM 設置靠近 MPP 的話,那么太陽能電池板這時將工作在靠近 MPP 的位置。我們通過對 RDPPM 進行適當編程,使其達到一定的值,確保 VOUT 保持最小為 4.5V,從而實現上述目的。我們之所以使用 VDPPM 的值,是因為它合理地對應于太陽能電池板的 MPP。
假定 MOSFET Q1 上的壓降為 300mV,那么每個單元上的壓降將等于 436mV,這將最大化太陽能電池板的功率輸出。如果 VOUT 大于 4.5V,那么 DPPM 不起作用,太陽能電池板將遠離其 MPP。不過,只有系統和電池充電器所需的電力小于太陽能電池板的供電量時,才會發生上述情況。這時,效率降低并不會很重要。圖 3 顯示出,輸出功率接近 MPP 時,其曲線比較平坦,隨后會急劇下降,因此我們最好將 VDPPM 設得略高一些,而不要設得略低,這將盡可能降低因工作電壓設置不當而對輸出功率產生不良影響。假如即便電池充電電流降至零時,太陽能電池板可用的電力也不足以給系統供電的話,那么 MOSFET Q 2將完全打開,VOUT 剛好降至電池電壓 VBAT 值以下,且電池可提供太陽能電池板所不能提供的電流。
如充電器工作于 DPPM 中時,內部安全定時器會自動擴展。這樣,在低光照或無光照等特殊工作條件下,電池充電會非常慢,抑或電池會處于放電模式。我們幾乎不可能就所有應用設置適當的充電安全定時器,否則就可能導致安全定時器出錯,因此我們可通過禁用安全定時器來解決相關問題。
總結
我們認為,太陽能電池板提供的電力是一種電流有限的電壓電源。我們可在系統和電池充電所需的總電流超過太陽能電池板提供的電流時,通過降低充電電流并在 MPP 附近調節系統總線電壓,從而使太陽能電池板給鋰離子電池充電提供最大電力。系統電源和電池充電電源控制架構是設計可靠的太陽能電池板供電系統的關鍵組成部分。 |