本應用筆記介紹了MLX10803 LED驅動器如何控制高亮度LED的方法。該文檔還描述了也可以應用于其他應用的電路,只要它在MLX10803的類似規格(例如MLX10801)之內即可。
EMR / EMC
每種有功電流調節都會在調節后的輸出上產生紋波,該紋波會產生電磁輻射(EMR)和與周圍電子電路的電磁耦合(EMC)。MLX10803和本文檔中描述的應用程序旨在最大程度地減少EMR。設計電路板和物理應用時,必須格外小心。邁來芯(Melexis)對這些電路中任何一種是否符合EMI / EMC和EMR符合國際法規的要求不做任何聲明。建議進行一致性測試,并由用戶在特定國家和市場銷售之前進行此類測試。
電磁干擾
極低的電流用于設置MLX10803中的峰值電流檢測電平。在某些情況下,建議在與IREF1和地以及IREF2和地相連的電阻上并聯一個電容器。另一種選擇是僅對這些輸入使用短線。MLX10803是一種非常靈活的電路,僅消耗很少的能量來實現本應用筆記中描述的功能。具有一般電氣工程技能的人員應該能夠決定何時或是否需要去耦電容器,并且這些電容器將不會在本應用筆記中描述的電路示例中添加。
應用領域
IC電源上的PWM控制
創建LED電流的PWM調制的最直接方法是將PWM信號直接施加到MLX10803的電源。MLX10803電路具有非常快的上電時間,如果PWM信號具有以下某些給定的特性,則使用以下電路沒有問題。

要使用上面的示意圖,PWM信號對于低電平(關)必須小于0.3 V,對于高電平(開)必須大于5V。
建議使用12 V(或稍高)的PWM信號。對于大多數普通的N-FET,這將導致所連接的FET被驅動到最低的漏源電阻(Rdson)。DRVGATE信號被鉗位到12 V,因此PWM信號上的任何更高電壓只會導致所連接的PWM發生器產生更高的能耗。
在5 V至12 V之間,PWM信號所連接的高電平電壓將與DRVGATE輸出中的柵極電壓相同。請注意,有些N-FET具有較低的柵極電壓以實現全開狀態,但大多數晶體管也可以處理12 V柵極。
Vref引腳上的PWM控制
如果PWM電壓電平處于合適的水平,則在Vref引腳上施加PWM信號也非常簡單。此方法還具有一些其他有趣的效果。

低電平(關)時,電壓Vref引腳必須<0.1 V,>(Iref1或Iref2上的電壓)時,電壓Vref引腳應不高于4.5 V(高)(開)電平。請參閱MLX10803 IC規范。
高頻PWM
從理論上講,有一種方法可以允許無限的高開關頻率并具有無限的分辨率。好吧,當然,LED的速度設置了實際的極限。請參閱您選擇的LED數據表。
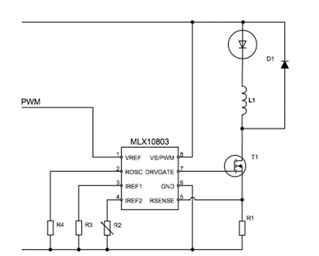
基本功能原理圖
從下面的示意圖中可以看出,切換直接在LED的電流路徑中完成。在LED熄滅期間,必須采取措施處理線圈存儲的能量。最簡單的方法是在晶體管T2截止時添加一個二極管為線圈創建電流路徑。請注意,必須使用串聯電阻限制電流。否則,電流可能會很高。請注意,這是一種非常節能的關閉周期方法,在最壞的情況下,您只會浪費D1,D2和串聯電阻上的能量。但是,這種節能方法有一個缺點,它使您的PWM調節有點非線性,但是您可以通過串聯電阻或多或少自由地設置非線性。

MLX10803的HF PWM曲線形式
下面是示例中使用的LED調節曲線形式。選擇較大的紋波可以更好地顯示可能發生的非線性。如果要最大程度地減小這種影響,請選擇盡可能小的紋波和關閉(暗)時間內的功耗,該功耗應盡可能接近LED的功耗。
也有可能在系統的整體調節中補償這種類型的非線性。LED的非線性可能是一個更大的問題。例如,LED在不同溫度下以不同強度發光。

低于開關頻率的PWM曲線形式

注意,灰色虛線表示放電效果。該灰色虛線與關閉期間交流電流路徑的功耗直接相關。損耗越小,放電線的下降就越慢,而充電線的上升就越快。 |