作者:Doug Mercer,ADI 顧問研究員; Antoniu Miclaus,ADI
系統應用工程師
目標
本次實驗旨在研究簡單推挽放大器的輸出級(B類和AB類)。
背景信息
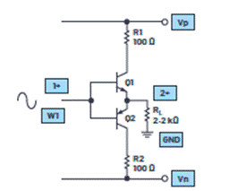
輸出級的作用是提供功率增益。它應該具有高輸入阻抗和低輸出阻抗。該級的一個顯而易見的選擇就是發射極跟隨器。但是,為了同時提供拉電流和灌電流能力,需要兩個互補跟隨器:一個NPN型用于拉電流,一個PNP型用于灌電流。結果就是所謂推挽配置,圖1顯示了一個簡單例子。R1和R2用于檢測Q1和Q2的集電極電流,以及在輸出過載的情況下限制這些電流。
材料
►
ADALM2000主動學習模塊
► 無焊面包板
► 跳線
► 兩個100 Ω電阻
► 一個2.2 kΩ電阻
► 兩個10
kΩ電阻
► 兩個小信號NPN晶體管(最好是具有匹配VBE的SSM2212)
►
兩個小信號PNP晶體管(最好是具有匹配VBE的SSM2220)
說明
開始之前,請確保關閉ADALM2000上的電源。電路和實驗室硬件的連接如圖1所示。示波器輸入1應連接到Q1和Q2基極的接合處。示波器輸入2應連接到Q1和Q2發射極的接合處。

圖1.推挽輸出級
硬件設置
示波器的通道1應連接為顯示第一發生器的輸出,兩個通道(1和2)均應設置為以每格1
V顯示輸出。面包板連接如圖2所示。
程序步驟
波形發生器W1配置為1
kHz正弦波,峰峰值幅度約為6 V,偏移為0。將正電源(Vp)設置為+5 V,將負電源(Vn)設置為-5
V。使用示波器通道1觀察W1的輸入,使用示波器通道2觀察放大器在RL處的輸出。圖3為Scopy波形圖示例。

圖2.推挽輸出級面包板電路

圖3.推挽輸出級波形
接下來施加電源并調整波形發生器,使W1為100 Hz三角波,其偏移為0 V,峰峰值幅度為3
V。在x-y模式下使用示波器觀察電路的電壓傳輸曲線。圖4為Scopy XY波形圖示例。

圖4.電壓傳輸曲線
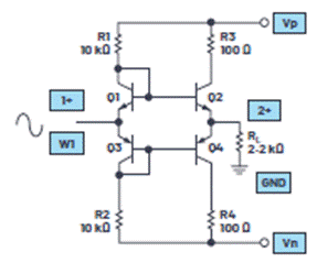
減少輸出失真
在圖1所示的基本推挽級中,過零處的大量失真是死區——此時NPN和PNP發射極跟隨器均關閉——造成的結果。如果用兩個VBE壓降預偏置BJT,則波形在過零處的死區大幅減少,如圖5所示。這里,預偏置功能由二極管連接的NPN
Q1和PNP
Q3提供。電阻R1和R2提供偏置電流,并設置流入輸出器件Q2和Q4中的空閑電流。
說明
在電源關閉的情況下,組裝圖5所示電路,引線應盡可能短且整潔。NPN晶體管Q1和Q2以及PNP晶體管Q3和Q4應從VBE匹配最佳的可用器件中選擇。在同一封裝中制造的晶體管,例如SSM2212或CA3046,往往比單個器件匹配得更好。

圖5.具有過零失真消除功能的推挽輸出級
考察圖5中由Q1、Q2、Q3和Q4的基極發射極電壓形成的環路,我們知道環路周圍的壓降之和必須為零。因此,如果Q1與Q2相同,并且Q3與Q4相同,則僅當Q1中的電流與Q2中的電流相同,并且Q3中的電流與Q4中的電流相同時,環路周圍的電壓才會為零。當輸出為0
V——也就是說RL中沒有電流,輸入也必然為0
V。
硬件設置
示波器的通道1應連接第一路信號發生器的輸出,兩個通道(1和2)均應設置為以每格1
V顯示輸出。面包板連接如圖6所示。

圖6.具有過零失真消除功能的推挽輸出級面包板電路
程序步驟
波形發生器W1配置為1 kHz正弦波,峰峰值幅度約為6.0
V,偏移為0。使用示波器通道1觀察W1的輸入,使用示波器通道2觀察放大器在RL處的輸出。

圖7.具有過零失真消除功能的推挽輸出級波形
另一種配置
記住由Q1、Q2、Q3和Q4的基極發射極電壓形成的環路,我們還知道環路周圍壓降的順序可以互換。因此,如果互換NPN
Q1和PNP
Q3的VBE值,我們將得到圖8所示的配置。有些人可能意識到,Q3和Q2的組合就是我們在4月份文章“ADALM2000實驗:發射極追隨器(BJT)”中討論的低失調跟隨器。電路利用PNP發射極跟隨器的VBE向上偏移來部分抵消NPN發射極跟隨器的VBE向下偏移。晶體管Q1和Q4分別與Q3和Q2互補。

圖8.發射極跟隨器過零失真消除
硬件設置
示波器的通道1應連接第一路信號發生器的輸出,兩個示波器通道(1和2)均應設置為以每格1
V顯示輸出。面包板連接如圖9所示。
程序步驟
波形發生器W1配置為1
kHz正弦波,峰峰值幅度約為6 V,偏移為0。使用示波器通道1觀察W1的輸入,使用示波器通道2觀察放大器在RL處的輸出。

圖9.發射極跟隨器過零失真消除面包板電路

圖10.發射極跟隨器過零失真消除波形
問題:
►
對于圖5中的電路(具有過零失真消除功能的推挽輸出級)和圖8中的電路(發射極跟隨器過零失真消除),仿真并繪制輸入/輸出傳輸曲線。這些電路與圖1中的電路相比如何?
|