做電源研發的小伙伴一定聽說過不要接錯地,整流橋后面電容的地和大地不可以接到一起,否則會引起短路。今天才想明白這個問題,記錄一下,如有不對也希望大家指正。
首先來看一下AC-DC的原理圖(全波整流):

我們來看一下輸入端AC220V時整流橋的動作過程:
1、當AC220V為正半周期時,整流橋后的濾波電容C4的地是與零線N相連的,此時濾波電容C4的地和大地是連接的。
如下圖:

2、當AC220V為負半周期時,整流橋后的濾波電容C4的地是與火線L相連的,此時濾波電容C4的地和火線相連。
如下圖:

我們已知大地(PE)的電位是0V,那么從大地看C4的負極(GND)的電壓波形就是下面藍色線這樣的:

從上圖我們可以看出來,全波整流時,濾波電容C4的GND相對于大地(PE)是有電壓的,所以將兩者接到一起的話當然會引起短路啦。
所以全波整流后的GND也是很危險的哦~
這可能也是稱作“熱地”的原因吧。
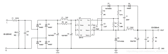
我們在繼續看一下非隔離BUCK電路原理圖:

我們可以看到低壓12V輸出的GND和輸入端濾波電容的GND是相連接的,所以在非隔離式樣的BUCK電路中,輸入端為全波整流情況下,低壓側的地也是“熱地”,很危險的哦~
再看一下隔離式樣的BUCK原理圖:

我們可以看到,低壓輸出側的GND與輸入濾波電容的GND是隔離開的,低壓側相當于由副邊繞組供電(可以把副邊繞組看做一個電池),此時低壓側的地相當于懸空的(浮地),此時低壓側是比較安全的,那么低壓側的GND應該可以與大地相連接的吧~
以上說的是全波整流狀態,我們再來想一下,如果是半波整流的情況呢?
AC負半周期時,回路沒有通路,濾波電容C4的GND相當于懸空,待到AC正半周期到來時有會重新與大地(PE)連接,
那么在半波整流的電路中,整流后的地貌似就安全了,實際是這樣么?
我覺得如果火線和零線跟電網連接是正確的時候沒問題,是安全的。
但是。。。一旦我們插頭接反了,也就是電路中的火線L接到了電網中N,N接到電網的L,(實際使用中很可能出現這種情況)
此時整流后的地就連接到電網的火線上了。。。所以也是很危險的。
所以半波整流后的地也是“熱地”,很危險吶
最后總結一下:
1、不論是全波整流還是半波整流,整流后的地都是“熱地”
2、“熱地”跟大地之間是有電壓的,不能接到一起,會短路。
3、非隔離式DCDC轉換后的電源地也是“熱地”。
4、隔離式DCDC轉換后低壓側的地是“浮地”,我覺得“浮地”是可以和大地連接的。
上述就是本人的一點小心得,拜托各位指教啦~
|