功率半導體驅動電路是集成電路的一個重要子類,功能強大,用于IGBT的驅動IC除了提供驅動電平和電流,往往帶有驅動的保護功能,包括退飽和短路保護、欠壓關斷、米勒鉗位、兩級關斷、軟關斷、SRC(slew rate control)等,產品還具有不同等級的絕緣性能。但作為集成電路,其封裝決定了最大功耗,驅動IC輸出電流有的可以做到10A以上,但還是不能滿足大電流IGBT模塊的驅動需求,本文將討論IGBT驅動電流和電流擴展問題。
如何拓展驅動器電流
當需要增加驅動電流時,或驅動大電流、大柵極電容的IGBT時,就需要為驅動集成電路拓展電流。
采用雙極性晶體管
利用互補射極跟隨器實現電流拓展是 IGBT柵極驅動器最典型的設計,射極跟隨器晶體管輸出電流由晶體管的直流增益hFE或β和基極電流IB決定,當驅動IGBT所需要的電流大于IB*β,這時晶體管將進入線性工作區,輸出的驅動電流不足,這時IGBT電容的充電和放電速度會變慢,IGBT損耗增加。具體計算案例最后講。

互補射極跟隨器實現電流拓展電路
采用MOSFET
MOSFET也可以用于驅動器的電流擴展,電路一般由PMOS+NMOS構成,但電路結構的邏輯電平與晶體管推挽相反。設計中上管PMOS的源極與正電源相聯,柵極低于源極的一個給定電壓PMOS就導通,而驅動集成電路輸出一般是高電平開通,所以采用PMOS+NMOS結構時可能設計中需要一個反相器。

用雙極晶體管還是MOSFET?
(1)效率差異,通常在大功率應用中,開關頻率不是很高,所以導通損耗是主要的,這時晶體管有優勢。目前不少高功率密度設計,例如電動汽車電機驅動器,密閉箱體內散熱困難,溫度高,這時效率非常重要,可以選擇晶體管電路。
(2) 雙極晶體管解決方案的輸出有VCE(sat)造成的電壓降,需要提高供電電壓來補償驅動管VCE(sat) 以實現15V的驅動電壓,而MOSFET解決方案幾乎可以實現一個軌至軌的輸出。
(3)MOSFET的耐壓,VGS僅20V左右,這在使用正負電源時可能是個需要注意的問題。
(4)MOSFET的Rds(on)有負的溫度系數,而雙極晶體管有正的溫度系數,MOSFET并聯時有熱失控問題。
(5)如果驅動Si/SiC MOSFET,雙極型晶體管的開關速度通常比驅動對象MOSFET要慢,這時應該考慮采用MOSFET擴展電流。
(6)輸入級對ESD和浪涌電壓的魯棒性,雙極型晶體管PN結與MOS柵極氧化物相比有明顯優勢。
雙極晶體管和MOSFET特性不一樣,用什么還是需要您自己按照系統設計要求決定。
擴展驅動集成電路電流的設計要點雜談:
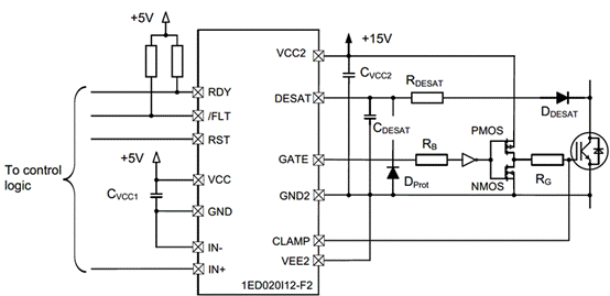
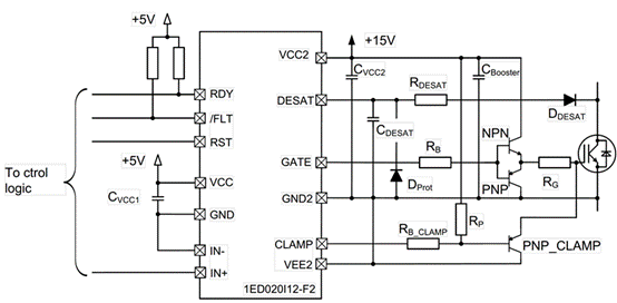
以1ED020I12-F2電流拓展設計為例,例子中帶有源米勒鉗位功能:

當應用外部電流擴展Booster時,會對應用電路功能產生一些限制,也會對驅動IC的特性產生影響。在此給出一些提示,供設計考慮。
(1)Booster電路中的PNP管同時也有鉗位功能,但在RG柵極電阻的另一側鉗位電流受限于柵極電阻阻值,效果不太理想時,這樣需要專門的米勒鉗位電路直接接到IGBT柵極,如1ED020I12_F2中的有源米勒箝位功能CLAMP管腳。
1ED020I12-F2系列的有源米勒箝位功能可與外部booster一起使用,當米勒電流大于驅動IC的最大箝位能力時(1ED020I12-F2為2A),需要增加一個PNP管進行拓展米勒鉗位能力。就是圖中的PNP_CLAMP。在柵極電阻前的PNP_CLAMP晶體管應該具有與Booster的PNP晶體管相同的電流能力。
RP作為上拉電阻是出于安全考慮,推薦值為10kΩ,以保證電流在毫安級范圍內,不希望太高的功耗 。
(2)一般正負電源供電不再需要源米勒鉗位,如果要用的話,可以用拓展有源米勒鉗制PNP_CLAMP,并把VEE2和GND2分開(本例子中是連在一起的)。
(3)DESAT(退飽和檢測)功能不受外部Booster的影響。
(4)當使用外部Booster時,1ED020I12-FT/BT驅動IC的TLTO(兩電平關斷)功能無法實現。
(5)電源退耦電容CVCC2,需要根據外部Booster電路的情況進行增加,以保證電源電壓的質量,使它足以支持全部電路的功耗。
(6)在進行PCB設計布局時,應避免大的寄生電感和寄生電容,如縮短回路,避免高dv/dt路徑與接地路徑之間的重疊等等。
(7)要注意Booster的功耗,特別是雙極型晶體管功耗需要設計中認真對待,不要把它放在PCB上最熱的地方。
推薦的Booster器件:
Diode公司有適用于驅動Booster的晶體管,有的規格還有汽車級版本。
譬如:ZX5T851G NPN和ZX5T951G PNP 6A 60V的對管,其飽和壓降只有0.26Vmax。fT高達120-130MHz
簡單圖示設計實例:

結 論
雖然EiceDRIVER™新的系列產品驅動電流可以在10A以上,但在中大功率模塊驅動中通過外接雙極型三極管或MOSFET擴展電流是常見的設計,也是工程師要掌握的基本功。設計要從基極電阻RB選取著手,通過計算和測試決定基極電阻選值。Booster電路設計可以參考《IGBT模塊:技術、驅動和應用》一書的多個章節,本文簡單列舉了用于電流拓展的三極管或MOSFET在各自電路上的表現,以及Booster電路在與驅動IC配合中的設計要點。 |