ADI公司的SSM6515是高度集成高效率超低功耗單聲道D類音頻放大器,具有很適合用于無線耳機的數字輸入.應用電路僅需要很少的外接元件,工作電壓從1.8 V (PVDD)低電源和1.2V到1.8V(IOVDD)電源.這些和1.8V信令能共享.器件能向16 Ω負載提供<1%總諧波失真+噪音(THD+N)的連續輸出功率85mW.器件具有2.57 μV rms噪音, 113 dB A加權信噪比和動態范圍, 30 mW, 1 kHz輸出32 Ω 負載的THD+N為0.003%,I2C控制有多達4引腳可選擇地址或單調的操作.有多種串行數據格式,TDM,I2S或左對齊從,PDM輸入從2.8224 MHz 到12.288 MHz. 支持取樣速率從8 kHz 到 768 kHz,具有靈活數字增益調整,具有可編角頻率的DC阻隔高通濾波器,高性能模式的典型空閑功率為1.55mW,低功耗模式以降低功耗,靈活的輸出增益限制器和剪裁技術,具有零數字輸入的自動降功耗特性,短路保護和雜音抑制器,用戶可選擇的超低EMI發送模式,加電復位(POR), 1.8 V PVDD電源,1.2 V 到1.8 V IOVDD電源,采用11凸0.984 mm × 1.444 mm, 0.35 mm間距WLCSP封裝.主要用在無線耳機,有源噪音抑制耳機,智能手機耳機揚聲器,助聽器和手持電子設備.本文介紹了SSM6515主要特性,功能框圖,典型應用電路圖以及評估板EVALSSM6515Z主要特性,電路圖,材料清單和PCB設計圖.
The SSM6515 is a fully integrated, high efficiency, mono Class-D audio amplifier with digital input that is ideally suited for use in wireless headphones. The application circuit requires few external components and operates from a 1.8 V (PVDD) supply and a 1.2 V
to 1.8 V (IOVDD) supply. With 1.8 V signaling, these can be shared. It can deliver 85 mW of continuous output power into a 16 Ω load with <1% total harmonic distortion plus noise (THD + N).
The SSM6515 features a high efficiency, low noise modulation scheme that requires no external inductor/capacitor (LC) output filters. This scheme continues to provide high efficiency even at very low output power resulting in battery life savings compared to conventional headphone amplifiers. The device operates with > 90% efficiency at 55 mW into a 16 Ω load and it has a signal-to-noise ratio (SNR) of 113 dB, A weighted. Spread spectrum, stable common-mode pulse density modulation provides a much lower electromagnetic interference (EMI) radiated emissions compared with other Class-D architectures.
The digital input eliminates the need of an external digital-to-analog converter (DAC). The SSM6515 has a micropower shutdown mode with a typical shutdown current of 6 μA at the 1.8 V PVDD supply and can automatically power down with no input. The device also
includes pop and click suppression circuitry that minimizes voltage glitches at the output during turn on and turn off. Inputs support various serial audio formats, including I2S, time division multiplexing (TDM), and pulse density modulation (PDM).
The SSM6515 is designed to operate with an I2C control interface or in standalone mode and specified over the temperature range of −40°C to +85°C. The device has built-in output short-circuit protection. The SSM6515 is available in a halide free, 11-ball, 0.984
mm × 1.444 mm, 0.35 mm pitch wafer-level chip scale package (WLCSP).
Note that throughout this data sheet, multifunction pins are referred to by the entire pin name or by a single function of the pin.
SSM6515主要特性:
► Filterless digital input, mono differential output Class-D amplifier with 3-level Σ-Δ modulation optimized for headphone drive
► Operates from single 1.8 V supply
► 80 mW output power, 16 Ω load at <0.1% THD + N
► 2.57 μV rms noise, 113 dB A weighted signal-to-noise ratio and dynamic range
► 0.003% THD + N at 30 mW, 1 kHz output 32 Ω load
► I2C control with up to 4 pin selectable addresses or standalone operation
► Multiple serial data formats
► TDM, I2S, or left justified slave
► PDM input operating from 2.8224 MHz to 12.288 MHz
► Support sample rates from 8 kHz to 768 kHz
► 3.9 μs latency with 6 MHz PDM input
► Flexible digital gain adjustment
► DC blocking high-pass filter with programmable corner frequency
► 1.55 mW typical idle power in high performance mode
► Low power modes for reduced power consumption
► Flexible output gain limiter and clipping
► Auto power-down feature with zero digital input
► Short-circuit protection
► Pop and click suppression
► User-selectable ultralow EMI emissions mode
► Power-on reset
► 1.8 V PVDD supply
► 1.2 V to 1.8 V IOVDD supply
► 11-ball, 0.984 mm × 1.444 mm, 0.35 mm pitch WLCSP
SSM6515應用:
► Wireless headphones
► Active noise canceling headphones
► Smartphone earpiece speakers
► Hearing assistance devices
► Portable electronics

圖1. SSM6515功能框圖

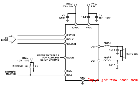
圖2. SSM6515典型應用電路圖
評估板EVALSSM6515Z
This user guide explains the design and setup of the EVALSSM6515Z evaluation board. The EVAL-SSM6515Z provides access to all analog and digital inputs/outputs on the SSM6515.
The SSM6515 amplifier is controlled by Analog Devices, Inc.,SigmaStudio® software, which interfaces to the EVAL-SSM6515Z via a USB connection. The EVAL-SSM6515Z can be powered by the USB bus or by a single 3.8 V to 5 V supply. These supplies are
regulated to the voltages required on the EVAL-SSM6515Z. The printed circuit board (PCB) is a 4-layer design, with a ground plane and a power plane on the inner layers. The EVAL-SSM6515Z contains 0.1 in. pitch male headers for connecting to external speakers.
The minimum speaker load must be 8 Ω. The EVAL-SSM6515Z consists of two SSM6515s for evaluating the stereo headphone output.
For full details on the SSM6515, see the SSM6515 data sheet, which must be consulted in conjunction with this user guide when using the EVAL-SSM6515Z.
評估板EVALSSM6515Z 包含:
► EVAL-SSM6515Z evaluation board
► EVAL-ADUSB2EBZ (USBi) communications adapter
► USB cable with mini USB plug

圖3. 評估板EVALSSM6515Z外形圖

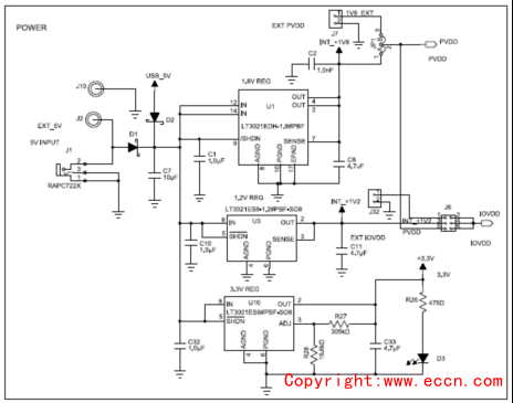
圖4. 評估板EVALSSM6515Z框圖

圖5. 評估板EVALSSM6515Z電路圖

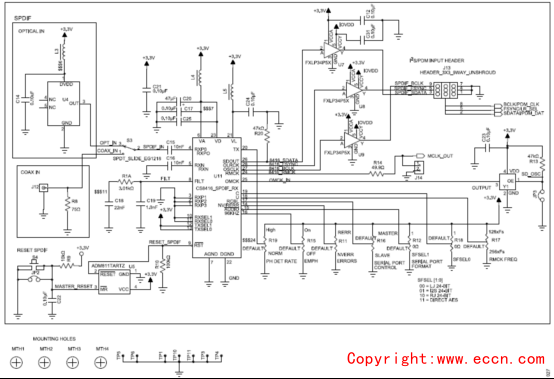
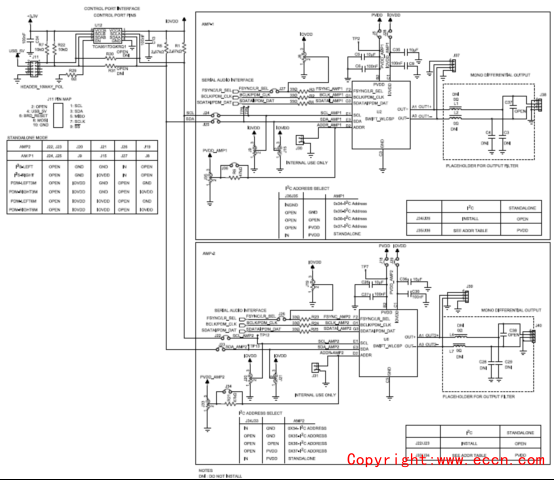
圖6. 評估板EVALSSM6515Z電路圖(1)

圖7. 評估板EVALSSM6515Z電路圖(2)
材料清單:



圖8. 評估板EVALSSM6515Z PCB設計圖:頂層裝配

圖9. 評估板EVALSSM6515Z PCB設計圖:頂層銅

圖10. 評估板EVALSSM6515Z PCB設計圖:地平面

圖11. 評估板EVALSSM6515Z PCB設計圖:電源平面

圖12. 評估板EVALSSM6515Z PCB設計圖:底層銅

圖13. 評估板EVALSSM6515Z PCB設計圖:制造圖 |