在開關電源中,穩定直流信號中交流紋波的疊加通常都是工程師苦惱的問題,那么我們如何來減小和抑制紋波噪聲呢?
什么是電源紋波,它是如何產生的呢?
隨著開關電源的發展,越來越多的傳統線性電源被其優越的性能替代,然而開關電源的輸出紋波一直是令工程師頭疼的問題,那么什么是電源紋波,它又是如何產生的呢?我們知道,開關電源輸出的直流電壓是由交流電壓經整流、濾波、穩壓后得到的。由于電路中濾波電路設計不盡合理,直流電平之上就會附著包含周期且隨機的雜波,這就產生了紋波。在額定輸出電壓、電流的情況下,輸出直流電壓中的交流電壓的峰值就是通常所說的紋波電壓。簡單來說,紋波就是疊加在穩定直流輸出上的交流成分。

圖 1 開關電源主要結構
測試電源紋波及抑制電源紋波的方法
開關電源中攜帶的紋波會在降低電源的使用效率,較高的紋波還可能會產生浪涌電壓或電流,并且在數字電路中紋波還會干擾電路邏輯電平關系,是百害無一利的;在開關電源的設計的過程中,我們不僅需要正確地測量紋波,并且要盡可能將紋波降低。
測量紋波的正確方法,通常需要以下幾個步驟:
1. 首先探頭要選擇合適的檔位,普通情況下建議使用X1檔,避免不必要的噪聲衰減影響紋波的測量;
2. 選擇通道耦合方式為AC耦合,限制直流信號的輸入;
3. 打開示波器的“帶寬限制”功能,選擇“20MHz”帶寬限制,將不必要的高頻噪聲濾除;
4. 為避免電磁輻射等對信號的干擾,在測量時建議使用“接地彈簧”接地,避免長接地線帶來的不必要干擾;
5. 調整水平時基,垂直檔位及偏移,使紋波信號在屏幕的中央顯示(圖2藍框內所示為示波器紋波測試結果)。

圖 2 示波器測試紋波結果
為了有效減小紋波,在電路設計時,可以從以下幾個方面來改善:
1. 增大電感或開關頻率
根據開關電源的公式,電感內電流波動大小和電感值成反比,可以提高開關頻率,使每次傳遞的能量減小從而減小紋波(但增加開關頻率,也會增加開關損耗),或增大傳遞能量的電感值L,使電流的突變峰值降低,從而減小紋波的波動幅度。

圖 3 電感內電流波形
2. 增大電容
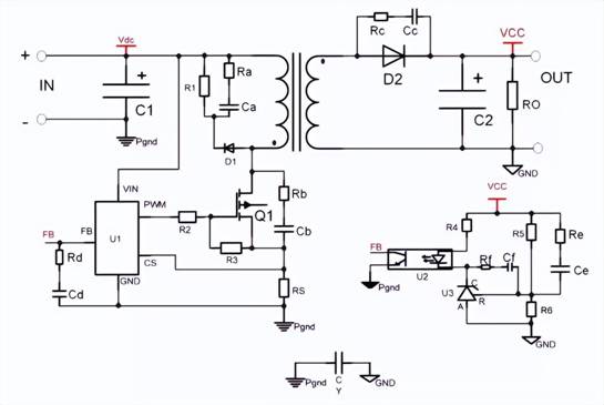
由輸出紋波和輸出電容值成反比,可以增加輸出濾波電容來減小紋波,不能無限加大電容,大多數開關電源模塊有最大容性負載限制。也可以在二極管和開關管上并電容C 或RC(如圖4 ,D2、Q1所示),二極管在高速導通和關斷時,在二極管反向恢復期間,等效電感和等效電容成為一個RC 振蕩器,產生高頻振蕩。為了抑制這種高頻振蕩,需在二極管兩端并聯電容C或RC 緩沖網絡。電阻一般取10Ω-100Ω,電容取4.7pF-2.2nF。

圖 4 開關電源電路
3. 開關電源輸出之后,增加穩壓器
在開關電源或模塊電源輸出后再加一個低壓差線性穩壓器(LDO)能大幅度地降低輸出噪聲,以滿足對噪聲特別有要求的電路需要,輸出噪聲可達μV級。由于LDO的壓差(輸入與輸出電壓的差值)僅幾百mV,則在開關電源的輸出略高于LDO幾百mV就可以輸出標準電壓了,并且其損耗也不大。
4. 規范的PCB 布線
在同一塊PCB上可能有多個模塊電源一起工作。若模塊電源是不屏蔽的、并且靠得很近,則可能相互干擾使輸出噪聲電壓增加。為避免這種相互干擾可采用屏蔽措施或將其適當遠離,減少其相互影響的干擾。如輸出電容一般可采用兩只,一只靠近整流管,另一只靠近輸出端子的方式,兩只小容量電容并聯效果優于一只大容量電容的方式,多個電容器并聯能改善電容的高頻阻抗特性。
總結
在電源設計中,可采用上述方式來降低紋波,但是多多少少都是利弊共存,需要權衡最需要改善的點來選擇合適的方案,當然也可以選擇現成的穩定成品電源,其中的濾波電路、隔離部分等都已經高度集成于一體。 |