假設我們需要測試 1.5V、AA 尺寸的堿性電池。我們可以應用短路并測量電流,也可以測量開路電壓,但兩種方法都不能正確測試電池。大約 250 mA 的合適測試電流可為我們提供更合理的測試。我們可以在 1.5V 下使用 6Ω 電阻負載,如果電池狀況良好,它會在 25°C 的環境溫度下產生 1.46V 的輸出電壓。劣質電池可能產生低于 1.2V 的電壓。給定負載,1.2V 的輸出電流將為 200 mA 而不是 250 mA。電池將只有 80% 的滿載電流。相反,我們可以使用圖 1 中的電路 來產生恒流負載。

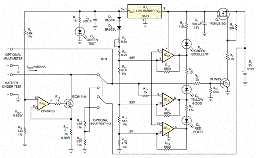
圖 1 AA 或 AAA 尺寸電池的測試儀使用恒流負載。
該電路使用 9V 電池和穩壓器產生 5V 的穩定電源電壓。根據該電壓,電路使用 IC 1、IC 2和 Q 3產生與電池輸出電壓無關的恒定灌電流。我們選擇的電流取決于電池大小。我們計算該電路的灌電流 I TEST =1/R 19 ×[V CC ×R 18 /(R 4 +R 18 )],其中 I TEST 是我們正在測試的電流,V CC 是電阻電壓分頻器 R 4 和 R 18。R兩端的電壓對于 AAA 和 AA 電池, 19 的范圍應為 0.3 至 0.85V。晶體管 Q 3 應位于其有源區。電阻器 R 14 將 Q 3的基極電流限制在安全水平。
運算放大器 IC 2的合適選擇也很重要。我們應該使用具有軌到軌輸入和軌到軌輸出的單電源運算放大器,例如Analog Devices的OP484ES或OP496GS。
OP184/OP284/OP484分別是單通道/雙通道/四通道、單電源、4 MHz帶寬放大器,具有軌到軌輸入與輸出特性。保證工作電壓范圍為3 V至36 V(或±1.5 V至±18 V)。
這些放大器非常適合要求交流性能與精密直流性能的單電源應用。帶寬、低噪聲與精度特性組合,使其適合濾波器和儀器儀表等各種應用。
其它應用包括便攜式電信設備、電源控制與保護,以及用作具有寬輸出范圍傳感器的放大器或緩沖器。要求采用軌到軌輸入放大器的傳感器包括霍爾效應傳感器、壓電傳感器和阻性傳感器。利用軌到軌輸入和輸出擺幅,設計人員可以在單電源系統中構建多級濾波器,并保持高信噪比。OP184/OP284/OP484的額定工作溫度范圍為−40°C至+125°C擴展工業溫度范圍。單通道OP184提供8引腳SOIC表貼封裝。雙通道OP284提供8引腳PDIP和SOIC表貼兩種封裝。四通道OP484提供14引腳PDIP和14引腳窄體SOIC兩種封裝。
當我們連接被測電池時,Q 2 開啟,然后 Q 1開啟,將來自 9V 電池的電壓施加到穩壓器。該動作點亮D 3,表示待測電池有足夠的電壓進行測試。LED D 4、 D 5和 D 6 指示電池的狀態。表 1 顯示了這些 LED 點亮所需的電壓范圍。

運算放大器 IC 2A、 IC 2C和 IC 2D 用作比較器,具有一定的滯后以確保運行穩定性。包括R 5、R 6、R 8、R 17和R 22的電阻分壓器 設置電壓電平。二極管 D 1 和 D 2 是可選的,但在我們需要在溫度變化很大的室外操作電路時很有用。電阻器 R 15 保護 IC 2A、 IC 2C和 IC 2D的輸入。
連接電池進行測試時,應至少測試 5 秒。 如果電池處于相對正常的狀態,LED D 3會亮起。在這種情況下,開關 Q 1 為電池測試儀供電。由 IC 2A 和 Q 3組成的灌電流發生器 為被測電池加載,電阻分壓器網絡設置比較器電壓。
我們可以添加一個可選的自檢按鈕來檢查 9V 電池,以確保它有足夠的電壓來驅動電路。如果我們需要更準確的測量,我們還可以將數字萬用表連接到萬用表端子。我們可以使用合適的旋轉開關或可變電阻器,并通過改變 R 4的值來改變測試電流的值, 以測試另一種類型或尺寸的電池。 |