前言
隨著近期蘋果發布兩款35W雙USB-C口充電器,蘋果手機、平板等產品線的快充功率即將或已經升級到30W+,而35W正在成為各大充電寶廠商的主流功率,充電寶市場也將因此迎來新一輪洗牌。
經過和業界知名公司長達半年的磨合,一向追求卓越品質的成都水芯電子正式量產35W SOC芯片M12229,并開始正式對外批量出貨。該芯片具備近乎完美的性能和性價比,可以幫助客戶快速實現22.5W向35W功率升級的過程。

水芯M12229問世
水芯 M12229 是一款單路快充移動電源SOC,集成高效數字同步開關 Buck-Boost 轉換器,開關頻率最高 1MHz;最大輸入/輸出功率35W,內置快充協議和 SOC 算法,支持線損補償,支持CC/CV電源模式。

水芯 M12229 支持2串電芯,電芯規格支持 4.2V/4.25V/4.3V/4.4V/4.45V;芯片支持充電電流自適應,最大充電電流3A,集成電池充放電管理模塊,內置電池均衡控制,最大均衡電流 100mA,方便電池配對。
水芯 M12229 刷新了電壓精度的記錄,達到10mV 精度。得益于內置的高精度、高線性度的模-數轉換功能,M12229支持最小 10mV 的電壓采樣和 10mV 精度的電壓輸出,并保持滿量程的高線性度,而不是大部分公司的分段線性。
水芯 M12229 管腳耐壓達 48V,支持軟啟動功能,具備過壓/欠壓、過充/過放、過溫、過壓、過流、短路保護等多重保護措施。

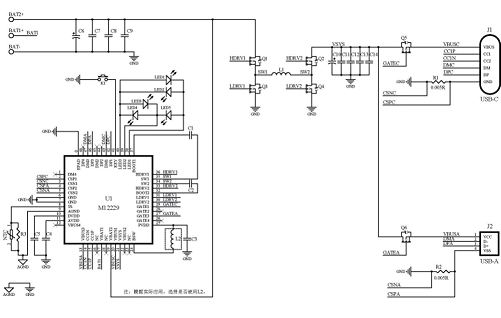
水芯 M12229 典型應用電路如上圖所示,芯片采用 QFN48 7×7mm 0.5mm pitch 封裝,提供I2C接口,可以外接單片機進行功能修改;內置環路補償電路,內置16-bit高精度ADC,內置 USB Type-C 接口控制,集成 LED 電量顯示和快充指示。

水芯 M12229 支持 AABCL 接口,支持 PD3.1/AVS、PD3.0/PPS、QC3.0、QC2.0、AFC、FCP、SCP、APPLE 2.4A、BC1.2 DCP 等充電協議。在 7.6V 輸入條件下,使用 iPhone 13 Pro Max 測試水芯 M12229 Demo 的快充兼容性。

通過 POWER-Z KM001C 的測試結果可以看出,iPhone 13 Pro Max 充電功率為 9.07V 2.88A 26.12W,水芯 M12229 Demo 成功觸發 USB PD 快充協議。

上圖為水芯 M12229 在 8.4V 輸入時,輸出5V、9V、12V、15V、20V的輸出效率曲線。水芯 M12229 刷新了35W升降壓充電寶的效率記錄。由于集成了高效率的DC-DC電壓變換器和多種補償電路,M12229的最大放電效率可達97%+,比競品方案高3%以上,效率表現業界領先。

下圖為水芯 M12229 與某司35W充電寶SOC芯片的熱成像對比圖,某司35W充電寶SOC芯片輸出35W的最低輸入電壓為6.3V(放電截止電壓精度不準),因此6.3V輸出15V2.33A的溫度,溫度高達89.7℃。
而水芯 M12229 在輸入6V,輸出 15V 2.33A 時,溫度僅達到54.1℃,具有行業領先的溫度表現,將非常輕松的實現客戶的溫度特性要求。
充電頭網總結
水芯 M12229 作為一款面向2串電芯35W移動電源應用的專用SOC,集成了同步開關升降壓變換器、電池充放電管理模塊(內置均衡控制)、顯示模塊、電量計算模塊,提供35W輸入/輸出功率。
水芯 M12229 支持PD3.1、QC3.0、AFC、FCP、SCP、BC1.2DCP等主流快充協議,并提供過壓/欠壓、過充/過放、過溫、過壓、過流、短路保護等完備的保護功能。配合簡單的外圍電路,即可組成雙串35W多口移動電源。
水芯電子作為國內唯一、業界領先的可重構電源芯片公司,將聯合全球各個領域的優質客戶,在消費電子、物聯網、醫療、工業、汽車等諸多領域實現底層技術創新,逐步建成全球的先進技術創新中心。
水芯電子匯聚了多名來自ADI、TI、Renesas、OnSemi等全球著名芯片公司的技術專家和管理、銷售人才。水芯的目標就是徹底解決芯片巨頭的技術壟斷。同時在各種acdc、dcdc等細分領域逐步進行全面數字化。 |