DC-DC轉換器通過反饋控制系統,將不斷變化的輸入電壓轉換為(通常)固定的輸出電壓。反饋控制系統應盡量保持穩定,以避免出現振蕩,或者發生最糟糕的情況:輸出未經調節的輸出電壓。控制系統的速度應盡可能快,以響應動態變化,例如快速輸入電壓變化或輸出端的負載瞬態,并最大程度地減少調節后的輸出電壓偏差。為了表示控制環路的行為,可以使用典型的Bode圖來顯示環路的相移和增益隨頻率的變化。此控制環路可以通過模擬或數字技術實現。
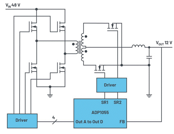
有些數字電源提供控制環路優化,可以極快地對動態影響做出響應。圖1為 ADP1055 控制器IC的電路示例,該電路具有數字控制環路優化功能。數字控制器為設計人員提供諸多控制功能,有些甚至在運行期間也可以進行動態控制。圖2展示了可通過ADP1055評估軟件控制的各種ADP1055功能。

圖1. ADP1055數字開關穩壓器的全橋應用。

圖2. 數字電源使得設計人員能夠通過圖形用戶界面,輕松管理電源參數。
非線性增益/響應函數提供了一項與控制環路相關的極為有趣的設置選項,該設置通過濾波器按鈕訪問。非線性增益/響應 支持對控制環路實現動態,例如,在負載瞬變之后立即進行動態調整。電源在經歷很大的負載瞬變之后,其輸出電壓通常 在理想的整流電壓值上下浮動。在僅采用模擬器件的控制環路中,選擇控制環路和電源功率級器件,可以最大程度降低電壓在大部分可預期情況下的浮動。數字可調控制環路(例如ADP1055中的一個特征)的優勢在于:可以即使調整環路的響應,以在差異甚大的各種情形下實現補償。
圖3顯示了控制此功能的界面。圖中用藍色曲線表示輸出電壓在經歷由高至低的負載瞬變后的典型行為。可以看出,穩壓器輸出端的電壓響應通常會出現過沖。當輸出電壓超過某些閾值時,可以通過簡單增加控制環路增益來最大程度減小過沖。

圖3. 根據輸出電壓狀態設置控制環路增益。
在圖3的示例中,設置的標稱輸出電壓為12 V。可調控制環路增益可以設置為多個值,具體由輸出電壓決定。例如,如果因為 誤差放大器的增益增加,使得電壓升高至12.12 V以上,則可以在對應的下拉菜單中設置控制環路。還有三個其他的電壓閾值高 于12.12 V,可以使用獨立的增益設置。注意,這些增益設置與在設計穩壓環路時設置的極點和零點完全無關。
通過可調、基于電壓的增益設置可以查找更快響應電壓過沖的控制環路設置,由此優化輸出電壓反饋控制的質量。注意,正 常工作時,經優化的控制環路特性不會受到影響。可以使用數字控制器(例如ADP1055)在特定條件下(例如在經歷負載瞬變之后)動態調節控制環路,但采用傳統的模擬控制環路時則很難實現。
ADP1055
· 工作溫度范圍為−40 °C至+125 °C,125 °C時的EEPROM數據保持期限為15年
· 兼容PMBus修訂版1.2
· 帶命令屏蔽的32位密碼保護
· 64個地址選擇(16個基址,可擴展至64個)
· 6個PWM控制信號,625 ps分辨率
· 占空比雙倍更新速率
· 數字控制環路(PID + 額外極點或零點可配置能力)
· 可編程環路濾波器(CCM、DCM、低溫/正常溫度)
· 頻率同步
· 軟啟動和軟停止功能
· 平均和峰值恒流模式
· 外部PN結溫檢測
· 4個GPIO(2個GPIO可配置為有源箝位PWM)
· 快速線路電壓前饋
· 用于優化效率的自適應停滯時間補償
· 擴展黑盒數據錄制能力以記錄故障 |