概述
ACM6753是一款5V-18V、三相無感BLDC(無刷直流)電機驅動IC、180˚正弦,集成驅動算法+預驅+MOS ,內置電流檢測。
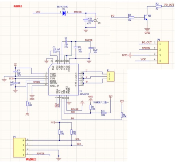
原理圖設計注意事項

注意事項:
1 . SPEED pin盡量留一個上拉電阻(圖中R5),這樣上電后芯片不會立即進入低功耗模式。如果沒有這個上拉電阻,同時前級PWM又是接地的話,芯片會進入低功耗模式。如果是I2C模式控制芯片調速,是一定需要SPEED pin上拉的。 如果是燒寫固定死參數的方式, 則SPEED pin不是很有必要一定要上拉,為了節省面積的話可以不用 。
2. 一定要有一個10uF的電容靠近VCC管腳(pin20/pin21)和GND 管腳。
3. DIR管腳作為最高優先級去控制電機轉動方向,建議在項目早期不確定U/V/W三相線序的情況下對DIR管腳做上拉或者下拉電阻的兼容設計(但是焊接的時候一定只能焊接其中一顆電阻,如圖中R7和R11只能焊接其中一顆)
4. 如果是如果想在板子上燒寫程序,SCL和SDA一定要有一個上拉到3.3V的電阻。先把芯片燒寫好了再貼片,則SCL和SDA可以不上拉,甚至可以接地(為了方便鋪地銅皮的扇出),不允許懸空。
5. HALL_IN管腳, DIR管腳, BRAKE管腳都不能懸空。 FG不用可以懸空。
6. 調試/燒寫端口(P4) 是為了燒寫方便(可以直接用USB的5V),5V可以直接接到VCC pin作為燒寫電壓。當然如果是芯片燒好在貼片就不需要這個座子。
7. FG管腳的耐壓是5V,注意ACM6753的輸出是開漏,FG pin上需要上拉電阻到3.3V或者5V.如果外部FG的電壓是>5V, 需要添加三接 管Q1做隔離. Q1的集電極輸出端作為FG的最終輸出.三極管Q1 的輸出這里串了一個電阻R2,這個電阻不能太大,不然FG_OUT 信號的低電平做不到足夠低。 FG_OUT一定要有上拉電阻上拉到外部高壓哈, 和客戶(或者客戶的客戶)溝通好
BOM清單(僅供參考,實際可以根據具體項目精簡)

BOM 精簡:
1) 如果不需要FG,ACM6753 的FG管腳可以懸空.
2) 如果是芯片燒好了再貼片。 SCL和SDA 管 腳可以直接接地。
3) 如果方向已經確定, DIR管腳甚至可以直 接接地。
4) 如果不用剎車,BRAKE 管腳可以直接接地。 5) HALL_IN管腳一般不用,都是直接接地。
6) 如果功率不大(例如12V/10W以內的應用, 一般47uF或以內的VCC上總電容容量就夠了)
PCB layout

詳細的產品資料及銷售聯絡信息請參看:http://www.lbxn.com.cn/products_5985.htm
|