BLDC是啥?
1、BLDC俗稱無刷直流電機,重點就是沒有換向器,它的定子是銅線繞成的線圈,轉子是永磁體。

2、BLDC控制,也就是咱們常說的方波控制法。分為有感無感,有感最常見的是霍爾,磁編碼器;無感最常用的是反電動勢觀測。
方波控制
方波就是每次只給三相電機的兩相通電,一相懸空。
為了防止短路,上下兩個功率管可不能同時打開。
兩相打開之后的磁場方向
根據右手定則,通電的導體產生的磁場方向可以知道:當U-W相通時,兩個線圈產生的磁場進行合成,就是磁場矢量。(磁體之間,存在同性相斥,異性相吸的原理)

三相共有六種組合:

對應六步換相:

電機正反轉
順時針我們叫正傳,逆時針我們叫反轉
V+U- W+U- W+V- U+V- U+W- V+W- (有一個特點:按照UVW這個順序變化的是正轉)W+ W+ U+ U+ V+ V+,負也是這樣的。

帶霍爾的BLDC
霍爾就起到一個位置檢測的作用,看我們的轉子轉到哪個扇區了。
霍爾原理:磁敏感元件

所以當轉子旋轉的時候,霍爾的輸出會這么變:

對于相隔120°擺放的3個霍爾元件:(這里應該是只有一個極對數)

對應正轉反轉:

546231順序是什么鬼?
這可不是扇區!!!!
其實歸因到最后,我們都要通過軟件對電機進行控制的。
3個霍爾組成的是一個3bits寬的二進制數:101、001、011……
所以我們就做了下面的假設:霍爾傳感器U值是bit2高位,V值是bit1,W值是bit0
對應的我們可以求出一個霍爾值:

而546231就是正傳的時候,對應的霍爾值。
霍爾值軟件上實現有什么要注意的?
霍爾就是三個高低電平信號嘛,重點在什么時候讀這個值。
建議放在中斷里,別問為什么,問就是實時性,特別是轉速賊高的時候,你根本來不及處理數據,導致換相不及時,轉速上不去!!!
HallDate = 0;
HallDate = U<<2|V<<1|W<<0;
而且能用移位完成的運算,不要用加減乘除,在C里位運算是最快的。
這個時候你讀到的HallDate是一個0-7的數,怎么還有0和7?
0意味著沒讀到霍爾值,7意味著霍爾值受到了干擾,反正就是出問題,趕緊檢查!
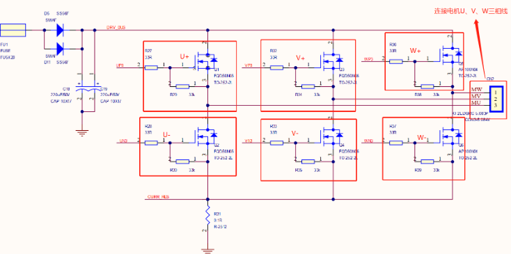
三相逆變電路的半橋是啥

注意了:半橋不是指上面那三個功率管,而是UVW三個半橋,U+U-這算是一個半橋。
咱們常說的 上橋臂導通 或者 下橋臂導通 一定是指某一個半橋的。
為啥用PWM?
按照上面的理解,只要保證功率管上下橋臂打開就行了,怎么又引入PWM了呢?
因為當我們直接把電源加載到線圈上,然后讓它持續一段時間,這會導致電機上來就以很高的速度狂飆,這還談何控制?
所以怎們就把持續的高低電平替換成PWM,用PWM來調制,很方便的控制線圈的電流,進而控制轉子扭矩還有轉速(通過調節占空比)。

常見的PWM調節方式
咱們看別人代碼的時候,經常看到什么H_ON-L_PWM、H_PWM-L_ON……
這又是啥?
其實就是PWM調節方式,上面不是說了要對電機進行更好的控制,然后引入的PWM,但PWM調節的方式也有好多種。
按理論上應該有5種,但咱們只說最常見的三種
H_ON – L_PWM:某一相上半橋始終保持高電平(也就是上半橋常開導通),另一相下半橋始終以PWM方式控制

H_PWM – L_ON: 某一相上半橋始終以PWM方式控制,另一相下半橋始終保持高電平(也就是下半橋常開導通)

H_PWM – L_PWM:上半橋和下半橋都是以PWM方式控制,這種控制必須是有死區,否則在換向的瞬間可能導致短路。

注意PWM的頻率盡量保持在20K左右,一是因為功率管限制,二十避免高次諧波的干擾。
BLDC方波缺點
1 方波控制發熱量大,損耗大。因為發熱是和電流平方成正比的,方波驅動電機相電流只有開和關兩個狀態,線圈電流的脈動峰值電流很大。
2 產生的磁場不連續,是跳躍的,造成很大的轉矩脈動。引起振動,產生噪聲,使板載芯片或者傳感器性能下降。
當然也有好處,硬件成本低、控制算法簡單。
————————————————
版權聲明:本文為博主原創文章,遵循 CC 4.0 BY-SA 版權協議,轉載請附上原文出處鏈接和本聲明。
原文鏈接:https://blog.csdn.net/weixin_43824188/article/details/129547019 |