概述
HT7887是一款高壓降壓開關穩壓器,可向負載 提供高達2A的連續電流。它集成了高壓的高端功率MOSFET,電流限制通常為3.5A。其極寬的5V至100V輸入電壓范圍能適應各種降壓應用,使其成為汽車、工業和照明應用的理想選 擇。遲滯電壓模式控制的應用,使其具有良好的瞬態響應能力。HT7887集成了一個輸出3.3V, 150mA的LDO。
開關頻率可高達1MHz,從而允許小尺寸的外圍器件。過熱保護和短路保護(SCP)使芯片具有較好的可靠性和容錯機制。200µA的靜態電流允許HT7887用于電池供電的應用中。
該產品提供ESOP8封裝。
特點
・寬輸入電壓: 5V – 100V
・峰值開關電流限值典型3.5A
・內置3.3V, 150mA LDO
・滯后電壓控制模式,無需補償
・最高1MHz開關頻率
・集成高端MOSFET的短路保護
・200μA靜態電流
・過熱關斷保護
・ESOP8封裝
應用
・電動車控制電源 ・太陽能系統 ・汽車系統電源 ・工業電源 ・大功率LED驅動器 ・GPS追蹤器
引腳信息

引腳定義

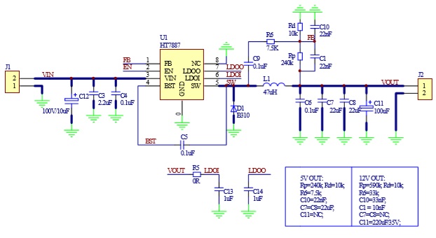
典型應用圖


詳細的產品資料及銷售聯絡信息請參看:http://www.lbxn.com.cn/products_7098.htm