概述
HTN7743是3.5A降壓轉換器,具有從4V到42V的寬輸入電壓,集成了90mΩ高側MOSFET和60mΩ低端MOSFET。HTN7743采用峰值電流模式控制,支持跳周期調制(PSM), 有助于轉換器在輕負載下實現高效率。
HTN7743具有100kHz至2MHz的可編程開關頻率,外部電阻可調。HTN7743允許從高輸入電壓到低輸出電壓的功率轉換,開關MOS的最小導通時間為120ns。該設備提供2.5mS的固定軟啟動,以防止啟動過程中的涌入電流。
HTN7743具有外部環路補償功能,可靈活優化環路穩定性或環路響應。HTN7743提供逐周期電流限制、熱關斷保護、輸出過壓保護、輸出過載保護和輸入電壓欠壓保護。該設備采用ESOP8封裝。
特點
・3.5A降壓,內置90mΩ+60mΩ功率管
・輸入電壓范圍:4V~42V
・脈沖跳躍模式使得輕載下高效率
・125uA靜態電流
・最高2MHz可編程開關頻率
・峰值電流控制架構
・欠壓保護、過流保護和過熱關斷保護
・無鉛封裝,ESOP8
應用
12V,24V工業和電信電源軌系統 、汽車系統 、分布式電源系統 、高壓電源轉換等
引腳信息

引腳定義

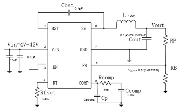
典型應用圖


詳細的產品資料及銷售聯絡信息請參看:http://www.lbxn.com.cn/products_7099.htm