功放的輸出加載在變壓器的原邊,揚聲器加載在變壓器的副邊
由于體積大,成本高,在追究緊湊的電子產品中很少應用。
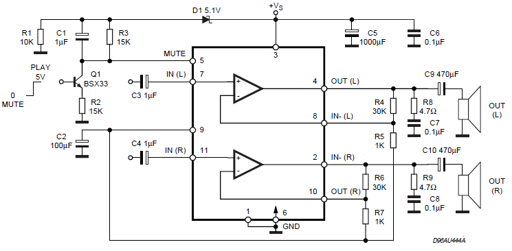
輸出無變壓器型(Output TransformerLess),用一個電容將直流電壓輸出隔離,而僅輸出交變信號。應用非常廣泛。

備注:圖中揚聲器端并聯的RC串聯網絡是為了防止震蕩
不需要變壓器,并且使用單電源供電。
考慮到音頻的低頻段可能只有20Hz, 為了保證低頻段的信號可以傳輸到揚聲器,隔直電容必須足夠大。電容的容量具體計算可以按照RC濾波器的模型進行計算。
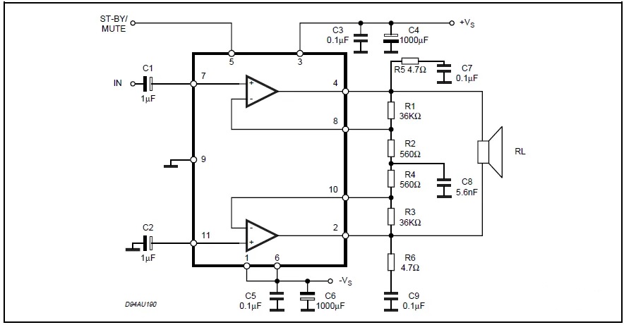
輸出無電容型(Output CapacitorLess),將輸出直接與揚聲器相連。
備注:圖中揚聲器端并聯的RC串聯網絡是為了防止震蕩
優點:不需要大電容,低頻特性好。
缺點:必須使用雙電源供電。對于這類電路,不建議采用。
一是Bridge Tied Load(橋接負載),一是Balanced TransformerLess(平衡式無變壓器)。

如上圖,用兩個功率放大器對輸入信號進行不同極性的放大,一個是同相放大,另一個是反相放大。因此,負載上可以得到2VS的峰值電壓。
相比于OTL輸出型,在相同的供電電壓下,BTL的揚聲器上可以獲得2倍于OTL電路的輸出電壓,這樣,輸出功率是OTL電路的4倍(電壓的平方除以揚聲器的阻抗)。
BTL電路優點就是:在不提高供電電壓的情況下,可以提高輸出功率,理論上可以提高到4倍,實際上受功放以及揚聲器本身的限制,可能達不到。
還有:BTL的輸出級也不需要隔直電容
上圖中展示的雙電源供電,其實只要輸入信號有直流偏置(功放基本都帶),BTL型的輸出也是可以單電源供電的。 |