概述
HTN7865是5A降壓轉換器,具有從4.5V到65V的寬輸入電壓,集成了90mΩ高側MOSFET。HTN7865采用峰值電流模式控制, 支持跳周期調制(PSM),有助于轉換器在輕負載下實現高效率。HTN7865具有100kHz至2MHz的可編程開關頻率,外部電阻可調。 HTN7865允許從高輸入電壓到低輸出電壓的功率轉換,開關MOS的最小導通時間為120ns。 該設備提供典型2.5ms的固定軟啟動,以防止啟動過程中的涌入電流。HTN7865具有外部環路補償功能,可靈活優化環路穩定性或環路響應。HTN7865提供逐周期電流限制、熱關斷保護、輸出過壓保護、輸出過載保護和輸入電壓欠壓保護。該設備采用ESOP8封裝。
特點
・5A降壓,內置80mΩ功率管
・輸入電壓范圍:4.5V~65V
・脈沖跳躍模式使得輕載下高效率
・125uA靜態電流
・最高2MHz可編程開關頻率
・峰值電流控制架構
・欠壓保護、過流保護和過熱關斷保護
・無鉛封裝,ESOP8
應用
12V,24V,48V工業和電信電源軌系統;汽車系統 、分布式電源系統、高壓電源轉換等
管腳排列及定義


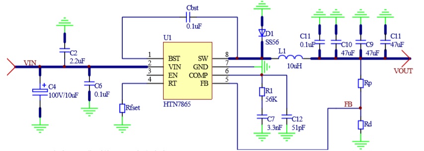
應用原理圖

詳細的產品資料及銷售聯絡信息請參看:http://www.lbxn.com.cn/products_7123.htm