引言
便攜式電子產品通常使用免濾波的高效率模擬輸入的D類功放芯片,來滿足手機、平板電腦、家用監控和智能眼鏡的功率需求。模擬輸入的D類功放芯片一般需要在處理器側使用DAC,這會增加芯片成本和功耗,并導致揚聲器的輸出噪聲。這種D類功放芯片還要求良好的電路板布局設計,以避免信號耦合到模擬電路而導致性能下降。
深圳市永阜康科技有限公司一直致力于音頻領域的耕耘,現在大力推廣一款I2S數字輸入的3.1W單聲道D類功放芯片-HT517。工作電壓2.5V-5.5V, 采用WLCSP9/QFN-16/ESOP8封裝。無需額外的I2C編程、MCLK輸入、電平轉換器和EMI濾波器,具有高效率、低EMI和高輸出功率的特點。該芯片廣泛使用于應用OWS耳機或其他耳機設備 、智能家居、智能玩具、IoT設備、游戲設備、智能音箱、其他鋰電/5V設備。
HT517概述
HT517是一款低成本的I2S輸入單聲道輸出D類音頻功率放大器。其在5V供電時可提供最大3.1W的輸出功率; 在3.7V供電時可提供最大 180mW的輸出功率。 HT517內部集成了DA轉換器,其I2S輸入最大支持32-bit字節,并且可自動監測采樣頻率,最高支持96kHz。 HT517集成的D類音頻功放還具有增益可調、擴頻等功能。
HT517特點
・上電即用,外圍極簡(最少僅需一個電源濾波電容)
・電源供電:VDD 2.5-5.5V;
・低靜態電流:2.5mA @ VDD = 3.6V
・低輸出噪聲:15uV
・低pop聲
・靈活的音頻輸入:
- I2S (輸出左、右或左/2+右/2可選擇), 16bit, 24bit 或 32 bit; TDM 輸入,16bit或32bit
- 8k, 16k, 32k, 44.1k, 48k, 88.2k, 96kHz 采樣頻率
- 無需MCLK
・輸出功率:
1.5W (VDD=3.6V, RL=4Ω, THD+N=10%)
3.1W (VDD=5.0V, RL=4Ω, THD+N=10%)
200mW (VDD=3.6V, RL=32Ω, THD+N=1%)
・THD+N= 0.02% (Po=1W, RL=4Ω, VDD = 3.7V)
・增益可調:-0.7, 5.3, 8.3, 11.3, 14.3dBV
HT517應用信息
1、 HT517腳位定義圖
2、 HT517管腳說明

3、HT517 DEMO 應用原理圖
ESOP8:

WCSP9:

QFN3X3-16:

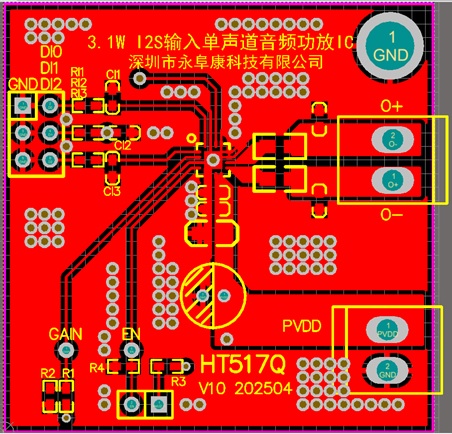
4、 HT517 DEMO板PCB設計圖
ESOP8:

WCSP9:

QFN3X3-16:


5、 HT517 DEMO板貼片圖



6、 HT517 DEMO板物料清單

7、HT517 DEMO板實物圖
ESOP8:

WCSP9:

QFN3X3-16:

詳細的產品資料及銷售聯絡信息請參看:http://www.lbxn.com.cn/products_7137.htm |