| 當前位置:首頁->技術分享 |
|
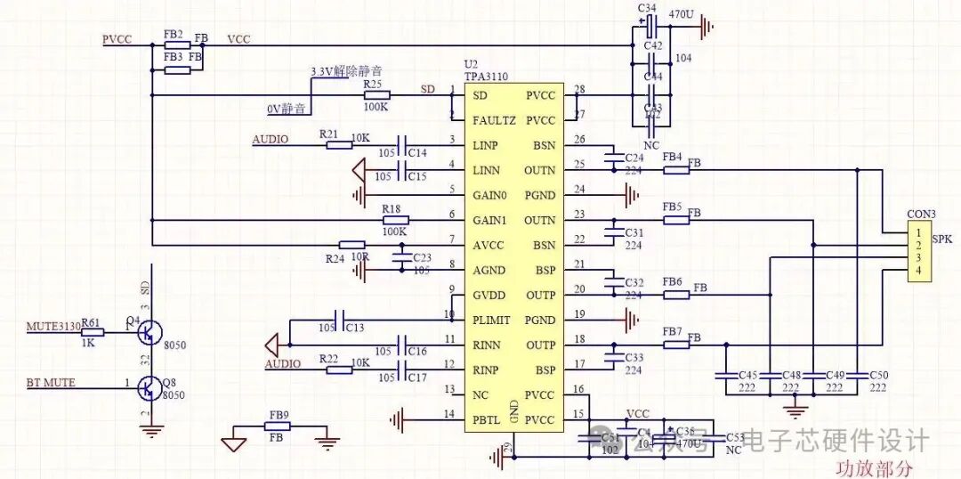
| 分享一個D類 30W功放芯片TPA3110應用原理圖 |
|
|
| 文章來源:電子芯硬件設計 更新時間:2026/1/14 10:57:00 |
在線咨詢: |
| |
該電路基于TPA3110數字音頻功率放大器芯片設計,屬于D類功放架構,核心實現音頻信號的功率放大并驅動揚聲器,同時集成靜音控制、增益調節、故障檢測等輔助功能。以下從電源供電、信號輸入、放大處理、輸出驅動、控制邏輯五個維度拆解工作原理:
一、電源供電系統
TPA3110為多電源域設計,電路中通過分級濾波和供電鏈路保障芯片穩定工作:
- 主功率供電(PVCC):由外部PVCC經磁珠FB2/FB3濾波后,接入芯片28/7/腳,為功率輸出級提供能量,電壓范圍通常為8~26V(典型12/24V)。
- 模擬供電(AVCC):7腳AVCC為芯片內部模擬電路供電,由PVCC經R24(10Ω)限流+C23(10μF)濾波后提供,保障偏置電路和信號處理模塊的電源純凈度。
- 驅動供電(GVDD):9腳GVDD為柵極驅動電路供電,由AVCC派生而來,通過內部穩壓電路生成驅動功率管的柵極電壓。
- 濾波網絡:芯片周邊的C34(470μF)、C42(104)、C44(104)等電解+陶瓷電容組合,構成π型濾波電路,抑制電源紋波和高頻噪聲;C35(470μF)、C54(104)則對15腳供電進行二次濾波,進一步降低電源干擾。
二、音頻信號輸入鏈路
電路采用差分輸入方式接收音頻信號,提升抗干擾能力,輸入路徑分為左、右聲道:
- 左聲道輸入:外部AUDIO左聲道信號經R21(10K)限流,通過C14(105)、C15(105)隔直電容(阻斷直流分量,僅傳輸交流音頻信號),分別接入芯片3腳LINP(左聲道正輸入)和4腳LINN(左聲道負輸入),形成差分信號對。
- 右聲道輸入:外部AUDIO右聲道信號經R22(10K)限流,通過C16(105)、C17(105)隔直電容,接入芯片11腳RINN(右聲道負輸入)和12腳RINP(右聲道正輸入),同理形成差分信號對。
- 阻抗匹配:R21/R22既限制輸入電流,又與芯片內部輸入阻抗匹配,避免信號反射和失真。
三、增益與限幅控制
TPA3110的放大增益和輸出功率可通過外部引腳配置,實現音頻信號的幅度調節和過載保護:
- 增益設置:5腳GAIN0接GND(低電平),6腳GAIN1經R18(100K)接PVCC(高電平),根據TPA3110的增益編碼規則(GAIN1/GAIN0組合對應不同增益),此配置下芯片固定增益為26dB(電壓放大倍數約20倍),可通過修改GAIN0/GAIN1的電平組合調整增益(可選18/20/22/26dB)。
- 功率限幅:10腳PLIMIT為功率限制引腳,外部未接額外電阻(直接通過電容接地),默認配置為芯片最大輸出功率限制,可通過外接電阻調整限流閾值,防止輸出功率過大導致揚聲器或芯片損壞。
四、功率輸出與揚聲器驅動
TPA3110采用橋接負載(BTL)輸出架構,大幅提升輸出功率,驅動揚聲器的鏈路如下:
- BTL模式使能:14腳PBTL為BTL模式選擇引腳,直接接地(低電平),使能BTL輸出模式(若接高電平則為單端輸出),左、右聲道分別以BTL方式驅動揚聲器。
- 左聲道輸出:25腳OUTN(左聲道負輸出)和23腳OUTN(左聲道正輸出)為左聲道BTL輸出端,經C24(224)、C31(224)高頻濾波電容(濾除D類功放的PWM載波噪聲),再通過磁珠FB4/FB5抑制電磁干擾(EMI),最終接入揚聲器接口CON3的對應引腳。
- 右聲道輸出:21腳OUTP(右聲道正輸出)和18腳OUTP(右聲道負輸出)為右聲道BTL輸出端,經C32(224)、C33(224)濾波+FB6/FB7磁珠抗干擾后,接入CON3的另一組引腳。
- 輸出濾波與EMI抑制:C45/C48/C49/C50(222)為高頻吸收電容,進一步衰減PWM輸出中的諧波成分;磁珠FB4~FB7則抑制輸出線的射頻輻射,符合電磁兼容規范。
五、控制與保護邏輯
電路設計了靜音控制和故障檢測功能,保障芯片和系統的安全運行:
- 芯片2腳SD(Shutdown)為關斷/靜音控制引腳,高電平解除靜音,低電平進入靜音/關斷模式。
- 主靜音路徑:3.3V解除靜音信號經R25(100K)上拉至SD腳,若該信號為高電平,芯片正常工作;若輸入0V靜音信號,SD腳被拉低,芯片進入靜音狀態。
- 藍牙靜音聯動:BT MUTE信號控制三極管Q8(8050)和Q4(8050)組成的開關電路,當BT MUTE為高電平時,Q8導通→Q4導通,將SD腳拉低,實現藍牙音頻的靜音聯動控制;R61(1K)為基極限流電阻,防止三極管過流損壞。
2. 故障檢測(FAULTZ引腳):芯片2腳FAULTZ為故障輸出引腳(開漏輸出,低電平有效),當芯片檢測到過溫、過流、短路等故障時,FAULTZ腳輸出低電平,可外接指示燈或MCU進行故障告警。
3. 接地設計:芯片PGND(功率地)和AGND(模擬地)分開布局,通過單點接地連接,避免功率回路的噪聲耦合到模擬信號回路,降低失真。 |
| |
|
|
|
|
|
| |
| |
| |
 |
您可能對以下產品感興趣 |
 |
|
 |
| 產品型號 |
功能介紹 |
兼容型號 |
封裝形式 |
工作電壓 |
備注 |
| CS8725 |
4X33W/16V/4Ω/THD10% |
|
EFA-40 |
5V-26V |
|
| CS8736 |
4X155W/34V/4Ω/THD10% |
|
EFB-40 |
5V-36V |
低空載電流、AM抑制功能,2X150W立體聲D類音頻功率放大器 |
| CS8726 |
4X75W/24V/4Ω/THD10% |
|
EFB-40 |
5V-28V |
兼容2.0/2.1/4.0等音響應用,4X70W四通道D類音頻功率放大器 |
| HT337 |
75W (VDD=24V, RL=4Ω, THD+N=10%) ;
75W (VDD=32V, RL=8Ω, THD+N=10%) |
|
TSSOP-28 |
3V-34V |
75W單聲道D類音頻功放芯片 |
| ACM3107 |
2×21W, 1% THD+N, 14.5V, 4Ω, BTL;
42W, 1% THD+N, 14.5V, 2Ω, PBTL |
TPA3110/AD52068 |
TSSOP-28/ESOP-16 |
4.5V-16V |
超低功耗、具有展頻和Class-H功能21W立體聲/42W單聲道模擬輸入D類音頻功放IC |
| ACM3106 |
2×21W, 1% THD+N, 14.5V, 4Ω, BTL ;
1×42W, 1% THD+N, 14.5V, 2Ω, PBTL |
TPA3110/AD52068 |
TSSOP-28/ESOP-16 |
4.5V-16V |
超低功耗、具有展頻和AGL功能21W立體聲/42W單聲道模擬輸入D類音頻功放IC |
| HT3382 |
2×75W (VDD=24V, RL=4Ω, THD+N=10%) |
AD52095 |
TSSOP-28 |
4.5V-26V |
2×75W D類立體聲音頻功放 |
| HT3163 |
40W (VDD=18V, RL=4Ω, THD+N=10%) |
|
ESOP-10 |
4V-18V |
內置防破音功能、AB/D切換、40W單聲道功放IC |
|
| |
|
| |
|
|