| 當前位置:首頁->技術分享 |
|
| BD99954應用處理器鋰電池充電管理方案 |
|
|
| 文章來源:永阜康科技 更新時間:2017/12/18 11:21:00 |
在線咨詢: |
| |
rohm公司的BD99954是1到4節鋰電池雙模式充電管理器,小型5.0x5.0mm QFN封裝和2.6x3.0mm芯片級CSP封裝,提供雙源電池充電器,兩個端口BC1.2檢測和用于電壓,電流,溫度的電池監視器以及告警控制器.主要用在空間嚴格限制的設備如小尺寸筆記本電腦,平板電腦和其它應用.本文介紹了BD99954主要特性,功能框圖,應用電路以及評估板BD99954MWV EVK主要特性,電路圖,USB-I2C電路圖,材料清單和PCB設計圖.
The Industry ’s First Dual-Mode Battery Charge ICBD99954 is a Battery Management LSI for 1-4 cellLithium-Ion secondary battery, and available in a 40pin0.40 mm pitch 5.0 mm x 5.0 mm QFN package and small41-ball 0.4mm pitch 2.6mm x 3.0mm Wafer-Level CSP package which is designed to meet high degree demandsfor space-constraint equipment such as Low profileNotebook PC, Tablets and other applications.
BD99954 provides a Dual-source Battery Charger, twoport BC1.2 detection and a Battery Monitor with severalalarm(INT#, PROCHOT#) outputsBD99954 is a Battery Manager IC for 1-4Cell Lithium-Ion / Lithium-Ion polymer secondary battery pack used in portableequipment such as Tablets, Ultra books or others.
BD99954 includes a Battery Charger, two port BC1.2 detection, a Battery Monitor for voltage, current, temperature andalarm(INT#, PROCHOT#) Controller.
BD99954主要特性:
Dual-source Battery Charger
High efficiency Step-Up/Down switching charger for1-4 cell Li-Ion/Li-poly battery
Two separate input sources for USB-VBUS and DCadapter.
Two port BC1.2 detectors.
JEITA compliant charging profile
Programmable parameters for Preconditioning, Prechargecurrent,and Fast-charge current
Programmable charging voltage
Programmable charge current
Programmable Switching Frequency: 600kHz to1.2MHz
Support USB BCS 1.2, ACA, ID pin, OTG
USB-VBUS Over Voltage Protection
Over Voltage Battery Protection
Battery Short Circuit Detection
Power Path Management with charge pump gatedriver
Flexibility power path control
Reverse Buck/Boost Option for USB/USB-PD
Bias voltage output for the external thermistor
PMON output
PROCHOT# output
Support Inhibit / Autonomous Charging
Battery Learn Function
Input Operating Range: 3.8V to 25V
Voltage Measurement for Thermistor.
Bias voltage output for the external thermistor.
SMBus Interface (Clock up friendly I2C) for Hostcommunication
Embedded OTPROM for initial settings
BD99954應用:
Ultrabook
Notebook PC
Ultra-mobile PC
Tablet PC

圖1.BD99954功能框圖

圖2.BD99954應用電路圖
評估板BD99954MWV EVK
This application note provides information on the BD99954MWV EVK board, which includes the bill of materials, schematics, boardlayout, and application data. In addition to this, a user manual for the I2C control software is included to help program theBD99954MWV.
The BD99954MWV EVK acts as a platform for the BD99954 battery management LSI. With the included software GUI, users canaccess the battery charging profile and modify and read back the registers of the BD99954.
評估板BD99954MWV EVK應用:
1-4 Li-ion Cells (in series) Battery Charging
評估板BD99954MWV EVK主要特性:
Reverse Buck/Boost Option
On-Board USB-to-I2C Communication Circuit
Input Operating Range: 3.8V to 25V
評估板BD99954MWV EVK工作極限和最大值:


圖3.評估板BD99954MWV EVK外形圖

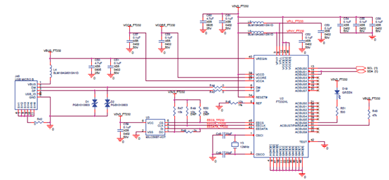
圖4. 評估板BD99954MWV EVK電路圖(1)

圖5. 評估板BD99954MWV EVK電路圖(2):USB-I2C
評估板BD99954MWV EVK材料清單:


USB-I2C材料清單:


圖6. 評估板BD99954MWV EVK PCB布局圖(1):頂層

圖7. 評估板BD99954MWV EVK PCB設計圖(2): GND內層1

圖7. 評估板BD99954MWV EVK PCB設計圖(2):PWR內層2

圖8. 評估板BD99954MWV EVK PCB設計圖(3):底層
|
| |
|
|
|
|
|
| |
| |
| |
 |
您可能對以下產品感興趣 |
 |
|
 |
| 產品型號 |
功能介紹 |
兼容型號 |
封裝形式 |
工作電壓 |
備注 |
| HT317 |
2X42W/18V/4Ω或75W/24V/4Ω |
|
TSSOP-28 |
5V-26V |
42W立體聲/75W單聲道D類功放IC,,工作電壓5-26V,極限耐壓32V! |
| FP8207 |
FP8207 是一款開關模式的電池充電控制器,輸入電壓應用範圍為4.6V~18V,可對單節或是多節鋰離子電池(最多三節)進行定電流或是恒壓充電,其最大充電電流為3A, |
|
TSSOP-14 |
4.6V-18V |
3A開關降壓單節/雙節/三節鋰電充電管理IC |
| FP6296 |
工作電壓範圍2.7V~12V;可調輸出電壓最高13V;內置10A的MOS |
|
ESOP-8 |
2.7V-12V |
內置MOS的10A大電流DC-DC異步升壓IC |
| FP5208 |
FP5208是非同步升壓控制IC,透過EXT Pin 控制外部NMOS,輸入低啟動電
壓2.5V 與寬工作電壓4.5V~24V |
|
SOP-8/DFN-12 |
4.5V-24V |
非同步升壓控制IC,,最高升壓可至42V提供5A的電流輸出 |
| CS5080 |
CS5080E是一款5V輸入,支持雙節鋰電池串聯應用,鋰離子電池的升壓充電管理IC.CS5080E集成功率MOS,采用異步開關架構,使其在應用時僅需極少的外圍器件,可有效減少整體方案尺寸,降低BOM成本。CS5080E的升壓開關充電轉換器的工作頻率為600KHz最大2A輸入充電,轉換效率為90%。 |
|
ESOP-8 |
3.44V-7.0V |
5V USB輸入、雙節鋰電池串聯應用、升壓充電管理IC |
| ANT2801 |
ANT2801 是一款寬范圍電壓輸入,專門為雙節鋰電池充電的芯片,無需傳統的5V適配器。 |
|
TSSOP-20 |
3V-6V |
5V USB 輸入兩節鋰電池高效充電管理IC |
|
| |
|
| |
|
|