|
當前位置:首頁->產品展示->功放IC->HT317(42W立體聲/75W單聲道D類功放IC) |
|
|
| 產品名稱: |
HT317(42W立體聲/75W單聲道D類功放IC) |
| 封裝形式: |
TSSOP-28 |
| 兼容型號: |
|
| 產品功能: |
2X42W/18V/4Ω或75W/24V/4Ω |
產品規格書下載: HT317.pdf |
|
| 在線客服: |
|
|
| 申請樣品: |
申請樣品 |
|
| |
| |
 |
詳細介紹 |
 |
|
 |
概述
HT317是一款高效D類音頻功率放大器。在BTL模式,能夠提供2*30W/8Ω功率輸出;在PBTL模式,能夠提供75W/4Ω功率輸出。
HT317具有過溫限幅功能,當芯片內部溫度達到過溫限幅點,HT317自動降低增益,使其IC能夠連續播放而不間斷。另外,HT317具有功率限制功能,一種是限幅功能,在輸出端限制一定的輸出幅度,使其不損壞喇叭。另一種為AGC防削頂失真功能,開啟后,可有效改善因輸入幅度過大或者電源電壓降低造成的破音失真。
此外,HT317內置關斷功能使待機電流最小化,還集成了輸出端過流保護、片內過溫保護和電源欠壓異常保護等功能。
特點
・輸出功率
BTL,2ⅹ30W,24V/8Ω,連續
BTL,2ⅹ25W,16V/4Ω,連續
BTL,2ⅹ40W,18V/4Ω,峰值
PBTL, 75W,24V/4Ω,連續
・4.5V-26V寬電壓輸入范圍
・超過90%效率,無需散熱片
・立體聲模擬差分輸入
・可編程功率限制,以及AGC功能
・過溫限幅功能
・輸出短路、過流關斷功能
・欠壓異常保護功能
・無鉛無鹵封裝,TSSOP28-PP
應用
・藍牙音箱 ・便攜式音箱
・2.1聲道音箱 ・擴音器
・拉桿音箱 ・LCD電視/監視器
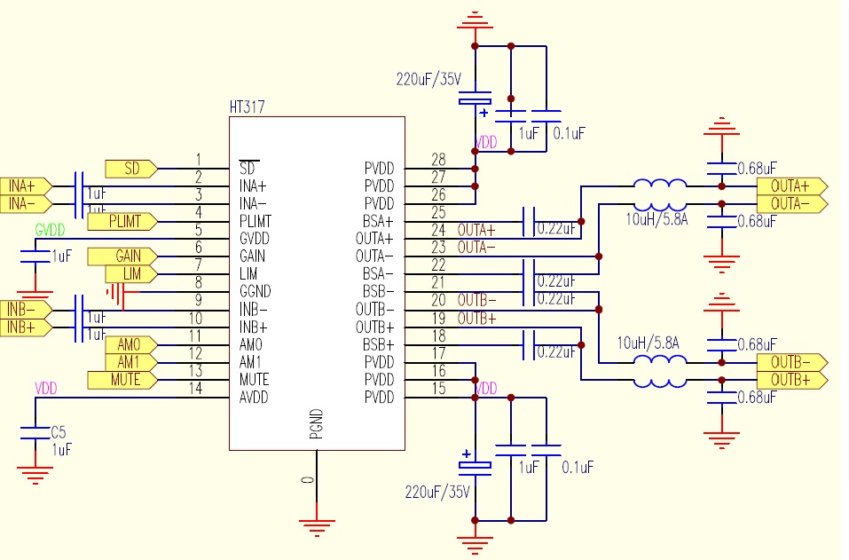
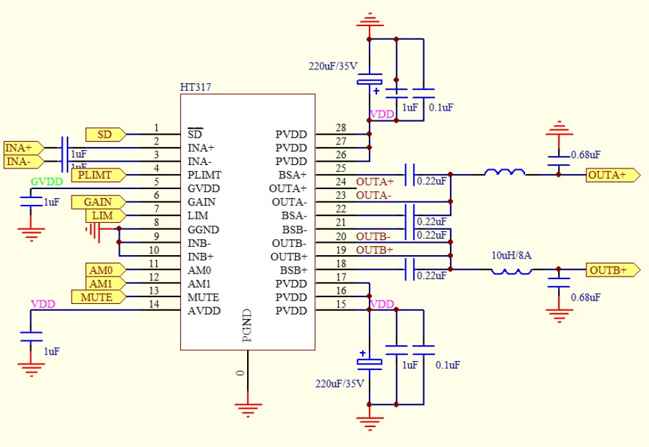
典型應用圖

雙聲道典型應用圖

SD:接高電平芯片使能工作
MUTE:接低電平芯片使能工作
AM0、AM1:建議接地使用
GAIN設置:

LIM設置:

HT317提供AGC防破音功能,有3種模式,可有效防止因音頻輸入幅度過大或者電源電壓降低造成的破音或者
失真。
當LIM管腳接地,為普通的輸出限幅模式。
AGC防破音功能限幅幅度由PLIMT管腳電壓決定。
PLIMT設置:

單聲道PBTL典型應用圖

|
|
| |
|
|
| |
| |
 |
您可能對以下產品感興趣 |
 |
|
 |
| 產品型號 |
功能介紹 |
封裝形式 |
工作電壓 |
備注 |
兼容型號 |
| IU8689 |
2X75W/24V/4Ω/THD10%或145W/28V/3Ω/THD10% |
EQA-28(散熱片在背部) |
5V-28V |
低空載電流,AM抑制功能,帶主從模式,145W單聲道、2X75W立體聲D類音頻功放 |
|
| IU5706 |
寬輸入范圍(4.5V-24V)同步升壓控制器,支持高達36V的輸出電壓。 |
EQA-16 |
4.5V-24V |
具有寬輸入范圍的低靜態電流同步升壓DC-DC控制器 |
|
| ACM3129 |
2×57W, 1% THD+N, 24V, 4Ω, BTL ;
1×110W, 1% THD+N, 24V, 2Ω, PBTL |
TSSOP-28(散熱片在背部,支持外接散熱器) |
4.5V-26.4V |
2×57W/110W高性能D類音頻功放,超低功耗、展頻功能、動態調整升壓Class H |
|
| ACM3108 |
2×25W, 1% THD+N, 16V, 4Ω, BTL ;
1×50W, 1% THD+N, 16V, 2Ω, PBTL
|
TSSOP-28 |
4.5V-16V |
動態調整升壓CLASS H功能、25W雙聲道/50W單聲道D類音頻功放IC |
AD52068/TPA3110 |
| ACM3128 |
2×32.5W, 1% THD+N, 24V, 8, BTL;
1×65W, 1% THD+N, 24V, 4, PBTL;
2×42W, 1% THD+N, 24V, 6, BTL;
1×84W, 1% THD+N, 24V, 3, PBTL;
2X48W, 1% THD+N, 22V, 4, BTL; |
TSSOP-28 |
4.5V-26.4V |
動態調整升壓CLASS H功能、40W立體聲/80W單聲道D類音頻功放IC |
AD52090/TPA3110 |
| ACM8615 |
21W, 單聲道輸出(8Ω, 20V, THD+N = 1%)
26W, 單聲道輸出 (8Ω, 20V, THD+N = 10%)
|
QFN-16 |
4.5V-21V |
內置DSP、I2S數字輸入20W單聲道D類音頻功放IC |
|
| ACM8625P |
2×33W, 立體聲輸出(6Ω, 21V, THD+N = 1%)
51W, 單聲道輸出 (8Ω, 21V, THD+N = 1%)
|
TSSOP-28 |
4.5V-21V |
I2S數字輸入33W立體聲D類音頻功放芯片、內置DSP小音量低頻增強等算法 |
ACM8622/ACM8625M/ACM8628 |
| ACM8622 |
2×14W, 立體聲輸出(4Ω, 12V, THD+N = 1%);
2×10.5W, 立體聲輸出 (6Ω, 12V, THD+N = 1%) |
TSSOP-28 |
4.5V-14.5V |
內置DSP音效處理算法、2×14W立體聲/ 1×23W單聲道、數字輸入D類音頻功放IC |
TAS5805/ACM8625/ACM8628 |
| ACM8625 |
2×26W, 立體聲輸出(8Ω, 22V, THD+N = 1%)
2×32W, 立體聲輸出 (8Ω, 22V, THD+N = 10%) |
TSSOP-28 |
4.5V-26.4V |
I2S數字輸入26W立體聲D類音頻功放芯片、內置DSP小音量低頻增強等算法 |
TAS5805/ACM8628/ACM8622 |
| ACM8628 |
2×41W、立體聲 (6Ω, 24V, THD+N = 1%) ;
2×33W, 立體聲 (4Ω, 18V, THD+N = 1%) ;
1×82W, 單通道 (3Ω, 24V, THD+N = 1%) |
TSSOP-28 |
4.5V-26.4V |
2×41W立體聲 /1×82W單通道數字輸入功放、內置DSP小音量低頻增強等算法 |
TAS5805/ACM8625/ACM8622 |
| HT366 |
2×22W(VDD=14V, RL=4Ω, THD+N=10%)或34W (VDD=16V, RL=4Ω, THD+N=10%) |
TSSOP-28 |
4.5V-16V |
具有防破音功能的免電感濾波2×20W D類立體聲音頻功放 |
TPA3110/AD52068/CS3817 |
| CS8685 |
2X75W/24V/4Ω或2X100W/28V/4Ω(峰值) |
EQB-32 |
5V-30V |
低空載電流、AM抑制功能、帶主從模式、80W立體聲大功率D類音頻功放IC |
|
| FS2105 |
2x30W @1%THD+N into 8Ω BTL at 24V |
TSSOP-28 |
4.5V-26.4V |
I2S數字輸入、集成EQ/DRC/音量控制2x30W立體聲D類音頻功放IC |
TAS5805 |
| HT81696 |
雙鋰電8.4V:2×30W/4歐(VOUT=16V, THD+N= 10%) 或雙鋰電8.4V:52W/3歐(VOUT=17V, THD+N= 10%) |
TSSOP-28 |
2.7V-17V |
內置升壓的30W立體聲D類音頻功放 |
HT81698 |
| CS8679 |
2X23W/15V/4Ω或33W/16V/4Ω(PBTL) |
EQA-16 |
5V-18V |
擴頻功能、低空載電流、40倍增益、免濾波、2X23W/33W(PBTL) D類音頻放大器 |
|
| HT81293 |
18W/3.0V-12V(內置升壓至12.3V)/4Ω |
ESOP-16 |
3.0V-12V |
3.0V-12V寬泛輸入電壓內置升壓18W單聲道D類音頻功放芯片,涵蓋單節雙節鋰電應用 |
|
| CS8683 |
130W/30V/4Ω |
EQB-32(散熱片在頂部,支持外接散熱器) |
4.7V-45V |
130W單聲道D類功放IC,具有AM干擾抑制功能 |
|
| HT328 |
2X40W/24V/8Ω或80W/24V/4Ω |
TSSOP-28 |
4.5V-26V |
免電感濾波2×30W D類立體聲音頻功放 |
AD52090/TPA3110 |
| HT566 |
2×20W (VDD=14.5V, RL=4Ω, THD+N=1%) |
QFN-28 |
4.5V-16V |
I2S數字輸入20W立體聲無電感閉環D類音頻功放IC |
|
| HT368 |
2×20W (VDD=14.5V, RL=4Ω, THD+N=1%) 或2×25W (VDD=14.5V, RL=4Ω, THD+N=10%) |
TSSOP-28 |
4.5V-16V |
免電感濾波2*20W D類立體聲音頻功放 |
TPA3110/TPA3138/TPA3136/AD52068 |
|
| |
|
| |
|
|
|
| |
業務洽談:
聯系人:張順平
手機:17727550196(微信同號)
QQ:3003262363
EMAIL:zsp2018@szczkjgs.com
聯系人:鄢先輝
手機:17727552449 (微信同號)
QQ:2850985542
EMAIL:yanxianhui@szczkjgs.com
負責人聯絡方式:
手機:13713728695(微信同號)
QQ:3003207580
EMAIL:panbo@szczkjgs.com
聯系人:潘波
|
|
 |
|
 |
|