|
當前位置:首頁->產品展示->功放IC->HT81696(兩節鋰電7.4V內置升壓2x30W雙聲道/50W單聲道D類功放IC) |
|
|
| 產品名稱: |
HT81696(兩節鋰電7.4V內置升壓2x30W雙聲道/50W單聲道D類功放IC) |
| 封裝形式: |
TSSOP-28 |
| 兼容型號: |
HT81698 |
| 產品功能: |
雙鋰電8.4V:2×30W/4歐(VOUT=16V, THD+N= 10%) 或雙鋰電8.4V:52W/3歐(VOUT=17V, THD+N= 10%) |
產品規格書下載: HT81696.pdf |
|
| 在線客服: |
|
|
| 申請樣品: |
申請樣品 |
|
| |
| |
 |
詳細介紹 |
 |
|
 |
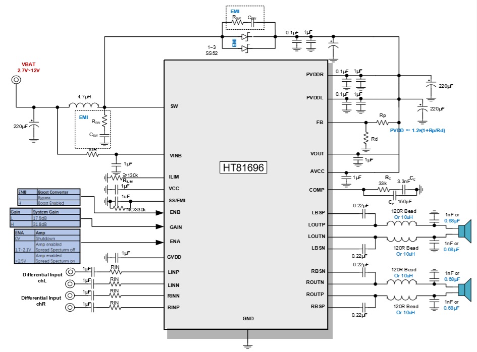
概述
HT81696是一款內置升壓的立體聲D類音頻功率放大器,其支持單節鋰電、雙節鋰電串聯、 5V、12V等多種輸入,升壓后的電壓提供給功放供電,功放支持雙通道立體聲BTL輸出以及并聯PBTL單聲道輸出。 HT81696內置的升壓電路,可通過FB腳設置升壓值,以滿足不同的輸出功率需求。其還可通 過外置電阻調節開關峰值電流限值。 此外,HT81696內部集成免濾波器調制技術,能夠直接驅動揚聲器,內置的關斷功能使待機電流最小化,還集成了輸出端過流保護、片內過溫保護、輸入電源欠壓異常保護、升壓電壓過壓保護等功能。
特性
・輸出功率(fIN=1kHz, RL=4Ω, BTL)
雙鋰電8.4V:2×30W (VOUT=16V, THD+N= 10%)
單鋰電3.7V:2×10W (VOUT=9V, THD+N = 10%)
・輸出功率(fIN=1kHz, RL=3Ω, PBTL)
雙鋰電7.2V:52W (VOUT=17V, THD+N= 10%)
單鋰電3.7V:15W (VOUT=9V, THD+N = 10%)
・輸出功率(fIN=1kHz, RL=4Ω, PBTL)
單鋰電3.7V:20W (VOUT=12V, THD+N = 10%)
・VBAT供電范圍:2.7V至VOUT
・D類功放擴頻功能
・內置升壓電路:可調節的升壓值和升壓限流
・保護功能:過流/過熱/欠壓異常/過壓保護功能
・無鉛無鹵封裝,ETSSOP28
應用
・智能音響 ・無線音響 ・便攜式音箱 ・2.1聲道小音箱・拉桿音箱 ・便攜式游戲機
管腳排列及定義



典型應用圖

|
|
| |
|
|
| |
| |
 |
您可能對以下產品感興趣 |
 |
|
 |
| 產品型號 |
功能介紹 |
封裝形式 |
工作電壓 |
備注 |
兼容型號 |
| HT81698 |
雙鋰電7.2V:2×25W (VOUT=14.8V, THD+N= 10%) ;
單鋰電3.7V:2×10W (VOUT=9V, THD+N = 10%) |
TSSOP-28 |
2.7V-15V |
內置升壓的25W立體聲D類音頻功放 |
HT81696 |
| HT81697 |
輸出功率
28W (VBAT=7.2V, RL=4Ω, THD+N=10%, PVDD = 15.5V, fIN = 1kHz)
16.5W (VBAT=3.7V, RL=4Ω, THD+N=10%, PVDD = 12V, fIN = 1kHz) |
ESOP-16 |
3V-12V |
30W內置升壓單聲道D類/AB類音頻功放 |
|
| IU8309 |
PO at 1% THD+N, VIN=3.7V RL=4Ω+22uH 16W(D MODE NCN OFF) PO at 10% THD+N, VIN =7.4V RL=3Ω+22uH 25W(D MODE NCN OFF) |
TSSOP-20 |
2.7V-12V |
可單/雙節鋰電和12V適配器雙電源供電應用,適用于2.7V~12V各個供電節點,4種防破音,AB/D切換,功率限制,內置升壓模塊,具備自適應升壓功能,恒定25W輸出功率R類單聲道音頻功率放大器 |
CS8330 |
| IU8373 |
PO at 1% THD+N, VIN = 7V ,2X17W(BOOST升壓值為13V) |
EQA-28 |
6V-9V |
兼顧12V適配器供電應用,兩種防破音模式,擴頻模式,內置BOOST升壓模塊 雙節鋰電池串聯供電,恒定2 x 17W輸出功率R類立體聲音頻功率放大器 |
CS83711 |
| ACM8629 |
2×50W,立體聲模式(4Ω, 24V, THD+N = 1%);100W,1×100W單聲道模式(2Ω, 24V, THD+N = 1%)
|
TSSOP-28(散熱片朝上,支持外接散熱器) |
4.5V-26.4V |
50W立體聲/100W單聲道、數字輸入音頻功放芯片,內置DSP多種音頻處理效果 |
|
| IU8689 |
2X75W/24V/4Ω/THD10%或145W/28V/3Ω/THD10% |
EQA-28(散熱片在背部) |
5V-28V |
低空載電流,AM抑制功能,帶主從模式,145W單聲道、2X75W立體聲D類音頻功放 |
|
| IU5706 |
寬輸入范圍(4.5V-24V)同步升壓控制器,支持高達36V的輸出電壓。 |
EQA-16 |
4.5V-24V |
具有寬輸入范圍的低靜態電流同步升壓DC-DC控制器 |
|
| HT3163 |
40W (VDD=18V, RL=4Ω, THD+N=10%) |
ESOP-10 |
4V-18V |
內置防破音功能、AB/D切換、40W單聲道功放IC |
|
| ACM3129 |
2×57W, 1% THD+N, 24V, 4Ω, BTL ;
1×110W, 1% THD+N, 24V, 2Ω, PBTL |
TSSOP-28(散熱片在背部,支持外接散熱器) |
4.5V-26.4V |
2×57W/110W高性能D類音頻功放,超低功耗、展頻功能、動態調整升壓Class H |
|
| ACM3108 |
2×25W, 1% THD+N, 16V, 4Ω, BTL ;
1×50W, 1% THD+N, 16V, 2Ω, PBTL
|
TSSOP-28 |
4.5V-16V |
動態調整升壓CLASS H功能、25W雙聲道/50W單聲道D類音頻功放IC |
AD52068/TPA3110 |
| ACM3128 |
2×32.5W, 1% THD+N, 24V, 8, BTL;
1×65W, 1% THD+N, 24V, 4, PBTL;
2×42W, 1% THD+N, 24V, 6, BTL;
1×84W, 1% THD+N, 24V, 3, PBTL;
2X48W, 1% THD+N, 22V, 4, BTL; |
TSSOP-28 |
4.5V-26.4V |
動態調整升壓CLASS H功能、40W立體聲/80W單聲道D類音頻功放IC |
AD52090/TPA3110 |
| ACM8615 |
21W, 單聲道輸出(8Ω, 20V, THD+N = 1%)
26W, 單聲道輸出 (8Ω, 20V, THD+N = 10%)
|
QFN-16 |
4.5V-21V |
內置DSP、I2S數字輸入20W單聲道D類音頻功放IC |
|
| ACM8625P |
2×33W, 立體聲輸出(6Ω, 21V, THD+N = 1%)
51W, 單聲道輸出 (8Ω, 21V, THD+N = 1%)
|
TSSOP-28 |
4.5V-21V |
I2S數字輸入33W立體聲D類音頻功放芯片、內置DSP小音量低頻增強等算法 |
ACM8622/ACM8625M/ACM8628 |
| ACM8622 |
2×14W, 立體聲輸出(4Ω, 12V, THD+N = 1%);
2×10.5W, 立體聲輸出 (6Ω, 12V, THD+N = 1%) |
TSSOP-28 |
4.5V-14.5V |
內置DSP音效處理算法、2×14W立體聲/ 1×23W單聲道、數字輸入D類音頻功放IC |
TAS5805/ACM8625/ACM8628 |
| ACM8625 |
2×26W, 立體聲輸出(8Ω, 22V, THD+N = 1%)
2×32W, 立體聲輸出 (8Ω, 22V, THD+N = 10%) |
TSSOP-28 |
4.5V-26.4V |
I2S數字輸入26W立體聲D類音頻功放芯片、內置DSP小音量低頻增強等算法 |
TAS5805/ACM8628/ACM8622 |
| ACM8628 |
2×41W、立體聲 (6Ω, 24V, THD+N = 1%) ;
2×33W, 立體聲 (4Ω, 18V, THD+N = 1%) ;
1×82W, 單通道 (3Ω, 24V, THD+N = 1%) |
TSSOP-28 |
4.5V-26.4V |
2×41W立體聲 /1×82W單通道數字輸入功放、內置DSP小音量低頻增強等算法 |
TAS5805/ACM8625/ACM8622 |
| CS5918 |
CS5918R是一款5V輸入,支持單節鋰電池或鋰離子聚合物電池的降壓 充電管理IC。 CS5918R集成功率MOS,采用同步開關架構,使其在應 用時僅需極少的外圍器件,可有效減少整體方案尺寸,降低BOM成本。CS5918R轉換器具有2A的充電電流能力,充電電流可以通過外部電阻靈活可調。 |
SOT23-6 |
3.5V-7.0V |
具有輸入自適應電流限制,2A 同步降壓型鋰電池充電管理IC |
|
| HT366 |
2×22W(VDD=14V, RL=4Ω, THD+N=10%)或34W (VDD=16V, RL=4Ω, THD+N=10%) |
TSSOP-28 |
4.5V-16V |
具有防破音功能的免電感濾波2×20W D類立體聲音頻功放 |
TPA3110/AD52068/CS3817 |
| CS8685 |
2X75W/24V/4Ω或2X100W/28V/4Ω(峰值) |
EQB-32 |
5V-30V |
低空載電流、AM抑制功能、帶主從模式、80W立體聲大功率D類音頻功放IC |
|
| FS2105 |
2x30W @1%THD+N into 8Ω BTL at 24V |
TSSOP-28 |
4.5V-26.4V |
I2S數字輸入、集成EQ/DRC/音量控制2x30W立體聲D類音頻功放IC |
TAS5805 |
|
| |
|
| |
|
|
|
| |
業務洽談:
聯系人:張順平
手機:17727550196(微信同號)
QQ:3003262363
EMAIL:zsp2018@szczkjgs.com
聯系人:鄢先輝
手機:17727552449 (微信同號)
QQ:2850985542
EMAIL:yanxianhui@szczkjgs.com
負責人聯絡方式:
手機:13713728695(微信同號)
QQ:3003207580
EMAIL:panbo@szczkjgs.com
聯系人:潘波
|
|
 |
|
 |
|