概述
HT81697是一款內置升壓的單聲道D類/AB類音頻功率放大器,由雙節鋰電池串聯供電升壓至15.5V時, THD+N=10%,能連續輸出28W功率(4Ω負載)。
HT81697內置升壓,可以為內部音頻功放提供一個高電壓,從而實現更高功率,其升壓值可通過外部電阻調節。HT81697可配置升壓限流值,以防止過大的電流尖峰。
HT81697具有防削頂失真(ACF)輸出控制功能,可檢測并抑制由于輸入音樂、語音信號幅度過大所引起的輸出信號削頂失真(破音),也能自適應地防止在BOOST升壓電壓下降所造成的輸出削頂,顯著提高音質,創造非常舒適 的聽音享受,并保護揚聲器免受過載損壞。HT81697提供三種不同音樂體驗的ACF模式,以及ACF-Off 模式。
HT81697具有先進的擴頻功能來抑制EMI。如果系統對EMI高度敏感,則可以將升壓關閉,并將功放切換到AB類。 此外,HT81697集成了輸出端過流保護、片內過溫保護、升壓過壓保護等功能。
特性
・防削頂失真功能(防破音, Anti-Clipping Function, ACF)
・擴頻技術
・輸出功率
28W (VBAT=7.2V, RL=4Ω, THD+N=10%, PVDD = 15.5V, fIN = 1kHz)
22W (VBAT=7.2V, RL=4Ω, THD+N=1%, PVDD = 15.5V, fIN = 1kHz)
16.5W (VBAT=3.7V, RL=4Ω, THD+N=10%, PVDD = 12V, fIN = 1kHz)
12.8W (VBAT=3.7V, RL=4Ω, THD+N=1%, PVDD = 12V, fIN = 1kHz)
・VBAT供電范圍:3.0V至12V
・內置高效升壓 -可通過外部電阻調節升壓值 -可調節最大限流值,有效防止電池拉死
・AB類和D類可切換
・保護功能:過流/過熱/過壓保護功能
・無鉛封裝,ESOP16
應用
・藍牙/ Wi-Fi音箱 ・便攜式音箱 ・智能音箱 ・智能家居
管腳排列及定義


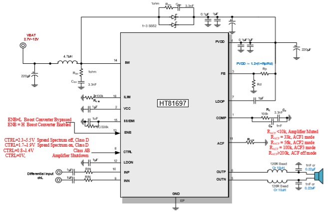
典型應用圖
