| 當前位置:首頁->方案設計 |
|
| DRV10987 50W三相無傳感器BLDC馬達驅動方案 |
|
|
| 文章來源:永阜康科技 更新時間:2018/4/12 13:31:00 |
在線咨詢: |
| |
TI公司的DRV10987是50W 12V-24V三相無傳感器BLDC馬達驅動器,集成了功率MOSFET,提供連續驅動電流高達2A,馬達工作電壓6.2V-28V,集成了降壓轉換器5V/100mA,LDO 3.3V/20mA,主要用在空氣凈化器和加濕器,三向BLDC和PMSM馬達,烘干循環風機,排水和水泵,臺扇和吊扇.本文介紹了DRV10987主要特性,框圖,應用電路圖以及評估模塊DRV10987 EVM主要特性,電路圖,材料清單.
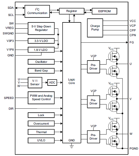
The DRV10987 device is a 3-phase sensorless 180°sinusodial motor driver with integrated powerMOSFETs, which can provide continuous drivecurrent up to 2 A. The device is specifically designedfor cost-sensitive, low-noise, low-external-componentcount fan and pump applications.™
The DRV10987 device delivers current to the motorwith supply voltage as low as 6.2 V. If the powersupply voltage is higher than 28 V, the device stopsdriving the motor and protects the DRV10987circuitry.
The DRV10987 device uses a proprietary sensorless control scheme to provide continuous sinusoidal drive,which significantly reduces the pure tone acoustics that typically occur as a result of commutation. The interfaceto the device is designed to be simple and flexible. The motor can be controlled directly through PWM, analog, orI2C inputs. Motor speed feedback is available through both the FG pin and the I2C interface simultaneously.
The DRV10987 device features an integrated buck regulator to step down the supply voltage efficiently to 5 V forpowering both internal and external circuits. The 3.3-V LDO also may be used to provide power for externalcircuits. The standby-mode (8.5 mA) version (DRV10987S) leaves the regulator running, and the sleep-mode (48μA) version (DRV10987D) shuts the regulator off. Throughout this data sheet, the DRV10987 part number isused for both devices, that is, DRV10987D (sleep version) and DRV10987S (standby version), except for specificdiscussions of sleep vs standby functionality.
An I2C interface allows the user to rEPROgram specific motor parameters in registers and to program theEEPROM to help optimize the performance for a given application. The DRV10987 device is available in athermally-efficient HTSSOP, 24-pin package with an exposed thermal pad. The operating ambient temperature isspecified from –40℃ to 125℃.
DRV10987主要特性:
1• Operation Voltage Range:
– Motor Operation, 6.2 V to 28 V
• Total Driver H + L rDS(on)
– 250 mΩ at TA = 25℃
• Drive Current: 2-A Continuous Winding Current(3-A Peak)
• Sensorless Sinusoidal 180° Commutation Scheme
• Configurable Output PWM Slew Rate andFrequency for EMI Management
• Initial Position-Detect Algorithm to Avoid Back-Spin During Start-Up
• No External Sense Resistor Required
• Flexible User Interface Options:
– I2C Interface: Access Registers for Commandand Feedback
– Dedicated SPEED Pin: Accepts Either Analogor PWM Input
– Dedicated FG Pin: Provides TACH Feedback
– Spin-Up Profile Can Be Customized WithEEPROM
– Forward-Reverse Control With DIR Pin
• Integrated Buck Converter, 5‑V, 100-mA
• Integrated LDO, 3.3‑V, 20-mA
• Standby Current, 8.5-mA
• Supply Current of 8.5 mA With Standby Version(DRV10987S)
• Supply Current of 48 μA With Sleep Version(DRV10987D)
• Protection Features
– Overcurrent Protection (Phase-to-Phase,Phase-to-GND and Phase-to-VCC Short
Circuits)
– Lock Detection to Detect Rotor Lock Condition
– Anti-Voltage Surge (AVS) Protection
– Undervoltae Lockout (UVLO)
– Overvoltage Protection
– Thermal Warning and Shutdown
• Thermally Enhanced Package
DRV10987應用:
• Pedestal and Ceiling Fans
• Air Purifiers and Humidifiers
• Dryer Circulation Fans
• Drain and Water Pumps
• Three-Phase BLDC and PMSM Motors

圖1.DRV10987功能框圖

圖2.DRV10987典型應用電路圖
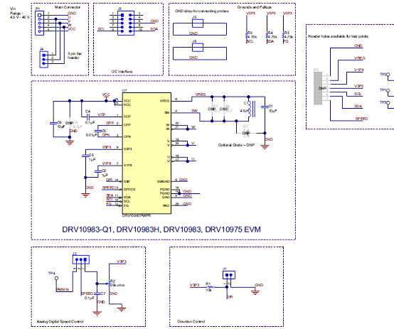
評估模塊DRV10987 EVM
This user ’s guide provides complete details of the customer evaluation module (EVM) for the DRV10987device including hardware implementation, jumper configuration, and operating procedure to run 3-phaseBLDC motors. This EVM user’s guide is intended to be used with the DRV10987 Tuning Guide tooptimally tune a user motor.
The DRV10987 EVM is a complete solution for evaluating the DRV10987 12-V or 24-V, three-phasesensorless BLDC motor drivers. Device evaluation and configuration for specific applications is possiblewith the provided DRV10987 EVM GUI. This document describes the kit details and explains the functionsand locations of test points, jumpers, and connectors present on the kit. This document is also a quickstartguide for using the GUI to tune a motor for application. For detailed information about the operatingmodes of the DRV10987 device

圖3.評估模塊DRV10987 EVM外形圖
評估模塊DRV10987 EVM主要特性:
• DRV10987 EVM board
• USB2ANY communication board for I2C GUI interaction
• USB cable
• 10-pin ribbon cable to connect the USB2ANY and DRV10987 EVM
• DRV10987 EVM GUI
The DRV10987 EVM boards and GUI are designed to work together to evaluate the device features.

圖4.評估模塊DRV10987 EVM PCB打印圖

圖5.評估模塊DRV10987 EVM電路圖
評估模塊DRV10987 EVM材料清單:
 |
| |
|
|
|
|
|
| |
| |
| |
 |
您可能對以下產品感興趣 |
 |
|
 |
| 產品型號 |
功能介紹 |
兼容型號 |
封裝形式 |
工作電壓 |
備注 |
| ACM6755 |
ACM6754是一款三相無刷直流電機驅動芯片,內部集成無感三相無刷電機驅動算法、相電流檢測電流電路、柵極驅動電路以及功率MOS管. 支持最大4.8A的相電流. ACM6754/55 的高集成度以及精簡外圍特別適用于高功率密度、小尺寸、靜音要求高的三相無刷電機驅動器。 |
ACM6763 |
QFN-28 |
4.5V-28V |
三相180˚ 正弦/方波, 無感或者外置霍爾的直流無刷電機驅動器, 180˚ 正弦/方波/開窗正炫可選 |
| ACM6763 |
4.5V-32V、5A三相無刷無感驅動、180˚正弦,集成驅動算法+預驅+MOS |
ACM6755 |
QFN-28 |
4.5V-32V |
三相180˚ 正弦, 無感或單霍爾,車規級無刷電機驅動 |
| ACM6754 |
ACM6754是一款全集成、無需外置傳感器的三相無刷電機驅動IC。內部集成電機控制算法和電流/ 電壓檢測,能夠基于無刷電機旋轉過程中的反電動勢控制電機靜音/ 高效旋轉。 |
ACM6753 |
QFN-24 |
5V-28V |
三相180˚ 正弦/方波, 無感或者外置霍爾的直流無刷電機驅動器 |
| ACM6252 |
ACM6252是一款外置霍爾傳感器的單相無刷電機驅動IC。內部集成電機控制算法和電流檢測,能夠基于霍爾信號控制單相無刷電機靜音/ 高效旋轉。內部集成4顆小于500mΩ的MOS保證1.2A電流輸出的情況下優異的熱性能。 |
APX9230/M8121 |
TSSOP-16/DFN-10 |
3.3V-18V |
正弦波或方波驅動,外置霍爾的12V/1.2A單相無刷直流電機驅動器 |
| ACM6753 |
18V、3A三相無刷無感驅動、180˚正弦,集成驅動算法+預驅+MOS |
ACM6754 |
QFN-24 |
5V-18V |
5-18V無感三相無刷電機驅動器 |
| AT8812C |
AT8812C為打印機和其它電機一體化應用提供一種雙通道集成電機驅動方案。 |
DRV8812/DRV8813 |
HTSSOP-28 |
8~38V |
具有4級電流調節的1A雙極步進電機驅動IC |
| AT8810 |
AT8810為打印機和其它電機一體化應用提供一種雙通道集
成電機驅動方案。 |
BD68610 |
HTSSOP-16 |
8~38V |
舞臺燈光專用步進電機驅動IC |
| HR4995 |
HR4995是一種便于使用的內部集成了譯碼器的微特步進電機驅動器。 |
A4985 |
QFN-24 |
8V-38V |
內置轉換器和過流保護的微特步進電機驅動芯片 |
| HR9110 |
HR9110是應用于直流電機方案的單通道H橋驅動器芯片。 |
L9110 |
SOP-8 |
1.8V-6.8V |
1.2A玩具單通道直流電機驅動IC |
| HR2125 |
HR2125是一種雙通道、低導通壓降的正反向電機驅動芯片,為玩具、打印機和其它電機一體化應用提供一種雙通道電機驅動方案。 |
|
DFN-10 |
1.8V-6.8V |
低壓雙通道H橋驅動器 |
| AT8870 |
AT8870是一款刷式直流電機驅動器,適用于打印機、電器、
工業設備以及其他小型機器 |
DRV8870/A4950 |
SOP-8 |
6.5V-38V |
3.6A單通道刷式直流電機驅動IC |
| AT8812 |
AT8812為打印機和其它電機一體化應用提供一種雙通道集成電機驅動方案。AT8812有兩路H橋驅動,最大輸出38V 2A,可驅動兩路刷式直流電機,或者一路雙極步進電機,或者螺線管或者其它感性負載。 |
DRV8812 |
HSSOP-28 |
8V-38V |
|
| AT8313 |
AT8313提供三路可獨立控制的半H橋驅動,每個半H橋可輸出2.5A峰值電流或1.75A均方根(RMS)電流輸出,可驅動一個三相直流無刷電機,也可被用于驅動螺線管或者其它負載。 |
DRV8313 |
QFN-36 |
8-38V |
2.5A三路半橋集成驅動芯片 |
| HR8826 |
HR8826是一種內置步進表的集成微步進電機驅動器,為打印機、掃描儀和其它自動化設備提供解決方案。其設計為能使雙極步進電機以全、半、1/4、1/8、1/16、1/32步進模式工作。步進模式由邏輯輸入MODEx選擇。輸出驅動能力達到38V和±3A。HR8826的衰減模式可編程。 |
DRV8825 |
TSSOP-28 |
8V-38V/3A |
具有片上1/32微步進分度器的3A雙極步進電機驅動IC |
| HR8828 |
HR8828是一種內置步進表的集成微步進電機驅動器,為打印機、掃描儀和其它自動化設備提供解決方案。其設計為能使雙極步進電機以全、半、1/4、1/8、1/16、1/32步進模式工作。步進模式由邏輯輸入MODEx選擇。輸出驅動能力達到38V和±3.5A。HR8828的衰減模式可編程。 |
TB6560 |
QFN-48/LQFP-48 |
8V-38V/3.5A |
內置步進表的3.5A集成微步進電機驅動器 |
| HR3992 |
HR3992是一種便于使用PWM來控制電流的雙極微特步進電機驅動器, 輸出驅動能力達到35V和±1.5A。內部固定關閉時間的PWM電流控制時序電路可以通過串行接口進行編程,使其工作在慢衰、快衰或混合衰減模式。 |
A3992 |
TSSOP-24 |
8V-35V/1.6A |
DMOS 全橋 PWM 微步進電機驅動芯片 |
| HR4982 |
HR4982是一種便于使用的內部集成了譯碼器的微特步進電機驅動器。其設計為能使雙極步進電機以全、半、1/32和1/128步進模式工作。步進模式由邏輯輸入MSx選擇。輸出驅動能力達到35V和±2A。HR4982包含一個工作在慢衰或混合衰減模式的固定關閉時間的電流調節器。 |
A4982 |
TSSOP-28 |
8V-35V/2A |
內置轉換器和過流保護的微特步進電機驅動芯片 |
| HR4988 |
HR4988是一種便于使用的內部集成了譯碼器的微特步進電機驅動器。其設計為能使雙極步進電機以全、半、1/4、1/8、1/16、1/32、1/64和1/128步進模式工作。步進模式由邏輯輸入MSx選擇。輸出驅動能力達到35V和±2A。HR4988包含一個工作在慢衰或混合衰減模式的固
定關閉時間的電流調節器。 |
A4988 |
TSSOP-28/QFN-28 |
8V-35V/2A |
內置轉換器和過流保護的微特步進電機驅動芯片 |
| HR8833 |
HR8833為玩具、打印機和其它電機一體化應用提供一種雙通道電機驅動方案。HR8833有兩路H橋驅動,可以驅動兩路刷式直流電機,或者一個雙極步進電機,或者螺線管或者其它感性負載。 |
DRV8833 |
TSSOP-16 |
2.70V-12.8V |
2A低電壓雙路刷式直流或單路雙極步進PWM繞組電流調節/限制電機驅動器IC |
| HR5561 |
HR5561是應用于直流電機方案的單通道H橋驅動器芯片。
HR5561的H橋驅動部分采用低導通電阻的PMOS和NMOS功率管。低導
通電阻保證芯片低的功率損耗,使得芯片安全工作更長時間。此
外HR5561擁有低待機電流、低靜態工作電流。這些性能使能HR5561
易用于玩具方案。 |
AT5561 |
SOP-8/DIP-8 |
1.8V-6.0V |
玩具單通道直流電機驅動器 |
|
| |
|
| |
|
|