| 當前位置:首頁->方案設計 |
|
| IMC102馬達控制引擎(MCE)解決方案 |
|
|
| 文章來源:永阜康科技 更新時間:2018/7/10 11:55:00 |
在線咨詢: |
| |
infineon公司的IMC102是可變速率控制的高集成度的IC,集成了用來控制永磁同步馬達(PMSM)所需的硬件和算法,縮短馬達系統面市時間,降低系統成本和開發成本,具有現場控制PMSM,用于馬達控制指令如UART, PWM或模擬輸入信號的靈活主接口,支持IEC 60335 (‘Class B’),集成了腳本引擎以便靈活應用,主要用在電冰箱,家用電器,馬達控制,泵和風扇以及其它PMSM驅動.本文介紹了IMC102主要特性,框圖和應用配置框圖,以及評估板EVAL-M3-102T主要特性,框圖,電路圖,材料清單和PCB設計圖.
iMOTION™ IMC100 is a series of highly integrated ICs for the control of variable speed drives. By integrating both the required hardware and algorithm to perform control of a Permanent Magnet Synchronous Motor (PMSM) they provide the shortest time to market for any motor system at the lowest system and development cost.
Infineon’s patented and field-proven Motion Control Engine (MCE) implements Field Oriented Control (FOC) using single or leg shunt current feedback and uses space vector PWM with sinusoidal signals to achieve highest energy efficiency. It also integrates multiple protection features like over- and undervoltage, overcurrent, rotor lock etc. Powerful tools like MCEWizard and MCEDesigner reduce the implementation effort for a variable speed drive to a simple configuration of the MCE for the respective motor.
The IMC100 series takes advantage of a new hardware platform that brings a comprehensive set of innovative analog and motor control peripherals.
The next generation of the MCE not only further improves the performance of the control algorithm but also adds functionality like sensor support for accurate rotor positioning, ready-to-use PFC algorithms as well as more and faster host interface options.
The IMC100 series is offered in several device variants ranging from single motor control to motor control plus PFC. All devices can be used in applications requiring functional safety acc. to IEC 60335 (‘Class B’). With this wide application scope the IMC100 series is the perfect choice for any highly efficient variable speed drive.
iMOTION™ IMC100系列主要特性:
• Motion Control Engine (MCE) as ready-to-use solution for variable speed drives
• Field oriented control (FOC) for permanent magnet synchronous motor (PMSM)
• Space vector PWM with sinusoidal commutation and integrated protection features
• Current sensing via single or leg shunt
• Sensorless operation
• Optional support for hall sensors (analog or digital)
• Optional boost or totem pole PFC control integrated
• Flexible host interface options for motor control commands: UART, PWM or analog input signal
• Support for IEC 60335 (‘Class B’)
• Integrated scripting engine for application flexibility
• Multiple package options
iMOTION™ IMC100系列應用:
• Refrigerators
• Home appliances
• Pumps, fans
• ...any other PMSM drive

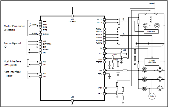
圖1.iMOTION™ IMC100系列框圖

圖2.iMOTION™ IMC100系列應用框圖

圖2. IMC102具有提升PFC控制的單分路配置圖

圖3. IMC102具有圖騰柱PFC的單分路配置圖
評估板EVAL-M3-102T
The EVAL-M3-102T evaluation board is a part of the iMOTION™ Modular Application Design Kit for drives(iMOTION™ MADK). In order to run a motor, the mating power board is required to interface this evaluationboard.
The MADK platform is intended to use various power stages with different control boards. These boards caneasily be interfaced through the 30-pin iMOTION™ MADK M3, or the 30-pin iMOTION™ MADK M3 interfaceconnector. This board is equipped with 30-pin M3 connector and is intended for power factor correction andsingle motor control only.
This evaluation board is designed to give comprehensible solutions of sensorless control of permanent magnetmotors over the full speed range. It provides a capable of 3-phase and type 3 of 2-phase modulation, a micro-USB connector and on board debugger isolated by digital isolator, and UART interface.
The EVAL-M3-102T evaluation board is available from Infineon. The features of this board are described in themain feature chapter of this document, whereas the remaining paragraphs provide information to enable thecustomers to copy, modify and qualify the design for production according to their own specific requirements.
Environmental conditions were considered in the design of the EVAL-M3-102T, but it is not qualified regardingsafety requirements or manufacturing and operation over the whole operating temperature range or lifetime.
The boards provided by Infineon are subject to functional testing only.Evaluation boards are not subject to the same procedures as regular products regarding Returned MaterialAnalysis (RMA), Process Change Notification (PCN) and Product Discontinuation.

圖4.評估板EVAL-M3-102T外形圖
評估板EVAL-M3-102T主要特性:
• Complete kit for running any permanent magnet motor via sensorless sinusoidal control
• 3.3V (default) or 5V VDD power supply
• Micro-USB connector and on-board debugger isolated by digital isolator
• Capable of 3-phase and type 3 of 2-phase modulation
• RoHS complaint
• PCB size is 65 x 45 mm

圖5.采用IMC102T-F064的應用框圖

圖6.評估板EVAL-M3-102T電路圖

圖7.評估板EVAL-M3-102T信號測試引腳連接圖
評估板EVAL-M3-102T材料清單:




圖8.評估板EVAL-M3-102T PCB設計圖(頂層)

圖9.評估板EVAL-M3-102T PCB設計圖(底層)

圖10.評估板EVAL-M3-102T PCB頂層布局圖

圖11.評估板EVAL-M3-102T PCB底層布局圖 |
| |
|
|
|
|
|
| |
| |
| |
 |
您可能對以下產品感興趣 |
 |
|
 |
| 產品型號 |
功能介紹 |
兼容型號 |
封裝形式 |
工作電壓 |
備注 |
| AT8812C |
AT8812C為打印機和其它電機一體化應用提供一種雙通道集成電機驅動方案。 |
DRV8812/DRV8813 |
HTSSOP-28 |
8~38V |
具有4級電流調節的1A雙極步進電機驅動IC |
| AT8810 |
AT8810為打印機和其它電機一體化應用提供一種雙通道集
成電機驅動方案。 |
BD68610 |
HTSSOP-16 |
8~38V |
舞臺燈光專用步進電機驅動IC |
| HR4995 |
HR4995是一種便于使用的內部集成了譯碼器的微特步進電機驅動器。 |
A4985 |
QFN-24 |
8V-38V |
內置轉換器和過流保護的微特步進電機驅動芯片 |
| HR9110 |
HR9110是應用于直流電機方案的單通道H橋驅動器芯片。 |
L9110 |
SOP-8 |
1.8V-6.8V |
1.2A玩具單通道直流電機驅動IC |
| HR2125 |
HR2125是一種雙通道、低導通壓降的正反向電機驅動芯片,為玩具、打印機和其它電機一體化應用提供一種雙通道電機驅動方案。 |
|
DFN-10 |
1.8V-6.8V |
低壓雙通道H橋驅動器 |
| AT8870 |
AT8870是一款刷式直流電機驅動器,適用于打印機、電器、
工業設備以及其他小型機器 |
DRV8870/A4950 |
SOP-8 |
6.5V-38V |
3.6A單通道刷式直流電機驅動IC |
| AT8812 |
AT8812為打印機和其它電機一體化應用提供一種雙通道集成電機驅動方案。AT8812有兩路H橋驅動,最大輸出38V 2A,可驅動兩路刷式直流電機,或者一路雙極步進電機,或者螺線管或者其它感性負載。 |
DRV8812 |
HSSOP-28 |
8V-38V |
|
| AT8313 |
AT8313提供三路可獨立控制的半H橋驅動,每個半H橋可輸出2.5A峰值電流或1.75A均方根(RMS)電流輸出,可驅動一個三相直流無刷電機,也可被用于驅動螺線管或者其它負載。 |
DRV8313 |
QFN-36 |
8-38V |
2.5A三路半橋集成驅動芯片 |
| HR8826 |
HR8826是一種內置步進表的集成微步進電機驅動器,為打印機、掃描儀和其它自動化設備提供解決方案。其設計為能使雙極步進電機以全、半、1/4、1/8、1/16、1/32步進模式工作。步進模式由邏輯輸入MODEx選擇。輸出驅動能力達到38V和±3A。HR8826的衰減模式可編程。 |
DRV8825 |
TSSOP-28 |
8V-38V/3A |
具有片上1/32微步進分度器的3A雙極步進電機驅動IC |
| HR8828 |
HR8828是一種內置步進表的集成微步進電機驅動器,為打印機、掃描儀和其它自動化設備提供解決方案。其設計為能使雙極步進電機以全、半、1/4、1/8、1/16、1/32步進模式工作。步進模式由邏輯輸入MODEx選擇。輸出驅動能力達到38V和±3.5A。HR8828的衰減模式可編程。 |
TB6560 |
QFN-48/LQFP-48 |
8V-38V/3.5A |
內置步進表的3.5A集成微步進電機驅動器 |
| HR3992 |
HR3992是一種便于使用PWM來控制電流的雙極微特步進電機驅動器, 輸出驅動能力達到35V和±1.5A。內部固定關閉時間的PWM電流控制時序電路可以通過串行接口進行編程,使其工作在慢衰、快衰或混合衰減模式。 |
A3992 |
TSSOP-24 |
8V-35V/1.6A |
DMOS 全橋 PWM 微步進電機驅動芯片 |
| HR4982 |
HR4982是一種便于使用的內部集成了譯碼器的微特步進電機驅動器。其設計為能使雙極步進電機以全、半、1/32和1/128步進模式工作。步進模式由邏輯輸入MSx選擇。輸出驅動能力達到35V和±2A。HR4982包含一個工作在慢衰或混合衰減模式的固定關閉時間的電流調節器。 |
A4982 |
TSSOP-28 |
8V-35V/2A |
內置轉換器和過流保護的微特步進電機驅動芯片 |
| HR4988 |
HR4988是一種便于使用的內部集成了譯碼器的微特步進電機驅動器。其設計為能使雙極步進電機以全、半、1/4、1/8、1/16、1/32、1/64和1/128步進模式工作。步進模式由邏輯輸入MSx選擇。輸出驅動能力達到35V和±2A。HR4988包含一個工作在慢衰或混合衰減模式的固
定關閉時間的電流調節器。 |
A4988 |
TSSOP-28/QFN-28 |
8V-35V/2A |
內置轉換器和過流保護的微特步進電機驅動芯片 |
| HR8833 |
HR8833為玩具、打印機和其它電機一體化應用提供一種雙通道電機驅動方案。HR8833有兩路H橋驅動,可以驅動兩路刷式直流電機,或者一個雙極步進電機,或者螺線管或者其它感性負載。 |
DRV8833 |
TSSOP-16 |
2.70V-12.8V |
2A低電壓雙路刷式直流或單路雙極步進PWM繞組電流調節/限制電機驅動器IC |
| HR5561 |
HR5561是應用于直流電機方案的單通道H橋驅動器芯片。
HR5561的H橋驅動部分采用低導通電阻的PMOS和NMOS功率管。低導
通電阻保證芯片低的功率損耗,使得芯片安全工作更長時間。此
外HR5561擁有低待機電流、低靜態工作電流。這些性能使能HR5561
易用于玩具方案。 |
AT5561 |
SOP-8/DIP-8 |
1.8V-6.0V |
玩具單通道直流電機驅動器 |
| HR1084 |
HR1084是應用于直流電機方案的單通道H橋驅動器芯片。
HR1084的H橋驅動部分采用低導通電阻的PMOS和NMOS功率管。低導
通電阻保證芯片低的功率損耗,使得芯片安全工作更長時間。此
外HR1084擁有低待機電流、低靜態工作電流。這些性能使能HR1084
易用于玩具方案。 |
DW1084 |
SOP-8/DIP-8 |
1.8V-6.0V/1A |
玩具單通道低電壓1A直流電機驅動IC |
| HR4985 |
HR4985是一種便于使用的內部集成了譯碼器的微步進電機驅動器。其設計為使雙極步進電機能夠以全、半、1/4和1/8步進操作。步進模式由邏輯輸入MSx選擇。輸出驅動能力達到35V和±1A。HR4985包括一個能夠控制慢或混合衰減模式的電流調節器,其截止時間固定。 |
A4985 |
QFN-24 |
8V-35V/1.0A |
帶轉換器和過流保護的 DMOS 微步驅動器 |
| HR3988 |
HR3988是一款四路DMOS全橋驅動芯片,能夠驅動多達2個步進電機或4個直流電機。每個全橋輸出額定值高達36V, 1.2 A。 |
A3988 |
TQFP-48 |
8V-35V/1.2A |
四路DMOS全橋電機驅動芯片 |
| HR3979 |
HR3979是一種新近開發出來、專門用于雙極步進電機的微步進電機驅動集成電路,能驅動馬達以全、1/2、1/4及1/16步進操作,其內部集成了步進和直接譯碼接口、正反轉控制電路、雙H橋驅動,單路輸出額定值達到35V、±2.5A。 |
A3979 |
TSSOP-28 |
8V-35V/2.5A |
帶轉換器的微步 DMOS 驅動器 |
| HR3967 |
HR3967是一種新近開發出來、專門用于雙極步進電機的微步進電機驅動集成電路,能以全、1/2、1/4及1/8微步細分驅動馬達,輸出額定值能達到30V、±750mA 。 |
A3967 |
SOP-24 |
8V-35V/750mA |
內置轉換器的微步進電機驅動芯片 |
|
| |
|
| |
|
|