| 當前位置:首頁->方案設計 |
|
| STLQ02 200A超低靜態電流LDO解決方案 |
|
|
| 文章來源:永阜康科技 更新時間:2018/7/26 11:54:00 |
在線咨詢: |
| |
ST公司的STLQ02是200A超低靜態電流低壓降(LDO)穩壓器,輸入電壓2V-5.5V,輸出電壓0.8 V - 4.5 V,可調每步為50mV,最大負載的壓降是160mV,無負載時的靜態電流為0.3uA,工作溫度-40℃ 到+125℃,主要用在智能手機/平板電腦,圖像傳感器,可穿戴附件,健康設備,和儀表.本文介紹了STLQ02主要特性,固定頻率和可調頻率框圖,應用電路,以及基于LDBL20, LDLN025, LD39130S和STLQ020的四路高性能LDO評估板STEVAL-LDO001V1主要特性,電路圖和材料清單.
The STLQ020 is a 200 mA low-dropout voltage regulator, able to work with an input voltage ranging from 2 V to 5.5 V. The typical dropout voltage at maximum load is 160 mV. The ultra-low quiescent current, which is just 0.3 μA at no load on the adjustable version, extends battery-life of applications requiring very long standby time.
Even though the device intrinsic consumption is ultra-low, STLQ020 is able to provide fast transient response and good PSRR performance, thanks to its adaptive biasing circuit. enable pin puts the STLQ020 in shutdown mode, reducing total current consumption to 1 nA.
The STLQ020 is designed to keep the quiescent current under control and at a low value also during dropout operation, helping to extend even more the operating time of battery- powered devices.
It also includes short-circuit constant-current limiting and thermal protection. Several small package options are available.
STLQ02主要特性:
Operating input voltage range: 2 V to 5.5 V
Output current up to 200 mA
Ultra-low quiescent current:
300 nA typ. at no load (ADJ version)
100 μA typ. at 200 mA load
Controlled Iq in dropout conditions
Very low-dropout voltage: 160 mV at 200 mA
Output voltage accuracy:2% at room temperature,3% in full temperature range
Output voltage versions: from 0.8 V to 4.5 V, with 50 mV step and adjustable
Logic-controlled electronic shutdown
Output discharge feature (optional)
Internal overcurrent and thermal protections
Temperature range: from -40℃ to +125℃
Packages: DFN6-2x2, SOT323-5L, Flip-Chip4
STLQ02應用:
Smartphones/tablets
Image sensors
Wearable accessories
Healthcare devices
Metering

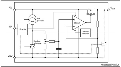
圖1.STLQ02框圖(固定頻率版本)

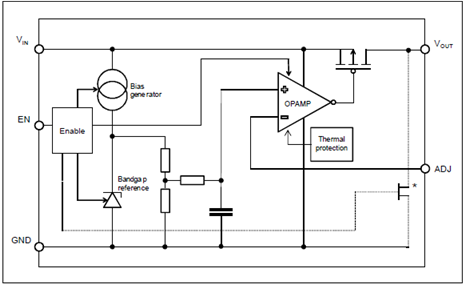
圖2.STLQ02框圖(可調頻率版本)

圖3.STLQ02典型應用框圖(固定頻率版本)

圖4.STLQ02典型應用框圖(可調頻率版本)
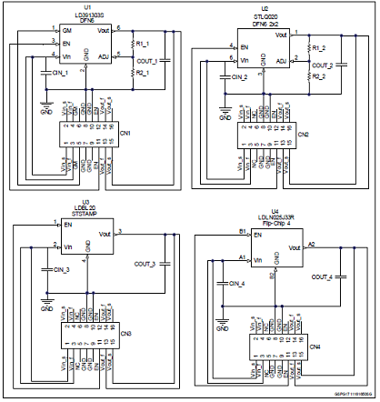
基于LDBL20, LDLN025, LD39130S和STLQ020的四路高性能LDO評估板STEVAL-LDO001V1
The STEVAL-LDO001V1 board features the following high performance low dropout linear voltage regulators in miniature packages:
- LDBL20 200 mA high PSSR low quiescent current in ST STAMP™ bumpless chip-scale package
- LDLN025 250 mA low noise, low quiescent current in Flip-Chip4
- LD39130S 300 mA ultra-low quiescent current in DFN6L
- STLQ020 200 mA very-low quiescent current in DFN6L
Using the quad LDO board with state-of-the-art very low dropout voltage regulators, you can easily evaluate performance levels in a single set-up to choose the best design solution.
The four miniaturized LDOs are designed for extend battery life in portable smart devices.
四路高性能LDO評估板STEVAL-LDO001V1主要特性:
Multi LDO evaluation board based on four high performance low dropout linear voltage regulators in miniature packages
Key features:
Low operating input voltage (from 1.4 V to 5.5 V)
Current capability from 200 mA to 300 mA
Low dropout (down to 160 mV typ.)
Ultra-low quiescent current (down to 500 nA typ.)
Low noise (down to 6.5 μVRMS typ.)
High PSSR (up to 80 dB)
Logic controlled electronic shutdown (enable)
Tiny packages (DFN-6L, Flip-chip, ST STAMP™)
RoHS compliant
評估板STEVAL-LDO001V1應用:
Wearable devices
IoT
Battery operated devices
Smart phones
Smart watches
Fit bands
Smart textile
Wireless sensor networks

圖5.評估板STEVAL-LDO001V1外形圖

圖6.評估板STEVAL-LDO001V1電路圖
評估板STEVAL-LDO001V1材料清單:
 |
| |
|
|
|
|
|
| |
| |
| |
 |
您可能對以下產品感興趣 |
 |
|
 |
| 產品型號 |
功能介紹 |
兼容型號 |
封裝形式 |
工作電壓 |
備注 |
| CS5082 |
CS5082E是一款5V輸入,支持雙節鋰電池串聯應用,鋰離 子電池的升壓充電管理IC.CS5082E集成功率MOS,采用異步開關架構,使其在應用 時僅需極少的外圍器件,可有效減少整體方案尺寸,降低BOM成本。 CS5082E的升壓開關充電轉換器的工作頻率為600KHz最大2A輸入充 電,轉換效率為90%。
|
CS5080 |
ESOP-8 |
3.44V-7.0V |
帶NTC功能、5V USB輸入、雙節鋰電池串聯應用、升壓充電管理IC,管腳兼容CS5080 |
| HT560 |
2X40W/18V/4Ω或75W/24V/4Ω |
|
QFN-36 |
4.5V-26V |
30W立體聲D類I2S輸入音頻功放 |
| HT7178 |
輸入電壓范圍:2.7V -14 V;輸出電壓范圍:4.5V-20V
;可編程峰值電流: 14A
|
TPS61088/HT7167 |
DFN-20 |
2.7V-14V |
20V 14A帶輸出關斷的全集成同步升壓IC |
| 單節鋰電3.7V實現8W雙聲道/17W單聲道(失真1%)整體藍牙音箱解決方案 |
2X9W/4Ω或17W/4Ω(失真1%) |
|
|
3.4V-4.2V |
|
| CS5080 |
CS5080E是一款5V輸入,支持雙節鋰電池串聯應用,鋰離子電池的升壓充電管理IC.CS5080E集成功率MOS,采用異步開關架構,使其在應用時僅需極少的外圍器件,可有效減少整體方案尺寸,降低BOM成本。CS5080E的升壓開關充電轉換器的工作頻率為600KHz最大2A輸入充電,轉換效率為90%。 |
|
ESOP-8 |
3.44V-7.0V |
5V USB輸入、雙節鋰電池串聯應用、升壓充電管理IC |
|
| |
|
| |
|
|