| 雙極性步進電機的基礎知識
雙極性步進電機包含兩繞組,為了使電機運行平穩,不斷的給這兩個線圈加以相位差90度的正弦波,步進電機就開始轉動起來。
通常,步進電機不是由模擬線性放大器驅動;而是由PWM電流調節驅動,把線性的正弦波信號轉換成了離散的直線段信號。 正弦波可被分成多段,隨著段數的增加,波形不斷接近正弦波。 實際應用中,段數多從4到2048或更多,大多數步進驅動IC采用4到64段細分。整步驅動,每一時刻只有一個相通電,兩相電流交替和電流方向切換,使得一共產生四個步進電機機械狀態。半步驅動,比整步驅動方式相對復雜一些,在同一時刻,可能兩個相都需要被通電,如圖1所示,使電機的步進分辨率提高了一倍。細分驅動,電機轉子走一步的角度將會隨著細分數的增加而減小,電機轉動也越來越平穩,例如把一個32段細分序列稱為八分之一步驅動模式(見圖1)。

圖1:細分驅動的電流波形。
電流控制精度的重要性
雙極性步進電機轉子的位置取決于流經兩個線圈繞組的電流的大小。通常,選擇步進電機的主要指標為,準確的機械定位或精準的機械系統速度控制。所以繞組電流的精度控制對步進電機的平穩運行非常重要。
在機械系統中,有兩個問題會導致不準確的電流控制:
?在低速運行或用步進電機用于定位控制的情況下,每一細分段電機運行的步數錯誤,導致錯誤的定位。
?在高速運行下,系統非線性會導致短期電機運行速度變化,使得力矩不穩,增加了電機噪聲和振動。
PWM控制和電流衰減模式(Decay Mode)
大多數的步進電機驅動IC,依靠步進電機繞組的電感特性實現PWM電流調節。通過每個繞組對應的功率MOSFET組成的H橋電路,隨著PWM控制開始,電源電壓被加到電機繞組上,從而產生驅動電流。一旦電流達到設定值,H橋就會切換控制狀態,使得輸出電流衰減。 一定固定時間后,一個新的PWM周期又會開始,H橋再次產生線圈電流。
重復這一過程,使繞組電流上升和下降。通過電流采樣和狀態控制,可以調節控制每一段細分的峰值電流值。
在預期的峰值電流達到后,H橋驅動繞組的電流衰減控制方式有兩種:
?繞組短路(同時開通低側或高側的MOSFET),電流衰減慢。
?H橋反向導通,或允許電流通過MOSFET的體二極管流通,電流衰減快。
這兩種電流衰減方式稱為慢衰減和快衰減(見圖2)。

圖2:H橋工作狀態。
由于電機繞組是感性的,電流的變化率取決于施加的電壓和線圈感值。要步進電機快速運行,理想的情況就是是能夠控制驅動電流在很短的時間內變化。不幸的是,電機運動中會產生一個電壓,其方向與外加電壓相反,反抗電流發生改變的趨勢,稱為“反電動勢”。 所以電機轉速越快,此反向電動勢就越大,在它作用下電機隨速度的增大而相電流減小,從而導致力矩變小。 為了減輕這些問題,要么提高驅動電壓,要么降低電機繞組電感。 降低電感意味著用更少的匝數繞組,就需要更高的電流來達到相同的磁場強度和扭矩。
傳統峰值電流控制的問題
傳統的步進電機峰值電流控制,通常只檢測通過線圈的峰值電流。 當預期的峰值電流達到后,H橋就會切換導通狀態,使得輸出電流衰減(快衰減,慢衰減,或兩者的組合),持續一定固定時間,或等一個PWM周期結束。電流衰減時,驅動IC無法檢測輸出電流,從而導致一些問題。
一般來說,最好是用慢衰減,可以得到更小的電流紋波,平均電流能更準確的跟蹤峰值電流。 然而,隨著步率增大,慢衰減不能夠及時降低繞組電流,無法保證精確的電流調節。
為了防止采樣到開關電流尖峰,在每個PWM周期的開始,有一個非常短的時間(blanking time)是不采樣繞組電流的,那么此時的電流就是不受控制的。這會導致嚴重的電流波形畸變和電機運行的不穩定(見圖3)。

圖3:慢衰減模式下的電流畸變。
在正弦波達到峰值后,電流先開始衰減,然后又增加,直到H橋工作在高阻狀態,電流才繼續向零衰減。
為了避免這種情況,許多步進電機驅動芯片,在電流幅值增加的時候采用慢衰減模式,在電流幅值減小時使用快衰減或混合衰減(結合快衰減和慢衰減)模式。 然而,這兩種衰減模式的平均電流是是完全不同的,因為快衰減模式時的電流紋波相對大很多。 結果就是,兩種模式下的平均電流值相差很大,導致電機運行不平穩(見圖4)。

圖4:傳統峰值電流控制下的波形
如圖4波形所示,峰值電流后一步和前一步的電機步進不一樣,會導致位置誤差和瞬時速度的變化。電流過零時,因為兩種衰減模式的切換,也會有同樣的問題。
雙向電流采樣
傳統的步進驅動,在每個H橋下管源極和地之間接外部檢測電阻,只測量PWM導通時檢測電阻上的正向電壓。在慢衰減模式下,電流循環通過內部MOSFET,不通過檢測電阻,因此無法測量電流。在快衰減模式下,通過電阻的電流翻轉,產生的是負電壓。對于目前的電源IC工藝,負電壓很難被簡單的采樣處理。
如果我們可以監控電流衰減時期的繞組電流,許多步進電機驅動的電流調節問題就能被解決。但是,如上所說通過外部檢測電阻很難實現,更好的選擇是嘗試內部電流檢測。內部電流檢測允許在任何時候監測電流,如PWM導通時間,以及快衰減和慢衰減過程中。 雖然它增加了驅動IC的復雜性,但內部電流檢測大大降低了系統成本,因為外部的采樣電阻不需要了。 這些電阻非常大且昂貴,價格通常和驅動IC差不多!
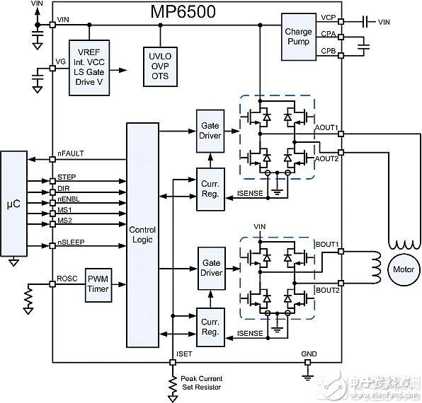
MP6500步進驅動IC
MP6500雙極性步進電機驅動芯片,集成內部電流檢測,很好的取代了傳統廉價的峰值電流控制雙極步進電機的驅動IC。MP6500內部電路框圖如圖5所示。

圖5:MP6500電路框圖。
MP6500最大驅動電流峰值為2.5A(具體取決于封裝和PCB設計);電源電壓范圍從4.5V至35V。 支持整步,半步,四分之一步,八分之一步驅動模式。不需要外部電流檢測電阻,只需要一個接地的小型、低功耗電阻去設定繞組電流峰值。
內部電流檢測依賴于精準的功率管及相關電路的匹配設計,可以保證始終準確采樣繞組電流,從而提高步進電機的運行質量。
通常情況下, MP6500工作在慢衰減模式下。然而,當一個固定關斷時間結束,慢衰減結束后,如果當前繞組電流仍高于預期水平,快衰減模式會被開啟以用來迅速減小驅動電流到所需值。 這種混合控制模式,使得驅動電流快速下降到零,同時又保證平均電流盡量接近設定值。 當step跳變時,快衰減就被采用使得當前電流迅速被調整到零,如圖6所示。

圖6:MP6500的自動衰減模式(step跳變時)。
如果電源電壓高,電感值低,或所需的峰值電流幅值很低,電流很有可能高于設定值。由于blanking time,每個PWM周期都會有一個最小導通時間,此時許多傳統的步進電機驅動器無法控制繞組電流。如果發生這種情況,MP6500會不斷采用快衰退模式來保證繞組電流一直不超過設定值(見圖7)。

圖7: MP6500的自動衰減模式(低電流情況下)。 |