| 當前位置:首頁->方案設計 |
|
| STSPIN840兩個雙向有刷DC馬達同時驅動方案 |
|
|
| 文章來源:永阜康科技 更新時間:2018/9/30 9:27:00 |
在線咨詢: |
| |
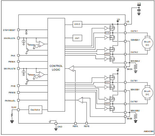
ST公司的STSPIN840是緊湊的有刷DC馬達驅動器,能同時驅動兩個雙向有刷DC馬達,在4 x 4 mm QFN封裝上集成了兩個控制邏輯和全保護低RDSon兩個全橋功率級,工作電壓從7V到45V,最大輸出電流1.5Arms,全保護包括非耗散過流保護,短路保護,欠壓鎖住和熱關斷.主要用在工業自動化和服務機器人,醫療和保健,ATM,舞臺照明,熱打印機,紡織和縫紉機,銷售機以辦公和家庭自動化.本文介紹了STSPIN840主要特性,框圖,應用框圖和電路,以及馬達驅動擴展板X-NUCLEO-IHM15A主要特性,電路圖和材料清單.
The STSPIN840 is a compact brushed DC motordriver able to drive two bi-directional brushed DCmotors simultaneously. It integrates, in a verysmall 4 x 4 mm QFN package, both the controllogic and a fully protected low RDSon dual fullbridgepower stage.
Thanks to a dedicated PARALLEL input pin theparallel mode function can be enabled,transforming the device in an equivalent andmore powerful single full-bridge able to deliver upto 3Arms current at an equivalent HS + LS RDSonof 500 mohm.
The STSPIN840 embeds two independent PWMcurrent controllers (one for each full bridge) basedon user settable values of reference voltage andOFF time.The devices can be forced in a low consumptionstate reducing the total current consumption downto less than 45uA.
As with all other devices from the STSPIN family,the STSPIN840 integrates a complete set ofprotections for the power stages (non-dissipativeovercurrent, thermal shutdown, short-circuit andundervoltage lockout) making it a bulletproofsolution for the new wave of demanding industrialapplications.
STSPIN840主要特性:
Operating voltage from 7 to 45 V
Maximum output current 1.5 Arms
RDSon HS + LS = 1 ohmtyp.
Current control with adjustable OFF time
Current sensing based on external shuntresistors
Full protections set
– Non-dissipative overcurrent protection
– Short-circuit protection
– Undervoltage lockout
– Thermal shutdown
Parallel operation mode achieving single fullbridgeconfiguration with output IRMS = 3 Armsand RDSon HS + LS = 500 mohmtyp.
Low standby current consumption
STSPIN840應用:
Industrial automation and service robots
Medical and health care
ATM and money handling machines
Stage lighting
Thermal printers
Textile and sewing machines
Vending machines
Office and home automation

圖1.STSPIN840框圖(通用)

圖2.STSPIN840 PARALLEL模式應用電路

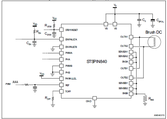
圖3.STSPIN840典型應用電路
基于STSPIN840的雙刷DC馬達驅動擴展板X-NUCLEO-IHM15A
Dual brush DC motor driver expansion board based on STSPIN840 for stm32 Nucleo The X-NUCLEO-IHM15A1 dual brush DC motor driver expansion board is based on the STSPIN840 for STM32 Nucleo.
It provides an affordable and easy-to-use solution for the implementation of compact motor driving applications such as thermal printers, robotics and toys.
Thanks to the parallel operation, it can be easily converted to a single brush DC driver with double current capability.
The current limiters and complete set of protection features make it suitable for rugged applications.
The X-NUCLEO-IHM15A1 is compatible with the Arduino UNO R3 connector and most STM32 Nucleo boards.
馬達驅動擴展板X-NUCLEO-IHM15A主要特性:
Voltage range from 7 to 45 V
Output current up to 1.5 Arms for each motor
Two independent current limiters with adjustable OFF time
Full protection set including: overcurrent, short-circuit, under voltage lock out and thermal shutdown
Parallel operation
Compatible with Arduino UNO R3 connector
Compatible with STM32 Nucleo boards

圖4.馬達驅動擴展板X-NUCLEO-IHM15A外形圖

圖5.馬達驅動擴展板X-NUCLEO-IHM15A開關和連接器位置圖

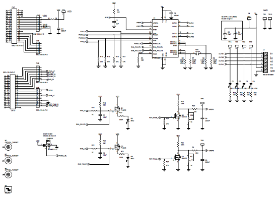
圖6.馬達驅動擴展板X-NUCLEO-IHM15A電路圖
馬達驅動擴展板X-NUCLEO-IHM15A材料清單:

 |
| |
|
|
|
|
|
| |
| |
| |
 |
您可能對以下產品感興趣 |
 |
|
 |
| 產品型號 |
功能介紹 |
兼容型號 |
封裝形式 |
工作電壓 |
備注 |
| AT8812C |
AT8812C為打印機和其它電機一體化應用提供一種雙通道集成電機驅動方案。 |
DRV8812/DRV8813 |
HTSSOP-28 |
8~38V |
具有4級電流調節的1A雙極步進電機驅動IC |
| AT8810 |
AT8810為打印機和其它電機一體化應用提供一種雙通道集
成電機驅動方案。 |
BD68610 |
HTSSOP-16 |
8~38V |
舞臺燈光專用步進電機驅動IC |
| HR4995 |
HR4995是一種便于使用的內部集成了譯碼器的微特步進電機驅動器。 |
A4985 |
QFN-24 |
8V-38V |
內置轉換器和過流保護的微特步進電機驅動芯片 |
| HR9110 |
HR9110是應用于直流電機方案的單通道H橋驅動器芯片。 |
L9110 |
SOP-8 |
1.8V-6.8V |
1.2A玩具單通道直流電機驅動IC |
| HR2125 |
HR2125是一種雙通道、低導通壓降的正反向電機驅動芯片,為玩具、打印機和其它電機一體化應用提供一種雙通道電機驅動方案。 |
|
DFN-10 |
1.8V-6.8V |
低壓雙通道H橋驅動器 |
| AT8870 |
AT8870是一款刷式直流電機驅動器,適用于打印機、電器、
工業設備以及其他小型機器 |
DRV8870/A4950 |
SOP-8 |
6.5V-38V |
3.6A單通道刷式直流電機驅動IC |
| AT8812 |
AT8812為打印機和其它電機一體化應用提供一種雙通道集成電機驅動方案。AT8812有兩路H橋驅動,最大輸出38V 2A,可驅動兩路刷式直流電機,或者一路雙極步進電機,或者螺線管或者其它感性負載。 |
DRV8812 |
HSSOP-28 |
8V-38V |
|
| AT8313 |
AT8313提供三路可獨立控制的半H橋驅動,每個半H橋可輸出2.5A峰值電流或1.75A均方根(RMS)電流輸出,可驅動一個三相直流無刷電機,也可被用于驅動螺線管或者其它負載。 |
DRV8313 |
QFN-36 |
8-38V |
2.5A三路半橋集成驅動芯片 |
| HR8826 |
HR8826是一種內置步進表的集成微步進電機驅動器,為打印機、掃描儀和其它自動化設備提供解決方案。其設計為能使雙極步進電機以全、半、1/4、1/8、1/16、1/32步進模式工作。步進模式由邏輯輸入MODEx選擇。輸出驅動能力達到38V和±3A。HR8826的衰減模式可編程。 |
DRV8825 |
TSSOP-28 |
8V-38V/3A |
具有片上1/32微步進分度器的3A雙極步進電機驅動IC |
| HR8828 |
HR8828是一種內置步進表的集成微步進電機驅動器,為打印機、掃描儀和其它自動化設備提供解決方案。其設計為能使雙極步進電機以全、半、1/4、1/8、1/16、1/32步進模式工作。步進模式由邏輯輸入MODEx選擇。輸出驅動能力達到38V和±3.5A。HR8828的衰減模式可編程。 |
TB6560 |
QFN-48/LQFP-48 |
8V-38V/3.5A |
內置步進表的3.5A集成微步進電機驅動器 |
| HR3992 |
HR3992是一種便于使用PWM來控制電流的雙極微特步進電機驅動器, 輸出驅動能力達到35V和±1.5A。內部固定關閉時間的PWM電流控制時序電路可以通過串行接口進行編程,使其工作在慢衰、快衰或混合衰減模式。 |
A3992 |
TSSOP-24 |
8V-35V/1.6A |
DMOS 全橋 PWM 微步進電機驅動芯片 |
| HR4982 |
HR4982是一種便于使用的內部集成了譯碼器的微特步進電機驅動器。其設計為能使雙極步進電機以全、半、1/32和1/128步進模式工作。步進模式由邏輯輸入MSx選擇。輸出驅動能力達到35V和±2A。HR4982包含一個工作在慢衰或混合衰減模式的固定關閉時間的電流調節器。 |
A4982 |
TSSOP-28 |
8V-35V/2A |
內置轉換器和過流保護的微特步進電機驅動芯片 |
| HR4988 |
HR4988是一種便于使用的內部集成了譯碼器的微特步進電機驅動器。其設計為能使雙極步進電機以全、半、1/4、1/8、1/16、1/32、1/64和1/128步進模式工作。步進模式由邏輯輸入MSx選擇。輸出驅動能力達到35V和±2A。HR4988包含一個工作在慢衰或混合衰減模式的固
定關閉時間的電流調節器。 |
A4988 |
TSSOP-28/QFN-28 |
8V-35V/2A |
內置轉換器和過流保護的微特步進電機驅動芯片 |
| HR8833 |
HR8833為玩具、打印機和其它電機一體化應用提供一種雙通道電機驅動方案。HR8833有兩路H橋驅動,可以驅動兩路刷式直流電機,或者一個雙極步進電機,或者螺線管或者其它感性負載。 |
DRV8833 |
TSSOP-16 |
2.70V-12.8V |
2A低電壓雙路刷式直流或單路雙極步進PWM繞組電流調節/限制電機驅動器IC |
| HR5561 |
HR5561是應用于直流電機方案的單通道H橋驅動器芯片。
HR5561的H橋驅動部分采用低導通電阻的PMOS和NMOS功率管。低導
通電阻保證芯片低的功率損耗,使得芯片安全工作更長時間。此
外HR5561擁有低待機電流、低靜態工作電流。這些性能使能HR5561
易用于玩具方案。 |
AT5561 |
SOP-8/DIP-8 |
1.8V-6.0V |
玩具單通道直流電機驅動器 |
| HR1084 |
HR1084是應用于直流電機方案的單通道H橋驅動器芯片。
HR1084的H橋驅動部分采用低導通電阻的PMOS和NMOS功率管。低導
通電阻保證芯片低的功率損耗,使得芯片安全工作更長時間。此
外HR1084擁有低待機電流、低靜態工作電流。這些性能使能HR1084
易用于玩具方案。 |
DW1084 |
SOP-8/DIP-8 |
1.8V-6.0V/1A |
玩具單通道低電壓1A直流電機驅動IC |
| HR4985 |
HR4985是一種便于使用的內部集成了譯碼器的微步進電機驅動器。其設計為使雙極步進電機能夠以全、半、1/4和1/8步進操作。步進模式由邏輯輸入MSx選擇。輸出驅動能力達到35V和±1A。HR4985包括一個能夠控制慢或混合衰減模式的電流調節器,其截止時間固定。 |
A4985 |
QFN-24 |
8V-35V/1.0A |
帶轉換器和過流保護的 DMOS 微步驅動器 |
| HR3988 |
HR3988是一款四路DMOS全橋驅動芯片,能夠驅動多達2個步進電機或4個直流電機。每個全橋輸出額定值高達36V, 1.2 A。 |
A3988 |
TQFP-48 |
8V-35V/1.2A |
四路DMOS全橋電機驅動芯片 |
| HR3979 |
HR3979是一種新近開發出來、專門用于雙極步進電機的微步進電機驅動集成電路,能驅動馬達以全、1/2、1/4及1/16步進操作,其內部集成了步進和直接譯碼接口、正反轉控制電路、雙H橋驅動,單路輸出額定值達到35V、±2.5A。 |
A3979 |
TSSOP-28 |
8V-35V/2.5A |
帶轉換器的微步 DMOS 驅動器 |
| HR3967 |
HR3967是一種新近開發出來、專門用于雙極步進電機的微步進電機驅動集成電路,能以全、1/2、1/4及1/8微步細分驅動馬達,輸出額定值能達到30V、±750mA 。 |
A3967 |
SOP-24 |
8V-35V/750mA |
內置轉換器的微步進電機驅動芯片 |
|
| |
|
| |
|
|