引言
隨著藍牙音箱功能和性能的快速提升,消費者對功率及音質的要求也越來越高,在室外應用場景下,單節鋰電池方案已經越來越難滿足設計需求了,對于音箱的設計者來說,兩節鋰電池串聯設計已是更優的選擇。兩節鋰電串聯可以為音箱系統提供更高的供電電壓,從而提高功放的輸出功率。現在市場上能夠滿足兩節鋰電供電的雙聲道音頻功放的型號,比如TI的TPA3130D2/TPA3138D2/AD52068等,沒有帶AB/D類切換功能,無法完全避免FM收音干擾;國內一些廠家也針對兩節鋰電的應用推出一些單聲道AB/D類切換的功放IC,在兩顆組合應用于驅動雙音圈喇叭音響的時候,因每個芯片內部為D類功放PWM調制提供時鐘的振蕩器都是獨立的振蕩源,芯片之間總有一定范圍的頻率偏差以及相位偏差,共同激勵于一個喇叭上的兩個獨立的音圈共同的紙盤以及彈波時,尤其在功放輸出沒經過濾波器直接接喇叭的情況下,喇叭的紙盤以及彈波就會出現正常音樂以外的振動,最終出現音樂以外的異響,即雜音。為此,深圳市永阜康科技有限公司力推帶任意限幅的高保真D類/AB類切換10W立體聲功放IC-HT876,2.5V-9.8V寬泛的工作電壓、完美適用于兩節鋰電串聯的高端藍牙音箱及雙音圈拉桿音響等產品。
概述
HT876是一款立體聲D類和AB類音頻功率放大器。在D類模式,VDD = 9.0V、THD+N=10%、4Ω負載、1kHz信號條件下,能連續輸出2×10.9W功率。
HT876具有可任意配置的限幅(Limiter)功能。限幅功能開啟后,即使輸入信號很大,音樂輸出也能被限制在指定的功率和THD+N之內,滿足不同音質體驗和保護喇叭的需求。
HT876還具有自動限溫控制(TFB)功能,在高功率輸出、高環境溫度、AB類模式低效率等情況下導致芯片片內溫度較高時,芯片能自動降低系統增益,避免芯片進入過溫關斷保護模式,在保證音樂品質的前提下顯著提升音樂峰值功率。
此外,HT876內部集成免濾波器調制技術,能夠直接驅動揚聲器,內置的關斷功能使待機電流最小化,還集成了輸出端過流保護、片內過溫保護和電源欠壓異常保護等功能。
特點
・可任意配置的限幅功能自由選擇音頻限制幅度,使輸出音頻信號限制在固定失真水平內
・內置自動限溫控制功能
・支持AB類與D類切換
・THD+N: 0.02%(VDD = 8.4V, RL = 4Ω, fIN = 1kHz,Po = 2×1.0W)
・輸出功率(fIN = 1kHz, THD+N = 10%)
2×10.9W (VDD=9.0V, RL=4Ω, BTL)
18W (VDD=8.4V, RL=2Ω, PBTL)
・VDD供電范圍:2.5V至9.8V
・多種增益選擇:21dB, 25.5dB, 30dB
・免濾波器數字調制,直接驅動揚聲器
・保護功能:過流/過熱/欠壓異常保護功能
・無鉛無鹵封裝,TSSOP20L-PP
應用
・藍牙音箱/智能音響 ・便攜式音箱 ・2.1聲道小音箱 ・擴音器
・iphone/ipod/ipod docking ・拉桿音箱 ・平板電腦,筆記本電腦 ・便攜式游戲機
・小尺寸LCD電視/監視器 ・MP4, 導航儀
訂購信息
管腳排列及定義


典型應用圖

DEMO板實物圖
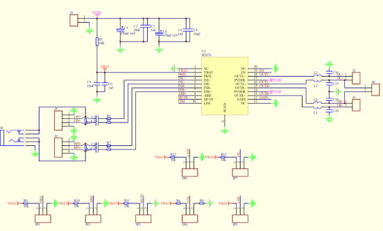
DEMO板電路圖
DEMO板物料清單
DEMO板PCB頂層貼片圖
DEMO板PCB頂層設計圖
DEMO板PCB底層設計圖
詳細的產品資料及銷售聯絡信息請參看:http://www.lbxn.com.cn/products_3790.htm |