| 當前位置:首頁->技術分享 |
|
| AP72200高效同步DC-DC升降壓轉換器解決方案 |
|
|
| 文章來源:永阜康科技 更新時間:2019/4/30 10:17:00 |
在線咨詢: |
| |
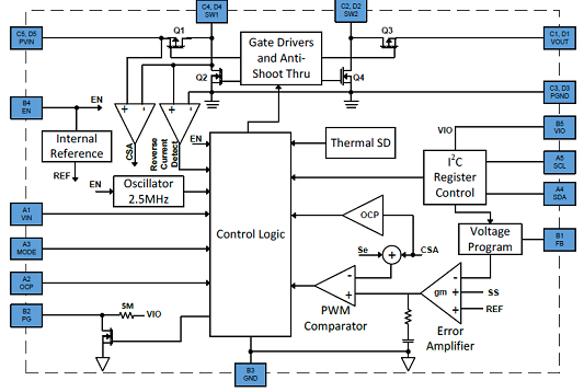
Diodes公司的AP72200是大電流同步DC/DC升降壓轉換器,具有高效率,極好的瞬態響應和大DC輸出精度.它采用四開關H橋配置,支持降壓和升壓工作,升/降壓提供大于2A的輸出電流.AP72200具有I2C兼容兩線串行接口,包括雙向串行數據線,SDA和串行時鐘線,SCL.支持SCL時鐘速率高達3.4MHz;此外,還具有UVLO,OTP和OCP保護電路.輸入電壓VIN從2.3V到5.5V,輸出電壓從2.6V-5.14V,連續輸出電流2A,當VOUT=3.4V和 VIN>2.9V時效率高達97%.主要用在智能手機,平板電腦和其它手持設備.本文介紹了AP72200主要特性,功能框圖,典型應用以及評估板AP72200-EVM主要特性,電路圖,材料清單和PCB設計圖.
The AP72200 is a high-current synchronous buck-boost converter providing high efficiency, excellent transient response, and high DC output accuracy. The targeted applications are smartphones, tablets, and other handheld devices. The AP72200 utilizes a four-switch H-bridge configuration to support buck and boost operation. The buck-boost provides at least 2A output current.
The current control scheme handles wide input/output voltage ratios and provides low external component count with outstanding performance in line/load transient response and seamless transition between buck and boost modes.
The AP72200 features I2C compatible, two-wire serial interface consisting of a bidirectional serial-data line, SDA, and a serial-clock line, SCL. It supports SCL clock rates up to 3.4MHz.
The AP72200 also features UVLO, OTP, and OCP to protect the circuit.
This IC is available in a small 2.125mm × 1.750mm, 20 balls WLCSP package.
AP72200主要特性:
• VIN 2.3V to 5.5V
• Output Voltage Range: 2.6V to 5.14V
• 2A Continuous Output Current for VOUT=3.4V and VIN>2.9V Efficiency Up to 97%
• 2.5MHz Switching Frequency
• I2C Interface
• Selectable MODE PFM/PWM
• Ultrasonic Operation Programmable through I2C
• Power Good Indicator with 5MΩ Internal Pull-Up
• Adjustable Overcurrent Limit
• Fully Protected for Overcurrent, Short Circuit, Reverse Current Protection, Overtemperature, and UVLO
• Totally Lead-Free & Fully RoHS Compliant (Notes 1 & 2)
• Halogen and Antimony Free. “Green” Device (Note 3)
AP72200應用:
• Smartphones
• Tablets
• Portable Consumer Devices

圖1.AP72200框圖

圖2. AP72200典型應用
評估板AP72200-EVM
The AP72200 is a high current synchronous buck-boost converter providing high efficiency, excellent transient response and high DC output accuracy. The targeted applications are smartphones, tablets, and other handheld devices. The AP72200 utilizes a four switches H-bridge configuration to support buck and boost operation. The buck-boost provides at least 2A output current.
The current control scheme handles wide input/output voltage ratios and provides low external component count with outstanding performance in line/load transient response and seamless transition between buck and boost modes.
The AP72200 features I2C compatible, 2-wires serial interface consisting of a bidirectional serial-data line, SDA, and a serial-clock line, SCL. It supports SCL clock rates up to 3.4MHz.
The AP72200 also features UVLO, OTP, and OCP to protect the circuit.
This IC is available in a small 2.125x1.750mm, 20 balls WLCSP package
評估板AP72200-EVM主要特性:
VIN 2.3V to 5.5V
Output Voltage range: 2.6V to 5.14V
2A Continuous Output Current for VOUT=3.4V and VIN > 2.9V Efficiency Up to 97%
2.5MHz Switching Frequency
I2C Interface
Selectable MODE PFM/PWM
Ultrasonic Operation Programmable through I2C
Power Good Indicator with 5M Internal Pull-up
Adjustable Overcurrent Limit
Full Protected for Overcurrent,Short Circuit,Reverse Current Protection, Over Temperature, and UVLO
Totally Lead-Free & Fully RoHS Compliant
Halogen and Antimony Free. “Green” Device
應用:
Smartphones
Tablets
Portable Consumer Devices

圖3.評估板AP72200-EVM外形圖

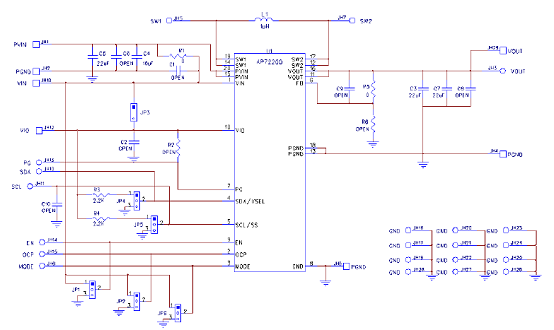
圖4.評估板AP72200-EVM電路圖
評估板AP72200-EVM材料清單:


圖5.評估板AP72200-EVM PCB設計圖:頂層

圖6.評估板AP72200-EVM PCB設計圖:底層 |
| |
|
|
|
|
|
| |
| |
| |
 |
您可能對以下產品感興趣 |
 |
|
 |
| 產品型號 |
功能介紹 |
兼容型號 |
封裝形式 |
工作電壓 |
備注 |
| HT7166 |
輸入電壓范圍VIN:2.7V-13V;輸出電壓范圍VOUT:4.5V-13V;內部固定峰值電流:10A
|
|
ESOP-8 |
2.7V-13V |
ESOP-8帶輸出關斷的13V、10A同步升壓IC |
| HT71678 |
帶音頻檢測和輸出關斷的13V,10A自適應H類同步升壓轉換器,帶有音頻信號檢測功能;輸入電壓范圍VIN:2.7V-13V;輸出電壓范圍VOUT:4.5V-13V;可編程峰值電流:10A
|
|
QFN-20 |
2.7V-13V |
帶音頻信號檢測和輸出關斷的13V,10A自適應H類同步升壓轉換器 |
| HT7167 |
輸入電壓范圍VIN:2.7V-13V;輸出電壓范圍VOUT:4.5V-13V;可編程峰值電流:10A.
|
HT7178/TPS61088/SCT12A1 |
DFN-20 |
2.7V-13V |
帶輸出關斷的13V、10A全集成同步升壓轉換器 |
| HT7178 |
輸入電壓范圍:2.7V -14 V;輸出電壓范圍:4.5V-20V
;可編程峰值電流: 14A
|
TPS61088/HT7167 |
DFN-20 |
2.7V-14V |
20V 14A帶輸出關斷的全集成同步升壓IC |
|
| |
|
| |
|
|