|
當前位置:首頁->產品展示->電源管理IC->HT71678(帶音頻信號檢測和輸出關斷的13V、10A自適應同步DC-DC升壓IC) |
|
|
| 產品名稱: |
HT71678(帶音頻信號檢測和輸出關斷的13V、10A自適應同步DC-DC升壓IC) |
| 封裝形式: |
QFN-20 |
| 兼容型號: |
|
| 產品功能: |
帶音頻檢測和輸出關斷的13V,10A自適應H類同步升壓轉換器,帶有音頻信號檢測功能;輸入電壓范圍VIN:2.7V-13V;輸出電壓范圍VOUT:4.5V-13V;可編程峰值電流:10A
|
產品規格書下載: HT71678.pdf |
|
| 在線客服: |
|
|
| 申請樣品: |
申請樣品 |
|
| |
| |
 |
詳細介紹 |
 |
|
 |
概述
HT71678是一款高功率、全集成升壓轉換器,帶有負載關斷功能的柵極驅動,集成16mΩ功率開關管和23mΩ同步整流管,為便攜式系統提供高效的小尺寸解決方案。
HT71678具有2.7V至13V寬輸入電壓范圍,可為采用單節或兩節鋰電池的應用提供支持。該器件具備10A開關電流能力,并且能夠提供最高13V的輸出電壓。
HT71678帶有音頻信號檢測功能,可根據信號幅度自適應調整升壓輸出值,以達到更高的系統整體效率。其支持10種不同的模式選擇。
HT71678采用自適應恒定關斷時間峰值電流控制拓撲結構來調節輸出電壓。在中等到重負載條件下,HT71678工作在PWM 模式。在輕負載條件下,該器件可通過MODE引腳選擇下列兩種工作模式之一。一種是可提高效率的PFM模式;另一種是可避免因開關頻率較低而引發應用問題的強制PWM模式。PWM模式下,HT71678的開關頻率可通過外部電阻調節,支持200kHz至1.4MHz的范圍。
HT71678還支持可編程的軟啟動,以及可調節的開關峰值電流限制。另外,HT71678集成了輸出關斷功能的柵極驅動,在SD狀態,可完全斷開輸入電源。此外,該器件還提供有14V輸出過壓保護、逐周期過流保護和熱關斷保護。
特點
・輸入電壓范圍VIN:2.7V-13V
・輸出電壓范圍VOUT:4.5V-13V
・可編程峰值電流:10A
・高轉換效率的自適應H類升壓
92% (VIN = 7.4V, VOUT=13V, IOUT =3A)
92% (VIN = 3.6V, VOUT=9.1V, IOUT =1A)
支持單節(1S)和雙節串聯(2S),共10種模式
給音頻功放供電時,有效延長電池播放時間
・輕載條件下兩種調制方式:脈頻調制(PFM)和
強制脈寬調試(PWM)
・集成輸出關斷的柵極驅動
・低關斷功耗,關斷電流1uA
・可調節的開關頻率:200k-1.4M
・可編程軟啟動
・輸出過壓 (14V)、逐周期過流、熱關斷等保護
・DFN20L,4.5mm*3.5mm 無鉛超薄封裝
應用
・無線音箱 ・便攜式音箱
・快充移動電源 ・電子煙
・USB TYPE-C 電源傳輸 ・拉桿音箱
・平板電腦,筆記本電腦 ・POS機終端
管腳排列及定義


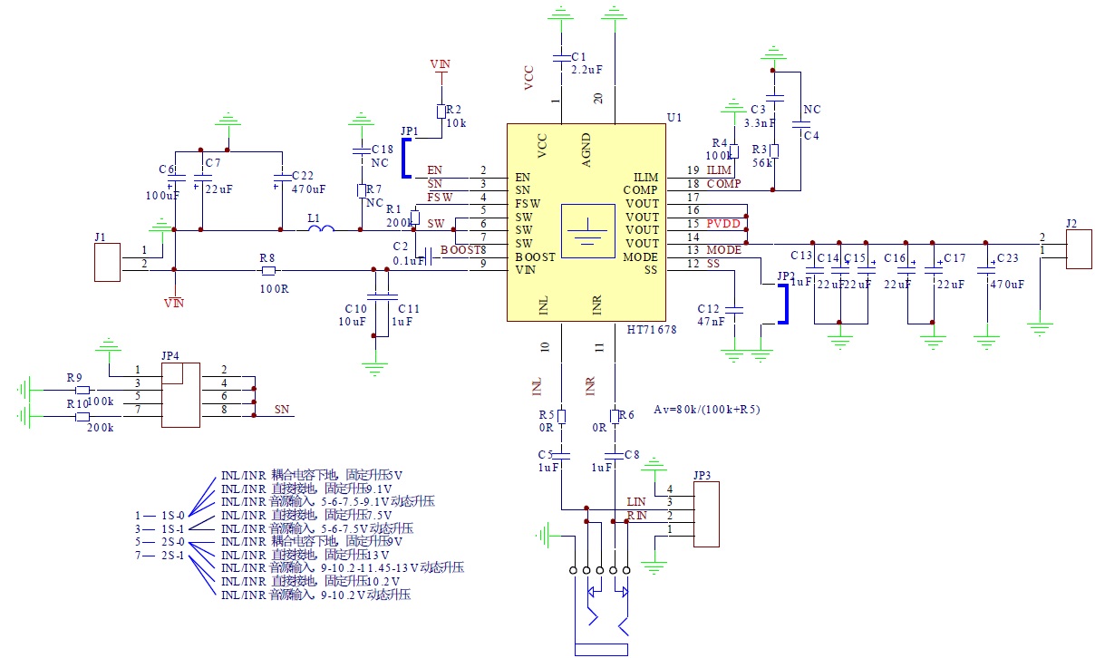
典型應用原理圖

|
|
| |
|
|
| |
| |
 |
您可能對以下產品感興趣 |
 |
|
 |
| 產品型號 |
功能介紹 |
封裝形式 |
工作電壓 |
備注 |
兼容型號 |
| HT71663 |
輸入電壓范圍VIN:2.7V-13V;輸出電壓范圍VOUT:4.5V-13V;內部固定峰值電流:10A |
ESOP-10 |
2.7V-13V |
13V,10A全集成同步升壓轉換器 |
HT71763 |
| HT71763 |
輸入電壓范圍VIN:2.7V-20V ;輸出電壓范圍VOUT:4.5V-20V ;可編程峰值電流:15A |
ESOP-10 |
2.7V-20V |
20V,15A全集成同步升壓轉換器 |
HT71663 |
| HT71782 |
HT71782是一款高功率、全集成升壓轉換器,輸入電壓范圍VIN:2.7V-20V ;輸出電壓范圍VOUT:4.5V-20V ;可編程峰值電流:15A |
QFN-20 |
2.7V-20V |
20V,15A全集成同步升壓轉換器 |
TPS61088/HT7178 |
| HT71672 |
HT71672是一款高功率、全集成升壓轉換器,輸入電壓范圍VIN:2.7V-13V ;輸出電壓范圍VOUT:4.5V-13V ;可編程峰值電流:12A |
DFN-20L |
2.7V-13V |
13V,12A全集成同步升壓轉換器 |
TPS61088/HT7178/HT7167 |
| HT7182 |
輸入電壓范圍:2.7V-21V ;輸出電壓范圍:最高21V ;可編程峰值電流:最高14A |
ESOP-8 |
2.7V-21V |
21V, 14A高效非同步升壓轉換器 |
HT7180/HT7181 |
| IU5706 |
寬輸入范圍(4.5V-24V)同步升壓控制器,支持高達36V的輸出電壓。 |
EQA-16 |
4.5V-24V |
具有寬輸入范圍的低靜態電流同步升壓DC-DC控制器 |
|
| ACM3129 |
2×57W, 1% THD+N, 24V, 4Ω, BTL ;
1×110W, 1% THD+N, 24V, 2Ω, PBTL |
TSSOP-28(散熱片在背部,支持外接散熱器) |
4.5V-26.4V |
2×57W/110W高性能D類音頻功放,超低功耗、展頻功能、動態調整升壓Class H |
|
| ACM3108 |
2×25W, 1% THD+N, 16V, 4Ω, BTL ;
1×50W, 1% THD+N, 16V, 2Ω, PBTL
|
TSSOP-28 |
4.5V-16V |
動態調整升壓CLASS H功能、25W雙聲道/50W單聲道D類音頻功放IC |
AD52068/TPA3110 |
| ACM3128 |
2×32.5W, 1% THD+N, 24V, 8, BTL;
1×65W, 1% THD+N, 24V, 4, PBTL;
2×42W, 1% THD+N, 24V, 6, BTL;
1×84W, 1% THD+N, 24V, 3, PBTL;
2X48W, 1% THD+N, 22V, 4, BTL; |
TSSOP-28 |
4.5V-26.4V |
動態調整升壓CLASS H功能、40W立體聲/80W單聲道D類音頻功放IC |
AD52090/TPA3110 |
| ACM8615 |
21W, 單聲道輸出(8Ω, 20V, THD+N = 1%)
26W, 單聲道輸出 (8Ω, 20V, THD+N = 10%)
|
QFN-16 |
4.5V-21V |
內置DSP、I2S數字輸入20W單聲道D類音頻功放IC |
|
| ACM8625P |
2×33W, 立體聲輸出(6Ω, 21V, THD+N = 1%)
51W, 單聲道輸出 (8Ω, 21V, THD+N = 1%)
|
TSSOP-28 |
4.5V-21V |
I2S數字輸入33W立體聲D類音頻功放芯片、內置DSP小音量低頻增強等算法 |
ACM8622/ACM8625M/ACM8628 |
| ACM8622 |
2×14W, 立體聲輸出(4Ω, 12V, THD+N = 1%);
2×10.5W, 立體聲輸出 (6Ω, 12V, THD+N = 1%) |
TSSOP-28 |
4.5V-14.5V |
內置DSP音效處理算法、2×14W立體聲/ 1×23W單聲道、數字輸入D類音頻功放IC |
TAS5805/ACM8625/ACM8628 |
| ACM8625 |
2×26W, 立體聲輸出(8Ω, 22V, THD+N = 1%)
2×32W, 立體聲輸出 (8Ω, 22V, THD+N = 10%) |
TSSOP-28 |
4.5V-26.4V |
I2S數字輸入26W立體聲D類音頻功放芯片、內置DSP小音量低頻增強等算法 |
TAS5805/ACM8628/ACM8622 |
| ACM8628 |
2×41W、立體聲 (6Ω, 24V, THD+N = 1%) ;
2×33W, 立體聲 (4Ω, 18V, THD+N = 1%) ;
1×82W, 單通道 (3Ω, 24V, THD+N = 1%) |
TSSOP-28 |
4.5V-26.4V |
2×41W立體聲 /1×82W單通道數字輸入功放、內置DSP小音量低頻增強等算法 |
TAS5805/ACM8625/ACM8622 |
| HT81293 |
18W/3.0V-12V(內置升壓至12.3V)/4Ω |
ESOP-16 |
3.0V-12V |
3.0V-12V寬泛輸入電壓內置升壓18W單聲道D類音頻功放芯片,涵蓋單節雙節鋰電應用 |
|
| HT7183 |
輸入電壓范圍:2.6V-5.5V,可調電壓輸出最高至16V輸出 |
SOT23-6 |
2.6V-5.5V |
16V, 3A高效升壓轉換器 |
FP6291/MT3608 |
| HT7180 |
輸入電壓范圍:2.7V-12V,可調電壓輸出最高至12.8V輸出 |
ESOP-8 |
2.5V-12V |
12.8V, 10A高效升壓轉換器 |
HT7181/HT7182 |
| HT7181 |
輸入電壓范圍:2.7V-16V,可調電壓輸出最高至17.8V輸出 |
ESOP-8 |
2.7V-16V |
16.8V、14A高效異步升壓轉換器 |
HT7180/HT7182 |
| HT7179 |
輸入電壓范圍:2.7V-25V ,可調電壓輸出最高至26.8V/4.5A輸出 |
ESOP-16 |
2.7V-25V |
26.8V、15A高效異步升壓轉換器 |
|
| HT566 |
2×20W (VDD=14.5V, RL=4Ω, THD+N=1%) |
QFN-28 |
4.5V-16V |
I2S數字輸入20W立體聲無電感閉環D類音頻功放IC |
|
|
| |
|
| |
|
|
|
| |
業務洽談:
聯系人:張順平
手機:17727550196(微信同號)
QQ:3003262363
EMAIL:zsp2018@szczkjgs.com
聯系人:鄢先輝
手機:17727552449 (微信同號)
QQ:2850985542
EMAIL:yanxianhui@szczkjgs.com
負責人聯絡方式:
手機:13713728695(微信同號)
QQ:3003207580
EMAIL:panbo@szczkjgs.com
聯系人:潘波
|
|
 |
|
 |
|