概述
HT71782是一款高功率、全集成升壓轉換器,集成16mΩ功率開關管和18mΩ同步整流管, 為便攜式系統提供高效的小尺寸解決方案。
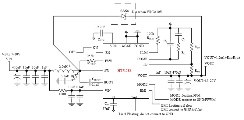
HT71782具有2.7V至20V寬輸入電壓范圍,可為采用單節或兩節鋰電池的應用提供支持。該器件具備15A開關電流能力,并且能夠提供20V的輸出電壓。
HT71782采用自適應恒定關斷時間峰值電流控制拓撲結構來調節輸出電壓。在中等到重負載條件下,HT71782工作在PWM模式。在輕負載條件下,該器件可通過MODE引腳選擇下 列兩種工作模式之一。一種是可提高效率的PFM模式;另一種是可避免因開關頻率較低而引發應用問題的強制PWM模式。PWM模式下,HT71782的開關頻率可通過外部電阻調節,支持200kHz至1.0MHz的范圍。
HT71782還支持可編程的軟啟動,以及可調節的開關峰值電流限制。另外,HT71782支持兩種不同的tr/tf,以適應不同的EMI和效率需求。
此外,該器件還提供有22V輸出過壓保護、 逐周期過流保護和熱關斷保護。
特性
・輸入電壓范圍VIN:2.7V-20V
・輸出電壓范圍VOUT:4.5V-20V
・可編程峰值電流:15A
・高轉換效率:
93% (VIN=7.4V, VOUT=15.5V, IOUT=1.5A)
・輕載條件下兩種調制方式:脈頻調制(PFM)和強制脈寬調試(FPWM)
・支持兩種tr/tf模式,應對EMI挑戰
・低關斷功耗,關斷電流1uA
・可調節的開關頻率:200k-1.0M
・可編程軟啟動
・輸出過壓 (22V)、逐周期過流、熱關斷等保護
・QFN20L,3.5mm *4.5mm無鉛超薄封裝
應用
・無線音箱 ・便攜式音箱 ・快充移動電源・電子煙 ・USB TYPE-C 電源傳輸 ・拉桿音箱 ・平板電腦,筆記本電腦 ・POS機終端
管腳排列及定義


應用原理圖
