在鋰電池供電的系統中,輸入電壓通常不高于4.2V(單節)/8.4V(2節),而在藍牙音箱、電池檢測、高亮手電筒、USB Type-C PD、大尺寸面板門級驅動等場合,則需要高達9V或12V及以上的電壓,遠高于電源輸入電壓。因此,需要DC-DC升壓轉換器提供數倍于輸入的輸出電壓,以滿足這些系統中各種各樣的電路和功能的需要。
現在市場上的DC-DC升壓芯片分為異步升壓和同步升壓。異步升壓外圍需要二級管,二級管因為有固定的導通電壓存在,根據公式P=UI,在越大輸出電流的時候,二級管上的功耗損失會越大。而同步升壓外圍無需二級管,同步升壓比異步升壓的優勢就是擁有更快的導通速度、和更小的導通壓降,因而效率會更高。
深圳市永阜康科技有限公司現在力推HT7166/HT7167全集成同步升壓芯片,該系列芯片帶有負載關斷功能的柵極驅動,集成16mΩ功率開關管和23mΩ同步整流管,為便攜式系統提供高效的小尺寸解決方案;HT7166/HT7167具有2.7V至13V寬輸入電壓范圍,可為采用單節或兩節鋰電池的應用提供支持;具備10A開關電流能力,并且能夠提供13V的輸出電壓。實現3.7V升壓到12V(最大2.6A電流輸出), 7.4V升壓到12V(最大5.5A電流輸出),廣泛應用于藍牙音箱、電子煙、移動電源、機器人電源板等領域。
一.HT7166
1. 應用特性
①.HT7166腳位圖

②.HT7166管腳說明

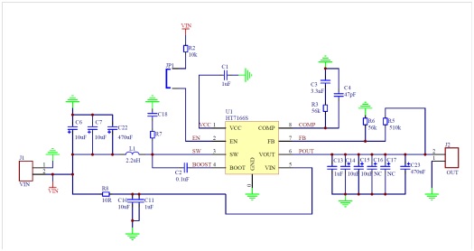
③.HT7166典型應用圖

④.圖HT7166 DEMO板PCB頂層設計圖

⑤.HT7166 DEMO板PCB底層設計圖

⑥.HT7166 DEMO板貼片圖

⑦.HT7166 DEMO板物料清單

⑧.HT7166 DEMO板實物圖

二.HT7167
①.HT7167腳位圖

②.HT7167管腳說明

③.HT7167典型應用圖

④.圖HT7167 DEMO板PCB頂層設計圖

⑤.HT7167 DEMO板PCB底層設計圖

⑥.HT7167 DEMO板貼片圖

⑦.HT7167 DEMO板物料清單

⑧.HT7167 DEMO板實物圖

三.選型表
|
型號
|
輸入電流
|
輸入電壓
|
輸出電流(最大值)
|
類型
|
封裝
|
輸出電壓
|
內置MOS
|
備注
|
|
HT8903
|
9A
|
2.5V-8.5V
|
3A_3.7V to 9V
|
異步
|
ESOP8
|
≤9V
|
●
|
|
|
HT7166
|
10A
|
2.7V-13V
|
3.7A_3.7V to 9V
|
同步
|
ESOP8
|
≤13V
|
●
|
|
|
2.6A_3.7V to 12V
|
|
5.5A_7.4V to 12V
|
|
HT7167
|
10A
|
2.7V-13V
|
3.7A_3.7V to 9V
|
同步
|
DFN20L
|
≤13V
|
●
|
兼容TPS61088
|
|
2.6A_3.7V to 12V
|
|
5.5A_7.4V to 12V
|
|
HT71678
|
10A
|
2.7V-13V
|
27W_3.7V to 9V
|
同步
|
DFN20L
|
≤13V
|
●
|
音頻檢測,
動態升壓
|
|
25W_3.7V to 12V
|
|
55W_7.4V to 12V
|
|
HT7178
|
14A
|
2.7V-15V
|
5A_3.7V to 9V
|
同步
|
DFN20L
|
≤20V
|
●
|
兼容TPS61088
|
|
3.6A_3.7V to 12V
|
|
7.5A_7.4V to 12V
|
|
6A_7.4V to 15V
|
|
6.5A_12V to 20V
|
| |
|
|
|
|
|