如果允許任何一節或幾節電池過度放電,那么可再充電電池組的性能就會過早地發生劣化。當電池組變至完全放電狀態時,最弱的那一節或幾節電池的 ILOAD•RINTERNAL 電壓降將會超過內部 VCELL 化學電勢,而且電池端子電壓將變至負值 (相對于標準電壓)。在這種情況下,不可逆的化學過程將開始,從而改變起初提供電池的電荷存儲能力的內部材料特性,因此該節電池隨后的充電周期將不會保持原始內能。此外,一旦某節電池被損壞,則它在后續使用過程中遭受極性反轉的可能性較大,進而導致問題的惡化并急速縮短電池組的有效循環壽命。
當采用基于鎳的電池化學組成時,一組串接電池的過度放電不一定會造成某種安全危害,但是,早在用戶察覺到性能的任何顯著下降之前時常會發生一節或多節電池遭受極性反轉的現象。到那個時候再來修復電池組就太遲了。當采用能量存儲密度更高的鋰電池化學組成時,作為一項針對過熱或火情的安全措施,極性反轉是必須加以防止的。于是,對于確保長久的電池組壽命 (以及使用鋰電池時的安全性) 來說,監視各節電池的電壓是絕對必要的。
不妨考慮使用 LTC6801,這是一款專為應對上述特定問題而開發的集成解決方案。LTC6801 能夠檢測多達 12 個串接電池組電池的過壓 (OV) 和欠壓 (UV) 情況,并利用可級聯的互連線來處理擴展的器件鏈,所有這些均無需借助任何的微處理器支持。
LTC6801 的特點
操作模式和可編程門限電平通過引腳搭接來設定?商峁 9 種 UV 設定值 (從 0.77V 至 2.88V) 和 9 種 OV 設定值 (從 3.7V 至 4.5V)。監視的電池數目可設定在 4 至 12 之間,而采樣速率可設定為 3 種不同的速度之一,旨在優化功耗與檢測時間之間的關系。另外還提供了 3 種不同的遲滯設定值,以適應報警恢復功能電路的運轉狀態。
為了支持串接電池的擴展配置,故障信令通過在一個“堆疊”器件鏈中進行電流隔離差分時鐘信號的雙向傳遞來發送,因而對施加在電池組上的負載噪聲提供了出色的免疫力。器件鏈中任何檢測到故障的器件都將中斷其輸出時鐘信號,于是,整個器件鏈中的任何故障指示均將傳播至堆棧中的“末端”器件。時鐘信號由一個專用 IC (例如:LTC6906) 或一個主控微處理器 (如果需要使用一個的話) 在堆棧的末端產生,并在情況正常時完整地通過器件鏈進行循環。
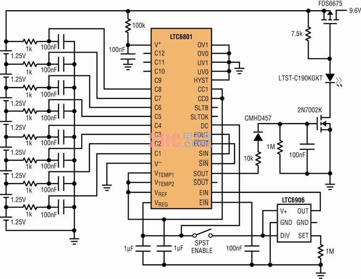
在許多應用中,LTC6801 都被用作諸如 LTC6802 等更加精細復雜的采集系統的一個備用監視器 (例如:在混合動力汽車中)。不過,它也非常適合用作面向較低成本產品 (比如:便攜式工具和后備電源) 的獨立型解決方案。由于 LTC6801 直接從它所監視的電池獲取其工作電源,因此每個器件的可用電池電壓范圍因電池的化學組成而改變,旨在提供運行該器件所需的電壓 —— 從大約 10V 至高達 50V 以上。該電壓范圍支持將 4~12 節鋰離子電池或 8~12 節鎳電池堆疊成組來使用。如圖 1 所示,采用 LTC6801 來監視一個鎳電池組 (含 8 節鎳電池) 并保護其免遭過度放電式的不當使用是非常簡單的。請注意,盡管只有一個欠壓報警和鎳電池化學組成有關,但由于存在 OV 情況,因此在充電操作期間仍將對電池組供電連續性故障進行檢測。

圖 1
避免電池反向
在基于鎳的傳統多節電池的電池組中,電池反向是一種主要的損壞機理,而且實際上早在其他明顯的電荷耗盡癥狀出現之前就有可能發生。
以下面的情形為例。一個含 8 節鎳鎘電池 (NiCd) 的電池組正在對諸如鉆孔器等手工工具進行供電。普通用戶會使用鉆孔器直到其速度減緩至其初始速度的大概 50% 為止,這意味著標稱電壓為 9.6V 的電池組在加載運作之后下降至約 5V。假設各節電池完全匹配 (如圖 2 中左側的略圖所示),則意味著每節電池的電壓已經運行到低至 0.6V 左右,這對于各節電池而言是可以接受的。然而,如果在電池中存在失配 (致使其中或許有 5 節電池的電壓仍在 1.0V 以上),則其他 3 節電池的電壓將低于 0V 并經受一個反向應力,如位于圖 2 中央的略圖所示。

圖 2
即使假設電池組中只有一節弱電池 (一種現實的情形),如圖 2 中的右側略圖所示,第一個電池反向也很有可能在電池組電壓仍為 8V 或更高時發生,而僅能感知細微的電池組供電能力下降。由于實際上不可避免地存在的電池失配,用戶會在無意之中定期反轉電池,因而縮減了其電池組的容量和壽命。所以,一種能夠及早地檢測出某節電池電量耗盡的電路可為用戶提供重要的價值。
采用 LTC6801解決方案
LTC6801 的最低可用 UV 設定值 (0.77V) 非常適合于檢測鎳電池組的電量耗盡。圖 1 示出了一個被用作負載斷接裝置的 MOSFET 開關,該 MOSFET 開關受控于 LTC6801 的輸出狀態。當一節電池的電量耗盡、而且其電位降至門限以下時,則將負載拿掉,這樣就可以避免電池反向及其造成的性能劣化影響。它還允許從電池組安全地獲取最大的能量,因為并未就電池的相對匹配做任何假設,而在采用一個過分保守的單電池組電位門限函數時則有可能需要進行這樣的假設。
一個 10kHz 時鐘由 LTC6906 硅振蕩器產生,而且 LTC6801 輸出狀態信號被檢測和用于控制負載斷接動作。由于本例不涉及器件的堆疊,因此可級聯的時鐘信號被簡單地回送,而不是傳遞至另一個 LTC6801。一個 LED 用于提供“可向負載供電”的視覺指示。當開關開路時,弱電池的電壓往往略有恢復,而 LTC6801 將重新啟動負載開關 (采用 0.77V 欠壓設定值時無遲滯)。這種數字負載限制動作的循環速率取決于 DC 引腳的配置;在最快速響應模式中 (DC = VREG),輸送的負載功率的占空比下降并遞減至零,而當最弱的電池安全地到達一種完全放電狀態時,脈動變得明顯且較為緩慢。
在某些應用中,當最弱的電池接近完全放電狀態時 (如圖 1 所示),自動中斷負載是不能接受的。對于這些情況,圖 3 給出的電路或許是一種上佳的替代方案。該電路并不強制某種負載干預,而是簡單地提供了一種用于告知電池電量接近耗盡的聲音報警指示。這里,LED 提供了這樣一條指示,即:“報警電路處于運行狀態且沒有電池耗盡”。

圖 3
當不存在源時鐘時,將調用一種 LTC6801 空閑模式,功耗隨后將降低至微乎其微的 30μA,遠遠低于電池組的典型自放電電流。在圖 1 和圖 3 這兩幅圖中,所示的電路均具有一個負責停用振蕩器 (及其他外圍電路) 的開關,以在不使用電路時將其置于空閑模式,從而盡可能地減少電池的消耗。
結論
LTC6801 能同時監視一個多節電池的電池組中多達 12 個單獨的電池,從而使得能夠實現電池組容量和壽命的最大化。也可以將多個 LTC6801 級聯起來使用以支持較大的電池組。該器件具有高集成度、可配置性和經過深思熟慮的特點,包括一種用于最大限度地減少待用期間電池組消耗的空閑模式。這令 LTC6801 成為一款適用于改善電池供電型產品的性能和可靠性的緊湊型解決方案。
|