| 當前位置:首頁->技術分享 |
|
| 三節鋰電充電管理IC(ESOP-8最簡封裝)-VAS5176應用原理說明 |
|
|
| 文章來源:永阜康科技 更新時間:2019/5/25 13:27:00 |
在線咨詢: |
| |
產品概述
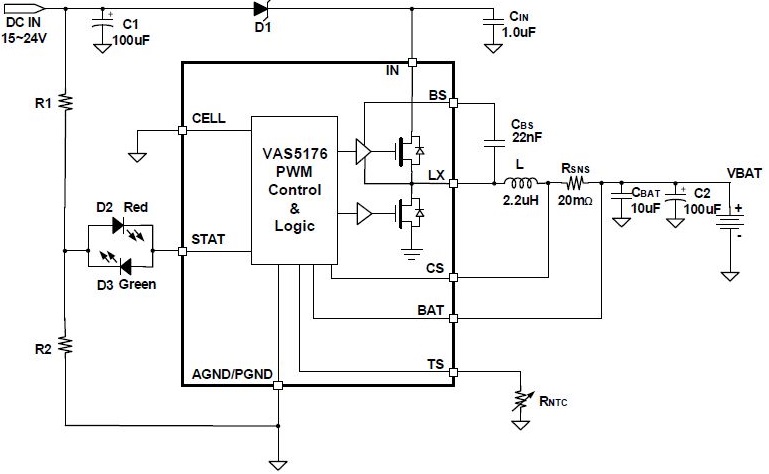
VAS5176 是一款8.5V-24V 輸入,高度集成的開關型鋰離子/聚合物電池充電芯片, 以高精度調節2A充電電流,和電池電壓。它密切監測電池組的溫度只在設置安全溫度范圍下允許充電,還提供電池檢測、預充電調節、充電飽充和充電狀態指示等功能。熱反饋調節可降低充電電流并維持芯片內部溫度以不超過125°C 的條件下工作,如果結溫超過155°C,它將進行過熱關斷保護,停止工作以確保可靠度。
VAS5176 適合2-4 節電池充電,它集成24V 耐壓,低導通組抗的N-型場效應晶體管以1.0MHZ 同步降壓管理實現高效率的鋰電池充電并簡化外圍電路設計。VAS5176 封裝為SOP8-e。
3節鋰電典型應用原理圖

DEMO實物圖

詳細的產品資料及銷售聯絡信息請參看:
VAS5176 http://www.lbxn.com.cn/products_3821.htm |
| |
|
|
|
|
|
| |
| |
| |
 |
您可能對以下產品感興趣 |
 |
|
 |
| 產品型號 |
功能介紹 |
兼容型號 |
封裝形式 |
工作電壓 |
備注 |
| VAS5176 |
VAS5176 是一款8.5V-24V 輸入,高度集成的開關型鋰離子/聚合物電池充電管理芯片, 以高精度調節2A充電電流,和電池電壓。 |
VAS5175A/VAS5176 |
ESOP-8 |
8.5V-24V |
8.5V-24V輸入2A開關降壓型2節/3節4節鋰電池充電管理IC |
| VAS5175H |
VAS5175H 是一款5V-24V 輸入,開關降壓型1節4.35V/2節8.7V鋰離子/聚合物電池充電芯片, 以高精度調節2A 充電電流,和電池電壓。它密切監測電池組的溫度只在設置安全溫度范圍下允許充電,還提供電池檢測、預充電調節、充電飽充和充電狀態指示等功能。 |
VAS5175A/VAS5176 |
ESOP-8 |
5V-26V |
2A開關降壓型1節4.35V/2節8.7V鋰電池充電管理IC |
| VAS5175A |
VAS5175A 是一款5V-24V輸入,高度集成的開關型鋰離子/聚合物電池充電芯片, 以高精度調節2A充電電流,和電池電壓。它密切監測電池組的溫度只在設置安全溫度范圍下允許充電,還提供電池檢測、預充電調節、充電飽充和充電狀態指示等功能。 |
VAS5175H/VAS5176 |
ESOP-8 |
5V-24V |
2.0A, 1/2節鋰電池開關型充電器 |
|
| |
|
| |
|
|