| 當前位置:首頁->方案設計 |
|
| IFX007T BLDC馬達控制方案 |
|
|
| 文章來源:永阜康科技 更新時間:2019/7/17 9:34:00 |
在線咨詢: |
| |
infineon公司的IFX007T是集成了大電流半橋的馬達驅動器,是工業和多用途NovalithIC™系列中一員,一個封裝內包含有P溝高邊MOSFET和N溝低邊MOSFET以及集成的驅動器集成電路,它具有邏輯電平輸入,帶電流檢測的診斷,轉換速率調整,死區時間產生以及超溫保護,欠壓保護,過流保護和短路保護等特性,很容易和微控制器接口.通路電阻最大為12.8 mΩ @ 25℃ (typ.10.0 mΩ @ 25℃),高邊電阻最大為6.5 mΩ @ 25℃ (typ.5.3 mΩ @ 25℃),低邊電阻最大為6.3 mΩ @ 25℃ (typ. 4.7mΩ @ 25℃),限流電流最大為55A,工作電壓高達40 V, RoHS兼容,滿足JESD47I規范,主要用在自動化,家用電器,機器人和醫療電子以及電動工具,小型機器人,無人機,真空吸塵器,醫用馬達,醫院病床,3D打印機,電風扇,電泵等.本文介紹了IFX007T主要特性,框圖和應用電路,以及馬達控制板主要特性,電路圖,PCB設計圖.
The IFX007T is an integrated high current half bridge for motor drive applications. It is part of the Industrial &Multi PurposeNovalithIC™ family containing one p-channel high-side MOSFET and one n-channel low-sideMOSFET with an integrated driver IC in one package. Due to the p-channel high-side switch the need for acharge pump is eliminated thus minimizing EMI. Interfacing to a microcontroller is made easy by theintegrated driver IC which features logic level inputs, diagnosis with current sense, slew rate adjustment, deadtime generation and protection against overtemperature, undervoltage, overcurrent and short circuit.
The IFX007T provides a cost optimized solution for protected high current PWM motor drives with very lowboard space consumption.
IFX007T主要特性:
• Path resistance of max.12.8 mΩ @ 25℃ (typ.10.0 mΩ @ 25℃)
High side: max. 6.5 mΩ @ 25℃ (typ. 5.3 mΩ @ 25℃)
Low side: max. 6.3 mΩ @ 25℃ (typ. 4.7mΩ @ 25℃)
• Enhanced switching speed for reduced switching losses
• Capable for high PWM frequency combined with active freewheeling
• Switched mode current limitation for reduced power dissipation in overcurrent
• Current limitation level of 55 A min.
• Status flag diagnosis with current sense capability
• Overtemperature shutdown with latch behavior
• Undervoltage shutdown
• Driver circuit with logic level inputs
• Adjustable slew rates for optimized EMI
• Operation up to 40 V
• Green Product (RoHS compliant)
• JESD47I Qualified
IFX007T目標應用:
The features of the NovalithICTM IFX007T make it an ideal half bridge for industrial & consumer motor drive for automation, home appliances, robotics, and medical applications: power tools, small robotics, drones, vacuum cleaners, medical motors, hospital beds, 3D printers, fans, pumps, and many more.

圖1.IFX007T框圖

圖2. IFX007T應用電路:兩個IFX007T H橋

圖3. IFX007T應用電路:一個IFX007T半橋(負載接地)
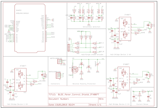
馬達控制板
The Motor Control Shield adds powerful motor control to the Arduino projects. The shield can be controlledwith the general logic IO-Ports of a microcontroller. Either an Arduino Uno or the XMC4700 Relax Kit fromInfineon can be used as the master.
On board of the Motor Control Shield are three IFX007T NovalithICTM. Each is featuring one P-channel high sideMOSFET and one N-channel low side MOSFET with an integrated driver IC in one package. Due to the P-channelhigh side switch a charge pump is not needed.
The IFX007T half-bridge is easy to control by applying logic level signals to the IN and INH pin. When applying aPWM to the IN pin the current provided to the motor can be controlled with the duty cycle of the PWM. With anexternal resistor connected between the SR pin and GND the slew rate of the power switches can be adjusted.
The Motor Control Shield can be easily connected to any Arduino board or the XMC4700 Relax Kit via headers.

圖4.馬達控制板外形圖
馬達控制板主要特性:
• An Arduino Uno, XMC4700 Relax Kit, or similar board connected to the shield can control the three halfbridgesvia the general IO pins.
• Brushed DC Motor Control up to 250 W continuous load
- 8–24 V nominal input voltage (max. 6–40 V)
- Average motor current 30 A restricted due to the limited power dissipation of the PCB (IFX007T currentlimitation @ 55 A min.)
• Drives either one brush/less DC motor, one brushed bi-directional DC motor or three uni-directional DCmotors.
• Capable of high frequency PWM, e.g. 25 kHz
• Adjustable slew rates for optimized EMI by changing external resistor
• Driver circuit with logic level inputs
• Status flag diagnosis with current sense capability
• Protection e.g. against overtemperature and overcurrent
• Reverse polarity protection with IPD90P04P4L
• Further comments:
- Due to limited performance caused by the PCB layout, we recommend our customers to remove thecapacitance C5 for high frequency applications. It is only layout related, not refer to the device.
- The size of the DC-link capacity (C4 in schematic) with 560 μF is for most applications sufficient. But forhigh current applications, we recommend our customers to follow the design rule in our applicationnote and replace the DC-link cap with a bigger one.
- Due to the limited area of the PCB and the small DC-link cap, the demoboard shouldn’t be used forshort circuit test.
- This demoboard is designed for both sensorless applications and the application with Hall sensor. Butfor the application with sensor, please remove R36/R37/R38 and solder R18/R19/R20/R21/R22/R23/R25/R26/R27.
- Due to the limited pinout of the Arduino shield all IS pins of the three devices are connected together.According to different applications the value of R4 could be adjusted to achieve a better current sense performance.

圖5.馬達控制板電路圖

圖6.IFX007T熱RC網絡電路圖

圖7.馬達控制板PCB設計圖:Arduino和IFX007T

圖8.馬達控制板PCB設計圖:連接器 |
| |
|
|
|
|
|
| |
| |
| |
 |
您可能對以下產品感興趣 |
 |
|
 |
| 產品型號 |
功能介紹 |
兼容型號 |
封裝形式 |
工作電壓 |
備注 |
| ATD5988 |
ATD5988是一種便于使用的內部集成了譯碼器的微
特步進電機驅動器。其設計為能使雙極步進電機以全、
半、1/4、1/8、1/16、1/32步進模式工作。步進模式由邏
輯輸入管腳MSx選擇。輸出驅動能力達到32V和±2A。
ATD5988包含一個工作在慢衰或混合衰減模式的固定衰
減時間的電流調節器。 |
A5988 |
QFN-28 |
6.5V-32V |
內置轉換器和過流保護的微特步進電機驅動芯片 |
| AT8841 |
AT8841為打印機和其它電機一體化應用提供一種雙通道集成電機驅動方案。AT8841有兩路H橋驅動,最大輸出42V 3A,可驅動兩路刷式直流電機,或者一路雙極步進電機,或者螺線管或者其它感性負載。雙極步進電機可以以整步、2細分、4細分運行,或者用軟件實現高細分。 |
DRV8841 |
TSSOP-28 |
8V-42V |
3A雙路刷式直流或單路雙極步進電機驅動器(PWM 控制器) |
| AT8840 |
AT8840為打印機和其它電機一體化應用提供一種單通道H橋集成電機驅動方案。AT8840有一路H橋驅動,最大輸出42V 3.5A(5A峰值),可驅動一路刷式直流電機。 |
DRV8840 |
TSOOP-28 |
8V-42V |
具有浪涌電流保護功能的 5A 刷式直流電機驅動器(PH/EN 控制器) |
| AT8812C |
AT8812C為打印機和其它電機一體化應用提供一種雙通道集成電機驅動方案。 |
DRV8812/DRV8813 |
HTSSOP-28 |
8~38V |
具有4級電流調節的1A雙極步進電機驅動IC |
| AT8810 |
AT8810為打印機和其它電機一體化應用提供一種雙通道集
成電機驅動方案。 |
BD68610 |
HTSSOP-16 |
8~38V |
舞臺燈光專用步進電機驅動IC |
| HR4995 |
HR4995是一種便于使用的內部集成了譯碼器的微特步進電機驅動器。 |
A4985 |
QFN-24 |
8V-38V |
內置轉換器和過流保護的微特步進電機驅動芯片 |
| HR9110 |
HR9110是應用于直流電機方案的單通道H橋驅動器芯片。 |
L9110 |
SOP-8 |
1.8V-6.8V |
1.2A玩具單通道直流電機驅動IC |
| HR2125 |
HR2125是一種雙通道、低導通壓降的正反向電機驅動芯片,為玩具、打印機和其它電機一體化應用提供一種雙通道電機驅動方案。 |
|
DFN-10 |
1.8V-6.8V |
低壓雙通道H橋驅動器 |
| AT8870 |
AT8870是一款刷式直流電機驅動器,適用于打印機、電器、
工業設備以及其他小型機器 |
DRV8870/A4950 |
SOP-8 |
6.5V-38V |
3.6A單通道刷式直流電機驅動IC |
| AT8812 |
AT8812為打印機和其它電機一體化應用提供一種雙通道集成電機驅動方案。AT8812有兩路H橋驅動,最大輸出38V 2A,可驅動兩路刷式直流電機,或者一路雙極步進電機,或者螺線管或者其它感性負載。 |
DRV8812 |
HSSOP-28 |
8V-38V |
|
| AT8313 |
AT8313提供三路可獨立控制的半H橋驅動,每個半H橋可輸出2.5A峰值電流或1.75A均方根(RMS)電流輸出,可驅動一個三相直流無刷電機,也可被用于驅動螺線管或者其它負載。 |
DRV8313 |
QFN-36 |
8-38V |
2.5A三路半橋集成驅動芯片 |
| HR8826 |
HR8826是一種內置步進表的集成微步進電機驅動器,為打印機、掃描儀和其它自動化設備提供解決方案。其設計為能使雙極步進電機以全、半、1/4、1/8、1/16、1/32步進模式工作。步進模式由邏輯輸入MODEx選擇。輸出驅動能力達到38V和±3A。HR8826的衰減模式可編程。 |
DRV8825 |
TSSOP-28 |
8V-38V/3A |
具有片上1/32微步進分度器的3A雙極步進電機驅動IC |
| HR8828 |
HR8828是一種內置步進表的集成微步進電機驅動器,為打印機、掃描儀和其它自動化設備提供解決方案。其設計為能使雙極步進電機以全、半、1/4、1/8、1/16、1/32步進模式工作。步進模式由邏輯輸入MODEx選擇。輸出驅動能力達到38V和±3.5A。HR8828的衰減模式可編程。 |
TB6560 |
QFN-48/LQFP-48 |
8V-38V/3.5A |
內置步進表的3.5A集成微步進電機驅動器 |
| HR3992 |
HR3992是一種便于使用PWM來控制電流的雙極微特步進電機驅動器, 輸出驅動能力達到35V和±1.5A。內部固定關閉時間的PWM電流控制時序電路可以通過串行接口進行編程,使其工作在慢衰、快衰或混合衰減模式。 |
A3992 |
TSSOP-24 |
8V-35V/1.6A |
DMOS 全橋 PWM 微步進電機驅動芯片 |
| HR4982 |
HR4982是一種便于使用的內部集成了譯碼器的微特步進電機驅動器。其設計為能使雙極步進電機以全、半、1/32和1/128步進模式工作。步進模式由邏輯輸入MSx選擇。輸出驅動能力達到35V和±2A。HR4982包含一個工作在慢衰或混合衰減模式的固定關閉時間的電流調節器。 |
A4982 |
TSSOP-28 |
8V-35V/2A |
內置轉換器和過流保護的微特步進電機驅動芯片 |
| HR4988 |
HR4988是一種便于使用的內部集成了譯碼器的微特步進電機驅動器。其設計為能使雙極步進電機以全、半、1/4、1/8、1/16、1/32、1/64和1/128步進模式工作。步進模式由邏輯輸入MSx選擇。輸出驅動能力達到35V和±2A。HR4988包含一個工作在慢衰或混合衰減模式的固
定關閉時間的電流調節器。 |
A4988 |
TSSOP-28/QFN-28 |
8V-35V/2A |
內置轉換器和過流保護的微特步進電機驅動芯片 |
| HR8833 |
HR8833為玩具、打印機和其它電機一體化應用提供一種雙通道電機驅動方案。HR8833有兩路H橋驅動,可以驅動兩路刷式直流電機,或者一個雙極步進電機,或者螺線管或者其它感性負載。 |
DRV8833 |
TSSOP-16 |
2.70V-12.8V |
2A低電壓雙路刷式直流或單路雙極步進PWM繞組電流調節/限制電機驅動器IC |
| HR5561 |
HR5561是應用于直流電機方案的單通道H橋驅動器芯片。
HR5561的H橋驅動部分采用低導通電阻的PMOS和NMOS功率管。低導
通電阻保證芯片低的功率損耗,使得芯片安全工作更長時間。此
外HR5561擁有低待機電流、低靜態工作電流。這些性能使能HR5561
易用于玩具方案。 |
AT5561 |
SOP-8/DIP-8 |
1.8V-6.0V |
玩具單通道直流電機驅動器 |
| HR1084 |
HR1084是應用于直流電機方案的單通道H橋驅動器芯片。
HR1084的H橋驅動部分采用低導通電阻的PMOS和NMOS功率管。低導
通電阻保證芯片低的功率損耗,使得芯片安全工作更長時間。此
外HR1084擁有低待機電流、低靜態工作電流。這些性能使能HR1084
易用于玩具方案。 |
DW1084 |
SOP-8/DIP-8 |
1.8V-6.0V/1A |
玩具單通道低電壓1A直流電機驅動IC |
|
| |
|
| |
|
|