此文檔適用于HT7178、HT7167、HT7166、HT71678
HT7178為20V/14A 同步升壓IC;
HT7167、HT7166為13V/12A同步升壓IC;
HT71678為帶音頻檢測的13V/12A同步升壓IC;
我們知道,同步升壓IC,內置一個功率開關管和一個同步整流管,由于HT 產品均為大電流升壓,電感峰值電流>10A,在兩個功率管交替打開的時候,會在SW、POUT上產生高的毛刺。電感電流越大,電壓毛刺越大。不合理的布局,導致EMI輻射超標,DCDC轉換效率變低,IC可靠性降低。
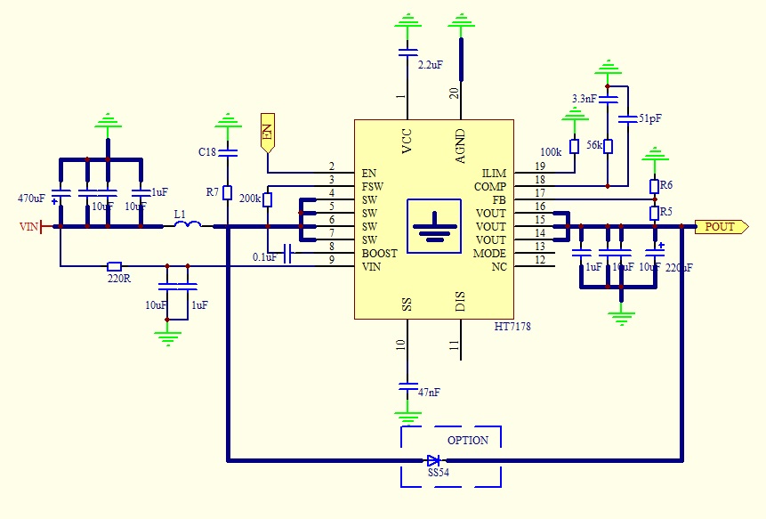
下面以HT7178 為例,闡述如何進行合理LAYOUT。

1 輸入濾波電容:為防止大電流工作時,VIN 輸入波動大導致系統欠壓,建議輸入增加470uF電解電容。
2 輸出濾波電容:原則上,小電容能靠多近VOUT 管腳就靠多近,且電容地與芯片底部地回路粗短;大電容完全濾除電壓毛刺后再供給后級。
3 圖中粗線為功率回路,盡量保持大電流路徑足夠線寬,且此塊地平面能完整,回路最短(地包括VIN 輸入的地,輸入濾波電容的地,芯片底部地,輸出濾波電容地)。
4 電感L1 選擇:1.5uH or 2.2uH,飽和電流>12A;建議擇2.2uH 1040封裝一體成型電感,Isat=16A 。
5 開關工作頻率:開關頻率高,開關損耗大,但輸入電流紋波小,折中這兩個考慮,一般DCDC開關頻率在500kHz—800kHz之間;200k 電阻對應650kHz開關頻率。
6 輸入RC 濾波:在單節應用時,RC濾波防止VIN 波動大造成HT7178欠壓;VIN大于8V應用時,增加R來保護HT7178的9腳VIN的正常工作。
7 SW 增加RC,吸收SW 開關時候的毛刺,削減輻射
8 R5、R6決定升壓;ILIM決定輸入峰值限流:COMP為補償網絡,須根據實際應用合理計算。
9 預留二極管SS54,可提高DCDC 轉換效率
下面以實際測試為例,闡述各參數的影響,主要針對SW、POUT上的毛刺,以及效率做說明。
測試對比原型如下圖:

條件:輸入3.7V, 輸入濾波470uF+2*10uF;限流電阻100k,限流12A peak;
輸出13.2V(510k+51k);輸出濾波220uF+2*10uF+1uF; COMP=(56k+3.3nF)// 51pF;
SW無RC;無預留二極管SS54;
負載:2A直流負載輸出;
1 測試結果:輸入3.7V,電流8.33A,輸出13.28V 2A,效率86.17%

SW 上升沿,下管關,整流管開
SW下降沿,下管開,整流管關
黃色為SW 管腳波形;紅色為POUT波形;測試均為靠近芯片管腳,下同;
可以看到,SW上升沿,在SW上有很高的毛刺,達到了驚人的19.2V,POUT上為16.2V;
SW下降沿,SW 死區毛刺較小,但POUT上有更高的16.7V毛刺;
2 在SW與POUT 直接,并聯肖特基二極管SS52;二極管壓降約0.2V,當整流管電流大于10A 時,整流管電壓會大于0.2V,這時候SS52 可分擔部分電流;同時,在下管和整流管交替打開時候,由于死區時間,靠內部體二極管續流,這樣SS52 可很好續流。
輸入3.7V,電流8.18A,輸出13.26V 2A,效率87.62%,提升約1.5點效率

SW 上升沿,下管關,整流管開

SW 下降沿,下管開,整流管關
SW 上升沿,在SW 上有18.1V,POUT 上為15.6V;--SW 小了1V,POUT 小了0.5V;
SW 下降沿,SW 死區毛刺較小,POUT 上為15.6V;--POUT 小了1V;
可以看到了,在SW 和POUT 之間并了一個SS52,增加了一路續流路徑,SW 和POUT 的毛刺有明顯減小,尤其是POUT 在整流管關的時候;
3 SW 上加RC,1Ω+3.3nF

SW 上升沿,下管關,整流管開

SW 下降沿,下管開,整流管關
SW 上升沿,在SW 上只有16V,POUT 上為14.6V;--SW 小了近3V,POUT 小了1.5V;
SW 下降沿,SW 死區毛刺較小,POUT 上仍為16.7V;--維持不變;
在SW 上加了RC,延緩了SW 開關的上升沿、下降沿;可以看到,在SW 上升的時候,毛刺明顯變小,且震蕩也變很小,對于改善EMI 有很好的幫助;但是,在整流管關的時候,對于POUT 上的毛刺作用不大。
4 POUTPOUT上挨近管腳的上挨近管腳的11uFuF電容去掉電容去掉

SW上升沿,下管關,整流管開
SW下降沿,下管開,整流管關
SW上升沿,在上升沿,在SW上有上有21V,POUT上為上為18.2V;;----SW大了近2V,,POUT大了2V;;
SW下降沿,SW死區毛刺較小,POUT上為19.3V;----POUT大了2.5V;
可以看到,在挨近POUT管腳,無11uFuF電容的情況下,情況都有明顯惡化,此種情況極易造成芯片損傷;另外,SW、POUT端的震蕩也加劇,輻射變嚴重。
5 POUT上挨近管腳的上1uF電容上再并上0603封裝10uF電容

SW上升沿,下管關,整流管開

SW下降沿,下管開,整流管關
SW上升沿,在上升沿,在SW上有19.1V,POUT上為16.2V;----無明顯變化
SW下降沿,SW死區毛刺較小,POUT上有上有16.3V;----略微降低0.4V
在POUT上繼續增大濾波電容,對于SW端基本上沒有再改善;對于POUT本身,有稍微改善。
6 在結合上述,在SW加RC(1Ω+3.3nF),SW與POUT之間加SS52

SW上升沿,下管關,整流管開

SW下降沿,下管開,整流管關
SW在上升沿,在SW上有15.4V,POUT上為14.4V;----SW小了3.8V,POUT小了小了1.8V;
SW下降沿,SW死區毛刺較小,POUT上為15.6V;----POUT小了1V;
綜合來看,SW加上RC,能有效改善SW端的毛刺,降幅很明顯;
POUT上,濾波小電容的挨近管腳,能有效減小POUT端的毛刺。
SW與POUT之間,并聯SS52,可以進一步降低兩者的毛刺。
上述測試前提是在地平面完整的情況下進行測試;若地分割嚴重,電流回路路徑長,地阻抗大,也會進一步惡化情況。
PCB LAYOUT布局,請保持VIN進來的地,VIN濾波電容的地,芯片底部的地,POUT上濾波電容的地,為一個完整的平面。 |