引言
RF 抑制亦即 RF 敏感度,它已成為手機、MP3 播放器及筆記本電腦的音頻領域中和 PSRR、THD+N 及 SNR 一樣重要的設計要素。藍牙技術正逐漸作為中耳機和話筒的無線串行電纜替代方案應用于移動設備中。采用 IEEE 802.11b/g 協議的無線局域網(WLAN)技術也已成為個人電腦和筆記本電腦的標準配置。GSM、PCS 和 DECT 技術中的 TDMA 多路復用會引入較大的 RF 干擾。當今密集的 RF 環境引發了業界對電子電路 RF 敏感度和 RF 對整體系統完整性影響的關注。音頻放大器即是一個對 RF 敏感的系統模塊。
音頻放大器會對 RF 載波進行解調,并在其輸出端再生出調制信號及其諧波成分。某些頻率會落入音頻基帶的范圍,從而在系統的揚聲器輸出端產生用戶不希望聽見的“嗡嗡”聲。為了避免此問題,系統設計員必需充分了解所選放大器 IC 的局限性及其相應的 PCB 布局。本文將指導設計人員如何優化音頻放大器電路板的 RF 抑制能力。
尋找 RF 噪聲的來源
良好的布局(即,較好的 RF 抑制能力)的關鍵,首先要確認 RF 耦合噪聲的來源。如果所選的音頻放大器有評估板,則可利用評估板檢查各引腳的 RF 敏感度。選擇一個所感興趣的頻率,例如 WLAN 應用中的 2.4GHz。根據天線原理,引線長度為 1.2 英寸(2.4GHz RF 信號的四分之一波長)的天線在 2.4GHz 頻率時效率很高。
l = c/(4*f)
其中 l = 長度,c = 3X108,f = 頻率。
截取一段 1.2 英寸的導線并將其直接焊在 IC 的一個引腳上,測量(見附錄) IC 在感興趣的頻率(2.4GHz ±10%)的 RF 抑制能力。取下 1.2 英寸引線并將其焊接到放大器的另一個引腳上,重復 RF 測量過程。請確保每次測試的條件均保持一致。用這種方法繼續測量,直至 1.2 英寸引線接到放大器的每個引腳,并且記錄下在感興趣頻率下的 RF 測量結果。最后,引腳不連接天線的情況下,測量 IC 的 RF 抑制能力。
最后一次測試為我們提供了一個放大器性能的基準。將該測試結果與先前的測試結果進行比較,可以得出對 RF 解調信號最為敏感的放大器引腳。利用這些數據,我們可以對 PCB 的設計進行優化,減少被耦合到放大器引腳的 RF 噪聲。
MAX9750 實例分析:工程評估結果表明 MAX9750 IC 中 RF 敏感度最高的九個引腳:INL、INR、BIAS、VOL、BEEP、OUTL_ 和 OUTR_。
電容的作用
舉所選 IC 的 BIAS 引腳為例。假定 BIAS 引腳在所感興趣的頻率下的 RF 抑制能力較差,則首先最該考慮的 PCB 設計是縮短從 BIAS 引腳至去耦電容之間的引線長度。 如果在優化引線長度后 RF 解調情況還不理想,則考慮在放大器引腳增加一個小的旁路電容(大約 10pF 至 100pF)到地。電容的阻抗特性可在系統最敏感的頻率上(在本例中為 2.4GHz)形成陷波濾波器。請參考圖 1A 中電容模型(C1)的阻抗特性。

圖 1A. 非理想電容模型

圖 1B. 非理想電容模型,阻抗特性
如果 C1 為理想電容,則阻抗特性會隨著頻率的提升而下降(XC = 1/[2π x f x C])。但是,實際應用中并不存在理想電容。非理想電容模型(圖 1B)的阻抗在自諧振頻率*下陷,然后隨著頻率開始上升。當頻率大于 fo 時,則電感分量開始增加(XL = 2π x f x L)。如果將電容作為濾波器使用,當接近或高于其自諧振頻率時,則此種特性將會令濾波效果變差。但是,如果選擇電容將特定的高頻分量旁路接地,則此時電容的自諧振特性就可以派上用場了。
MAX9750 實例分析:33pF 電容加在 BIAS 針腳上,改善了 RF 抑制能力(平均 3.6dB)。
控制輸入引腳的噪聲
通常,音頻放大器的輸入引腳總是 RF 耦合噪聲的源頭,所以要確保輸入引線的長度小于系統的 RF 信號波長的 1/4。安靜的地層同時也會減少耦合到輸入引腳的 RF 噪聲。應在 IC 的各個輸入引線周圍布滿安靜的地層。此接地層有助于所選音頻放大器的輸入引腳與任意高頻 RF 信號的隔離。
MAX9750 實例分析:將輸入引線長度縮短三倍,并在左聲道、右聲道和 PC-beep 引腳上鋪上地層,將進一步改善了 MAX9750 IC 的 RF 抑制能力(圖 2)。

圖 2. MAX9750C 揚聲器放大器的 RF 抑制能力測試結果:噪聲基底 = -94.4dBV。
注:圖 2 給出了 MAX9750 IC 的典型 RF 抑制能力。天線信號強度、電纜長度及揚聲器類型等一些外部因素也會影響 RF 抑制性能。
我們也可以采用一些高成本的方法,比如在 RF 敏感度較高的放大器針腳上增加 LC 濾波器或在電路板中增加低 ESR 電容。這些方法效果顯著,但成本較高。如果可以確定 RF 噪聲的來源,則無需使用高成本解決方案。
總結
RF 抑制能力較差的音頻放大器會影響整個系統設計的完整性。如果能夠找到問題的根源所在,則可以采取適當的措施以避免音頻 RF 解調。通常情況下,輸入端、輸出端、偏置端和電源端的引線應小于系統 RF 信號波長的 1/4。如果需要提高 RF 抑制能力,可以采用一個小電容將 IC 引腳直接接地(即使該引腳上已連接了大電容),并在易受影響的放大器引腳附近鋪上地層。最后,使大功率 RF 系統模塊遠離易受影響的音頻放大器引腳。在采取這些措施之后,將消除“討厭”的音頻解調“嗡嗡”聲。
* 自諧振時,容性和感性阻抗互相抵消,只留下阻性分量。自諧振頻率為:

附錄
為獲得精確的、具有可重復性的測試結果,我們需要將被測件(DUT)置于一個已知強度的 RF 場中。Maxim 已開發了一套測試方法:利用一個 RF 屏蔽試驗室、一個信號發生器、RF 放大器以及一個場強檢測儀來測量 RF 敏感度以得到可靠的可重復測試結果。

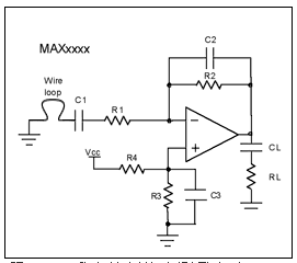
圖 A. RF 噪聲抑制能力測量電路
上面的圖 A 是典型的運算放大器測試裝置(op-amp)。 放大器的同相輸入通過 1.5 英寸環線(模擬 PCB 引線)短路至地。我們選擇了標準的 1.5 英寸的輸入引線,這樣可以對多個 Maxim 的放大器的 RF 抑制能力進行比較(注:DUT 至輸入源之間的輸入引線在系統敏感頻率范圍內具有天線效應)。放大器的輸出端接有預先設定的負載。然后,放大器被置于屏蔽試驗室內。Maxim 的 RF 屏蔽試驗系統模擬出一個 RF 環境,在放大器的輸出端對解調信號進行監測。

圖 B. Maxim 的 RF 抑制測試方法
圖 B 顯示了 Maxim 的 RF 屏蔽試驗系統,該系統模擬出 RF 抑制試驗所需的 RF 場環境。 測試腔體與法拉第腔的屏蔽室類似,將被測件與外部電場隔離起來。
完整的測試系統包含以下設備:
信號發生器:SML-03,9kHz 至 3.3GHz (Rhode&Schwarz)
RF 功率放大器:20MHz 至 1000MHz,20W (OPHIR 5124)
RF 功率放大器:1GHz 至 3GHz,50W (OPHIR 5173)
功率計:25MHz 至 1GHz (Rhode&Schwarz)
平行線單元(屏蔽腔)
場強檢測儀
計算機(PC)
Fluke 數字萬用表(dBV 表)
利用計算機設置信號發生器輸出的頻率范圍、調制比和調制類型,以及 RF 功率放大器的功率輸出。調制信號被饋送到相應的功率放大器(OPHIR 5124:20MHz 至 1000MHz,20W 或 OPHIR 5173:1GHz 至 3GHz,50W),并通過定向耦合器和功率計測量并監視放大器的輸出。所定義的 RF 場在測試室內均勻輻射。
測試時,Maxim 將被測器件置于屏蔽室的中心。場強檢測儀對被測件所處的 50V/m 均勻場強進行連續檢測。所采用的信號是頻率介于 100MHz 和 3GHz 之間變化的 RF 正弦波,與 1kHz 的音頻頻率進行調制,調制度為 100%。 通過測試室的接入端口為被測件供電,并通過接入端口連接輸出監測裝置。利用 Fluke 萬用表(單位使用 dBV)來實時監測解調的 1kHz 信號幅度。當 RF 正弦波頻率按預先的設定在 100MHz 和 3GHz 之間變化的同時,對 Fluke 萬用表的報告結果進行記錄。圖 C 是 100MHz 至 3GHz 掃頻的測試結果。

圖 C. MAX9750 RF 抑制測試結果
|