| 當前位置:首頁->技術分享 |
|
| 音頻功率放大器電路組成 |
|
|
| 文章來源:永阜康科技 更新時間:2021/7/21 9:48:00 |
在線咨詢: |
| |
“電路分析中,時常需要識別一個電路的前、后相關聯電路,這有利于了解信號的“來龍去脈”。與音頻功率放大器前、后連接的電路是:負載為揚聲器電路,輸入信號Ui來自音量電位器RP1動片的輸出信號。
”
圖2-25所示是音頻功率放大器在整個放大系統中的位置示意圖。它處于前置放大器與負載之間。

圖2-25 音頻功率放大器在整個放大系統
電路結構和單元電路作用
1.電路組成方框圖
圖2-26所示是音頻功率放大器電路組成方框圖。這是一個多級放大器,由前面的電壓放大級、中間的推動級和后的功放輸出級共三級電路組成。

圖2-26 音頻功率放大器電路組成方框圖
重要提示
電路分析中,時常需要識別一個電路的前、后相關聯電路,這有利于了解信號的“來龍去脈”。與音頻功率放大器前、后連接的電路是:負載為揚聲器電路,輸入信號Ui來自音量電位器RP1動片的輸出信號。
2.音頻功率放大器中各單元電路作用
(1)電壓放大級。用來對輸入信號進行電壓放大,使加到推動級的信號電壓達到一定的程度。根據機器對音頻輸出功率要求的不同,電壓放大器的級數不等,可以只有 電壓放大器,也可以是采用多級電壓放大器。
(2)推動級。用來推動功放輸出級,對信號電壓和電流進行進一步放大,有的推動級還要完成輸出兩個大小相等、方向相反的推動信號。推動放大器也是 電壓、電流放大器,它工作在大信號放大狀態下。
(3)輸出級。用來對信號進行電流放大。電壓放大級和推動級對信號電壓已進行了足夠的電壓放大,輸出級再進行電流放大,以達到對信號功率放大的目的,這是因為輸出信號功率等于輸出信號電流與電壓之積。
重要提示
一些要求輸出功率較大的功率放大器中,功放輸出級分成兩級,除輸出級之外,在輸出級前再加 末前級,這 電路的作用是進行電流放大,以便獲得足夠大的信號電流來激勵功放輸出級的大功率三極管。
功率放大器以功放輸出級電路形式來劃分種類,常見的音頻功率放大器主要有:OTL、OCL和BTL。
OTL功率放大器應用多,所以必須深入掌握。掌握了典型的分立元器件OTL功率放大器工作原理后,才能比較順利地分析各種OTL功率放大器的變形電路、集成電路OTL功率放大器、OCL功率放大器和BTL功率放大器。
音頻功率放大器的使用
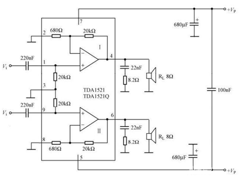
TDA1521 是雙聲道高保真集成音頻功率放大器,其輸出功率為每聲道12W,特點為外部元件少、輸出功率大、兩聲道增益差小、開關機揚聲器無沖擊聲及可靠的過熱過載短路保護等,并且使用TDA1521 搭建的功率放大電路調試簡單,非常適合初學者使用。下圖是TDA1521功率放大器的實物圖。
音頻功率放大器的使用
在使用TDA1521 進行設計之前,同樣需要知道其引腳功能,但首先我們要知道引腳的順序。通常來說,一個單列直插的集成電路如果正面面向使用者時,其左邊的引腳為1 腳,向右依次遞增。此外,芯片制造商通常也會在1 腳所在的方向做標記,以便使用者辨別,圖中,在TDA1521 的左側有一條白條,意味著芯片的第1引腳應該在左側。

由圖可知,TDA1521 內包含兩個功率放大器,分別用于兩個聲道的功率放大。其中1、2、4 引腳分別為一個功率放大器的反相輸入端、同相輸入端、輸出端;9、8、6 引腳分別為另一個功率放大器的反相輸入端、同相輸入端、輸出端。
引腳7為芯片提供正電源,引腳5為芯片提供負電源,引腳3為接地點。
圖中,Vi是信號的輸入端,兩個Vi分別接左右兩個聲道的兩路信號。左側方框內為TDA1521芯片的內部原理結構。整個功率放大電路的外接元件僅僅為兩個電阻和幾個電容,可見,使用TDA1521搭建功率放大電路是非常簡單的。

|
| |
|
|
|
|
|
| |
| |
| |
 |
您可能對以下產品感興趣 |
 |
|
 |
| 產品型號 |
功能介紹 |
兼容型號 |
封裝形式 |
工作電壓 |
備注 |
| HT8513 |
5W/2.7V-5.5V(內置升壓模塊)/4Ω |
|
ESOP-10 |
2.7V-5.5V |
內置自適應同步升壓和防破音功能的3W全頻段D類及AB類音頻功率放大器 |
| CS8516 |
30W/15V/4Ω |
|
EQA-16 |
5V-15V |
擴頻模式,靜音功能,三種防破音模式,AB/D切換,30W單聲道音頻功放 |
| CS83702 |
PO at 10% THD+N, VIN = 3.7V
RL = 4 Ω 10.1W(D MODE NCN OFF)
或PO at 10% THD+N, VIN = 3.7V
RL = 2Ω+22µH Ω 18W(D MODE NCN OFF)
|
CS83705 |
EQA-16 |
2.7V-5.5V |
擴頻模式,靜音功能,三種防破音模式,AB/D切換,內置升壓,18W單聲道音頻功放 |
| HT566 |
2×20W (VDD=14.5V, RL=4Ω, THD+N=1%) |
|
QFN-28 |
4.5V-16V |
I2S數字輸入20W立體聲無電感閉環D類音頻功放IC |
|
| |
|
| |
|
|